Emile Roberts (@emileroberts97) 's Twitter Profile
Emile Roberts

@emileroberts97

I study mitosis @Dunn_School @UniofOxford

ID: 1518903541716459522

calendar_today26-04-2022 10:43:36

14 Tweet

80 Takipçi

104 Takip Edilen

Dunn_School (now @DunnSchool.bsky.social) (@dunn_school) 's Twitter Profile Photo

ICYMI: Iona Manley (@IonaManley95) from the Gruneberg lab won the BSCB Young Cell Biologist of the Year Prize for her poster! Her award is a trip to the American Society for Cell Biology annual meeting in Washington DC in December. Congratulations Iona!🥳 path.ox.ac.uk/news/prestigio…

ICYMI: Iona Manley (@IonaManley95) from the Gruneberg lab won the <a href="/Official_BSCB/">BSCB</a> Young Cell Biologist of the Year Prize for her poster! Her award is a trip to the <a href="/ASCBiology/">American Society for Cell Biology</a> annual meeting in Washington DC in December. Congratulations Iona!🥳
path.ox.ac.uk/news/prestigio…
bioRxiv Cell Biology (@biorxiv_cellbio) 's Twitter Profile Photo

MPS1 localizes to microtubule-attached kinetochores and actively promotesmicrotubule release biorxiv.org/cgi/content/sh… #biorxiv_cellbio

Emile Roberts (@emileroberts97) 's Twitter Profile Photo

Really excited to finally get this story out there that Dan Hayward and I have been working on! New insights into the basis of MPS1 recruitment and error correction during mitosis. biorxiv.org/content/10.110…

Tomogotchi, PhD (@tomogolgier) 's Twitter Profile Photo

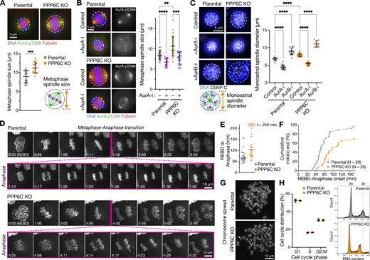
Our PP6-AurA and NDC80 paper is finally out. I’m so happy to share this work! #biorxiv #cellcycle #spindle #kinetochore #mitosis #kinetochore #cancer #micronucleation

Rob Klose (@robklose) 's Twitter Profile Photo

Careful and incisive work from our colleagues in the Barr and Gruneberg labs. Congratulations to the whole team! ⁦ PP6-regulated Aurora A activity towards NDC80 limits mitotic spindle size to prevent micronucleation | bioRxiv biorxiv.org/content/10.110…

Dan Hayward (@danhaywardphd) 's Twitter Profile Photo

Very excited to have this story out in the wild! MPS1 localizes to microtubule-attached kinetochores and actively promotes microtubule release biorxiv.org/content/10.110…

Dunn_School (now @DunnSchool.bsky.social) (@dunn_school) 's Twitter Profile Photo

New paper by the Gruneberg lab in Current Biology, led by Dan Hayward and Emile Roberts, changes the view of how MPS1 initiates the Spindle Assembly Checkpoint. Read more on our website ⬇️ (Written by Isaac Siu-Shing Wong, edited by Bella Maudlin) path.ox.ac.uk/news/changing-…

New paper by the Gruneberg lab in <a href="/CurrentBiology/">Current Biology</a>, led by <a href="/DanHaywardPhD/">Dan Hayward</a> and <a href="/EmileRoberts97/">Emile Roberts</a>, changes the view of how MPS1 initiates the Spindle Assembly Checkpoint.

Read more on our website ⬇️ (Written by <a href="/ISiuShingWong/">Isaac Siu-Shing Wong</a>, edited by <a href="/BellaMaudlin/">Bella Maudlin</a>)

path.ox.ac.uk/news/changing-…
Tomogotchi, PhD (@tomogolgier) 's Twitter Profile Photo

Finally, our paper is online Journal of Cell Biology !! "PP6 regulation of Aurora A–TPX2 limits NDC80 phosphorylation and mitotic spindle size" rupress.org/jcb/article/22…

Journal of Cell Biology (@jcellbiol) 's Twitter Profile Photo

.Tomogotchi, PhD, Kowalczyk, Skylakakis, Barr et al. Department of Biochemistry at Oxford University Dunn_School (now @DunnSchool.bsky.social) show that PP6 limits the activity of Aurora A toward the #kinetochore protein NDC80, thereby regulating spindle size and chromosome segregation. bit.ly/3ZC3FH3 #mitosis #celldivision

.<a href="/tomogolgier/">Tomogotchi, PhD</a>, Kowalczyk, Skylakakis, Barr et al. <a href="/BiochemOxford/">Department of Biochemistry at Oxford University</a> <a href="/Dunn_School/">Dunn_School (now @DunnSchool.bsky.social)</a> show that PP6 limits the activity of Aurora A toward the #kinetochore protein NDC80, thereby regulating spindle size and chromosome segregation. bit.ly/3ZC3FH3
#mitosis #celldivision
Journal of Cell Biology (@jcellbiol) 's Twitter Profile Photo

PP6 regulation of Aurora A–TPX2 limits NDC80 phosphorylation and mitotic spindle size, say Tomoaki Sobajima Tomogotchi, PhD, Katarzyna M. Kowalczyk, Stefanos Skylakakis, Francis Barr et al. Department of Biochemistry at Oxford University bit.ly/3ZC3FH3 Emile Roberts Dan Hayward #mitosis #kinetochores

PP6 regulation of Aurora A–TPX2 limits NDC80 phosphorylation and mitotic spindle size, say Tomoaki Sobajima <a href="/tomogolgier/">Tomogotchi, PhD</a>, Katarzyna M. Kowalczyk, Stefanos Skylakakis, Francis Barr et al. <a href="/BiochemOxford/">Department of Biochemistry at Oxford University</a> bit.ly/3ZC3FH3
<a href="/EmileRoberts97/">Emile Roberts</a> <a href="/DanHaywardPhD/">Dan Hayward</a> 
#mitosis #kinetochores
Iona Lim-Manley (@ionalimmanley) 's Twitter Profile Photo

Very excited to have my PhD story out on bioRxiv! "Spindle checkpoint signalling in anaphase is prevented by KNL1 release from kinetochores" biorxiv.org/content/10.110…

Josie Elliott (@ellijos) 's Twitter Profile Photo

Excited to share my 1st paper along with Bridget Watson Tiffany Taylor edze westra Sylvain Gandon and David McLeod academic.oup.com/ismej/article/… where we asked “when would using a defence system (CRISPR-Cas) be selectively advantageous over mutations that block phage binding?” 1/10

Wolfson Bioimaging Facility Bristol (@wbif_bristol) 's Twitter Profile Photo

We're hiring! Applications open to join our lovely light microscopy support team here in Bristol. 🔬🧠🦠🪰🐟🧬🔬 For more details, jobs.ac.uk/job/DJZ821/tec… Deadline 16th October! 😀

Stephen Cross (@_sjcross) 's Twitter Profile Photo

The RMS Journal of Microscopy special issue for Data Analysis In Microscopy (DAIM) is now out and includes the paper on MIA! onlinelibrary.wiley.com/toc/13652818/2…