XH (@web3club1) 's Twitter Profile
XH

@web3club1

重新起航

ID: 1526585880697532418

calendar_today17-05-2022 15:30:24

1,1K Tweet

934 Takipçi

1,1K Takip Edilen

0xSun (@0xsunnft) 's Twitter Profile Photo

两年多以前我刚入圈的时候就反复看过神鱼的这篇《在区块链行业如何从1000刀的本金赚到1亿刀》,还存在了手机相册里,那时候我刚读研一,带入币圈的本金不到五万元,今天看到这条推特还是挺感慨的。这几天有很多朋友都分享了财富增长的经验,我也斗胆借此机会讲讲自己的看法。

0xkevin (🖤 , 💙) (@0xkevin00) 's Twitter Profile Photo

「币安 Alpha 第六天:好用工具分享」 以后每天我会转发下面这个推文进行日更币安 Alpha,目的帮助新手随时能找到刷分教程。每天更新币安 Alpha 的攻略,欢迎关注 币安 Alpha 虽然不能开挂,但博主还是挖掘到几个不错的小工具 历史空投的数据: > 查看历史空投的综合数据,人数、金额等

「币安 Alpha 第六天:好用工具分享」

以后每天我会转发下面这个推文进行日更币安 Alpha,目的帮助新手随时能找到刷分教程。每天更新币安 Alpha 的攻略,欢迎关注

币安 Alpha 虽然不能开挂,但博主还是挖掘到几个不错的小工具

历史空投的数据:
> 查看历史空投的综合数据,人数、金额等
William (@vera548926) 's Twitter Profile Photo

这是一篇gmgn挑战赛的复盘帖,关于我是如何从1s挑战赛14天打到114s的心路历程操作和方法 先简单介绍一下我的链上风格吧,我本身自己就是从小资金打起来的链上p小将,对于小资金交易起家,我的看法是心态要稳,看得要准,跟得要对,卖了不悔

Z大湿🧩$BARD (@zh_crypto517) 's Twitter Profile Photo

全网最全Falcon 代币 $FF 在 Buidlpad 的预售规则解析及指南! 时间线(北京时间) 1.KYC认证时间:9.17号 8:00 - 9.19号 19:59 2.资格检查时间:9.22号 18:00公布(记得subscribe!) 3.打款时间:9.22号 18:00 – 9.23号 18:00 4.结算和退款:9.26号 24:00 目标金额:4M 打款币种:USD1

全网最全Falcon <a href="/falconfinance/"></a> 代币 $FF 在 <a href="/buidlpad/">Buidlpad</a> 的预售规则解析及指南!

时间线(北京时间)
1.KYC认证时间:9.17号 8:00 - 9.19号 19:59
2.资格检查时间:9.22号 18:00公布(记得subscribe!)
3.打款时间:9.22号 18:00 – 9.23号 18:00
4.结算和退款:9.26号 24:00

目标金额:4M
打款币种:USD1
0xqiuqiu🎒 (@0xqiuqiuu) 's Twitter Profile Photo

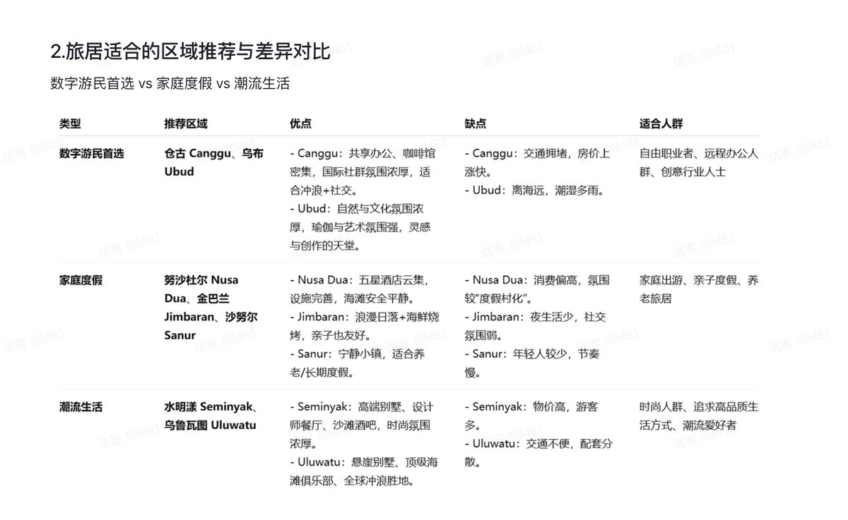
10月准备来我心心念念巴厘岛的苍古数字游民社区,看看这边远程办公的数字游民是怎么样的🧵 Co-working Space ① Zin Cafe 苍古最有名的数字游民打卡点之一,旁边就是沙滩、热带绿植和泳池边的开放空间,让你一边办公一边感受度假氛围。 ② Amolas Cafe

10月准备来我心心念念巴厘岛的苍古数字游民社区,看看这边远程办公的数字游民是怎么样的🧵

Co-working Space
① Zin Cafe
苍古最有名的数字游民打卡点之一,旁边就是沙滩、热带绿植和泳池边的开放空间,让你一边办公一边感受度假氛围。

② Amolas Cafe
0xWizard👁💎 (@0xcryptowizard) 's Twitter Profile Photo

第二波理论,我认为是跟我的“牛市发动机”理论平齐的方法论,是这个世界的真相之一。 defi我是20年9月进来玩的,已经错过了很多,想明白立刻 all in 。 铭文ordinals 我没参与mint,想明白立刻干了几百个btc地址交易。 sol meme 我是 neiro 后进来研究,想明白立刻干了几百个 sol 地址,来回交易。

Mextrel𐤊 (@0xmextrel) 's Twitter Profile Photo

Vigo. 老师,这个策略我也在做。 看看我做的这个,实时更新的。 x.com/0xMextrel/stat… 另外一个老师为了这个策略做了个网站 dami.eth : bn-alpha.fun

sunlc.eth.lens (@sunlc_crypto) 's Twitter Profile Photo

收到BYBIT的最终赔付邮件,这次爆仓总共损失100W U。BYBIT全额承担了合约部分的爆仓损失,但是现货部分的损失需要自己承担,加起来亏掉20多万U。虽然结果差强人意,但是这点损失也还能承受。相比以往的处理方式,这次BYBIT能主动赔偿也算一种进步。感谢Bybit 馬丁 这几天一直帮忙推动赔偿事宜。

0xSun (@0xsunnft) 's Twitter Profile Photo

这几天用Cursor试了试AI编程,尝试了两个简单的小任务,一个是代币的数据面板,一个是币安合约交易对的涨跌、交易量和OI异动监控。说是Vibe Coding,其实只有Vibe,自己基本一行代码都没写。 这两个任务的逻辑都比较简单,前者从币安API和CoinMarketCap

这几天用Cursor试了试AI编程,尝试了两个简单的小任务,一个是代币的数据面板,一个是币安合约交易对的涨跌、交易量和OI异动监控。说是Vibe Coding,其实只有Vibe,自己基本一行代码都没写。

这两个任务的逻辑都比较简单,前者从币安API和CoinMarketCap
區塊投研Jiwant (@jiwantloperia) 's Twitter Profile Photo

昨晚,21 万人爆仓。 今天,我一个朋友在 86,000 建仓了 30 万。 他不是疯了。 他在 2022 年 11 月 BTC 跌到 15,500 时,也是这么干的。那时候恐惧指数只有 10,全网都在喊“要归零了”。 他 10 万块入场,半年后套现 20 万。 而那些当时骂他“傻 X”的人,现在追到 10 万才敢买。

bbshare (@shadouyoua) 's Twitter Profile Photo

1、男人同居之前喜欢看脸,上床后才知道,身材其实是最重要的。 2、有了亲密关系后才发现,床技才是最重要的。 3、同居后才发现,女生爱干净、审美意识好,是非常重要的。 4、结婚后才发现,女人情商高、会来事,是非常重要的。 5、生了娃才发现,女人身体棒棒、心胸宽广,是非常重要的。

陈剑Jason 🐡 (@jason_chen998) 's Twitter Profile Photo

人有的时候必须得信命,距离易理华被爆仓就只剩86U的时候,上帝在最后那一刹那把手收了回去,只是轻轻的敲了一下易理华脑门以示警告好自为之,而就像是一个赌徒押上身家性命玩俄罗斯转轮,紧密双眼扣下扳机的那一刻,枪没有响,这时候赌徒应该及时离开这个游戏,而不是庆幸自己命大继续扣扳机。

Kelly Xu (@xukego) 's Twitter Profile Photo

2018年 你们天天舔的家印,是我从keep把他从月薪18K的小公关带入行的。 你现在房子靠谁买的?员工动不动就能和老板比了吗?你充其量赚个工资,我们投资经营,是一回事吗?能相提并论吗? 这么多年,我可以不说,你可以不提,把我的功劳抹了,问题你要管好你们这些小粉丝吧? 别搞错了祖师奶在哪吧?

2018年
你们天天舔的家印,是我从keep把他从月薪18K的小公关带入行的。
你现在房子靠谁买的?员工动不动就能和老板比了吗?你充其量赚个工资,我们投资经营,是一回事吗?能相提并论吗?
这么多年,我可以不说,你可以不提,把我的功劳抹了,问题你要管好你们这些小粉丝吧?
别搞错了祖师奶在哪吧?
币圈一哥YYDS (@btc690000) 's Twitter Profile Photo

为何一定不要让你的山寨币亏损超过50%? 1、亏10%,涨11%解套 2、亏30%,涨42.86%解套 3、亏50%,涨100%解套 7、亏70%,涨233.33%解套 8、亏90%,涨900%解套 9、亏95%,涨1900%解套 熊市里,大部分山寨币的跌幅都会超过90%,甚至99%。因此,一旦被套牢,基本上解套的可能性非常小了!

xiyu (@ohxiyu) 's Twitter Profile Photo

囤比特币其实就三个反馈环,搞懂了你就知道该怎么做了 1. 死亡螺旋:重仓→加杠杆→回撤被迫平仓→持有时间被截断→错过上涨→亏损。 涨的时候觉得自己是天才,跌的时候直接归零。 2. 信念-时间正循环:深度理解BTC→愿意持有更久→经历完整牛熊→认知加深→更坚定。