Vanessa F. Schmidt, MD, MHBA, EDiR (@vanessafschmidt) 's Twitter Profile
Vanessa F. Schmidt, MD, MHBA, EDiR

@vanessafschmidt

Attending Radiologist & Assistant Professor @LMU_radiology | Clinician Scientist @MCSP_LMU | Special interest in vascular anomalies & MR-guided interventions

ID: 1509139528476508160

calendar_today30-03-2022 12:04:46

49 Tweet

59 Followers

98 Following

Sophia Stock (@sophiastock_) 's Twitter Profile Photo

FEMclub Spring Event in Leogang organized by Nathalie Albert! Three inspiring days with female scientists and physicians. Happy to share this experience with my colleagues Lena Weiss, Kathrin Heinrich & Wajma Shahbaz at @LMU_HaemOnk. #femaleexcellenceinmedicine #womeninscience

FEMclub Spring Event in Leogang organized by <a href="/ProfNAlbert/">Nathalie Albert</a>! Three inspiring days with female scientists and physicians. Happy to share this experience with my colleagues <a href="/LenaWeissMD/">Lena Weiss</a>, <a href="/heinrich_kat/">Kathrin Heinrich</a> &amp; <a href="/WajmaShahbaz/">Wajma Shahbaz</a> at @LMU_HaemOnk. #femaleexcellenceinmedicine #womeninscience
European Radiology (@eurradiology) 's Twitter Profile Photo

Commentary: MRI-guided interventional procedures - current use and future potentials. (Sohrab Afshari Mirak, MD & Steven S. Raman MD, FSAR, FSIR) #EuropeanRadiology Read the commentary here ➡️ buff.ly/3rqJGPc For the original article, click here ➡️ buff.ly/3PfjP6E

Commentary: MRI-guided interventional procedures - current use and future potentials. (<a href="/S_AfshariMirak/">Sohrab Afshari Mirak, MD</a> &amp; <a href="/StevenSRaman_MD/">Steven S. Raman MD, FSAR, FSIR</a>)

#EuropeanRadiology

Read the commentary here ➡️ buff.ly/3rqJGPc 
For the original article, click here ➡️ buff.ly/3PfjP6E
MCSP - Munich Clinician Scientist Program (@mcsp_lmu) 's Twitter Profile Photo

MCSP Retreat 2024, it was a pleasure! How to successfully acquire external funding - no one better to learn from than role models! Thanks to all speakers and insights - we have absorbed them. Universität München MariSubklewe Lena Burbulla Oliver Weigert Laura Stappert @LMU_Uniklinikum

MCSP Retreat 2024, it was a pleasure!
How to successfully acquire external funding - no one better to learn from than role models! Thanks to all speakers and insights - we have absorbed them.
<a href="/LMU_Muenchen/">Universität München</a>  <a href="/MSubklewe/">MariSubklewe</a>  <a href="/LBurbulla/">Lena Burbulla</a>  <a href="/OliverWeig44251/">Oliver Weigert</a> <a href="/LauraStappert/">Laura Stappert</a> @LMU_Uniklinikum
LMUradiology (@lmu_radiology) 's Twitter Profile Photo

#GarmischInternational ist jetzt das #MünchnerRadiologieSymposium Wir bündeln hochwertigste Fortbildung und Wissenschaft mit radiologischer Tradition und freuen uns Sie im Januar 2024 zu einem Kongress der Extraklasse in München begrüßen zu dürfen! muenchner-radiologie-symposium.de

#GarmischInternational ist jetzt das #MünchnerRadiologieSymposium

Wir bündeln hochwertigste Fortbildung und Wissenschaft mit radiologischer Tradition und freuen uns Sie im Januar 2024 zu einem Kongress der Extraklasse in München begrüßen zu dürfen!

muenchner-radiologie-symposium.de
MCSP - Munich Clinician Scientist Program (@mcsp_lmu) 's Twitter Profile Photo

At the end of March, our PRIME funding recipients will complete their #MCSP program. They will present their research projects during a vascular colloquium (April 26th, 2024). Here, you find the associated timeline. We would be very happy if you join us, registration via QR code!

At the end of March, our PRIME funding recipients will complete their #MCSP program. They will present their research projects during a vascular colloquium (April 26th, 2024). Here, you find the associated timeline. We would be very happy if you join us, registration via QR code!
Vanessa F. Schmidt, MD, MHBA, EDiR (@vanessafschmidt) 's Twitter Profile Photo

Biopsy of small liver lesions may be challenging due to the size and conspicuity of the lesions on native images. MRI offers higher soft tissue contrast, which translates into a higher success of obtaining enough tissue material with MRI compared to CT-guided biopsies. #EurRad

LMUradiology (@lmu_radiology) 's Twitter Profile Photo

Die Klinik und Poliklinik für Radiologie am LMU Klinikum München bietet im Rahmen strukturierter #ClinicalFellowship Programme für Fachärztinnen/Fachärzte die Möglichkeit zur Erlangung radiologischer Schwerpunktqualifikationen! 🚀 Weitere Informationen: lmu-klinikum.de/radiologie/wei…

Die Klinik und Poliklinik für Radiologie am LMU Klinikum München bietet im Rahmen strukturierter #ClinicalFellowship Programme für Fachärztinnen/Fachärzte die Möglichkeit zur Erlangung radiologischer Schwerpunktqualifikationen! 🚀

Weitere Informationen: lmu-klinikum.de/radiologie/wei…
LMUradiology (@lmu_radiology) 's Twitter Profile Photo

Schmidt et al. on extracranial #VascularAnomalies driven by #RAS/#MAPK variants: Spectrum and genotype-phenotype correlations. Vanessa F. Schmidt, MD, MHBA, EDiR #LMUradiology #APOLLON doi.org/10.1161/JAHA.1…

Schmidt et al. on extracranial #VascularAnomalies driven by #RAS/#MAPK variants: Spectrum and genotype-phenotype correlations. <a href="/VanessaFSchmidt/">Vanessa F. Schmidt, MD, MHBA, EDiR</a> #LMUradiology #APOLLON

doi.org/10.1161/JAHA.1…
JAHA (@jaha_aha) 's Twitter Profile Photo

Comparison of patients with various PVs in genes of the RAS/MAPK pathway reveals potential associations with certain morphological and clinical phenotypes. #AHAJournals Vanessa F. Schmidt, MD, MHBA, EDiR ahajournals.org/doi/10.1161/JA…

Comparison of patients with various PVs in genes of the RAS/MAPK pathway reveals potential associations with certain morphological and clinical phenotypes. #AHAJournals <a href="/VanessaFSchmidt/">Vanessa F. Schmidt, MD, MHBA, EDiR</a> ahajournals.org/doi/10.1161/JA…
CVIR Journal (@cvir_journal) 's Twitter Profile Photo

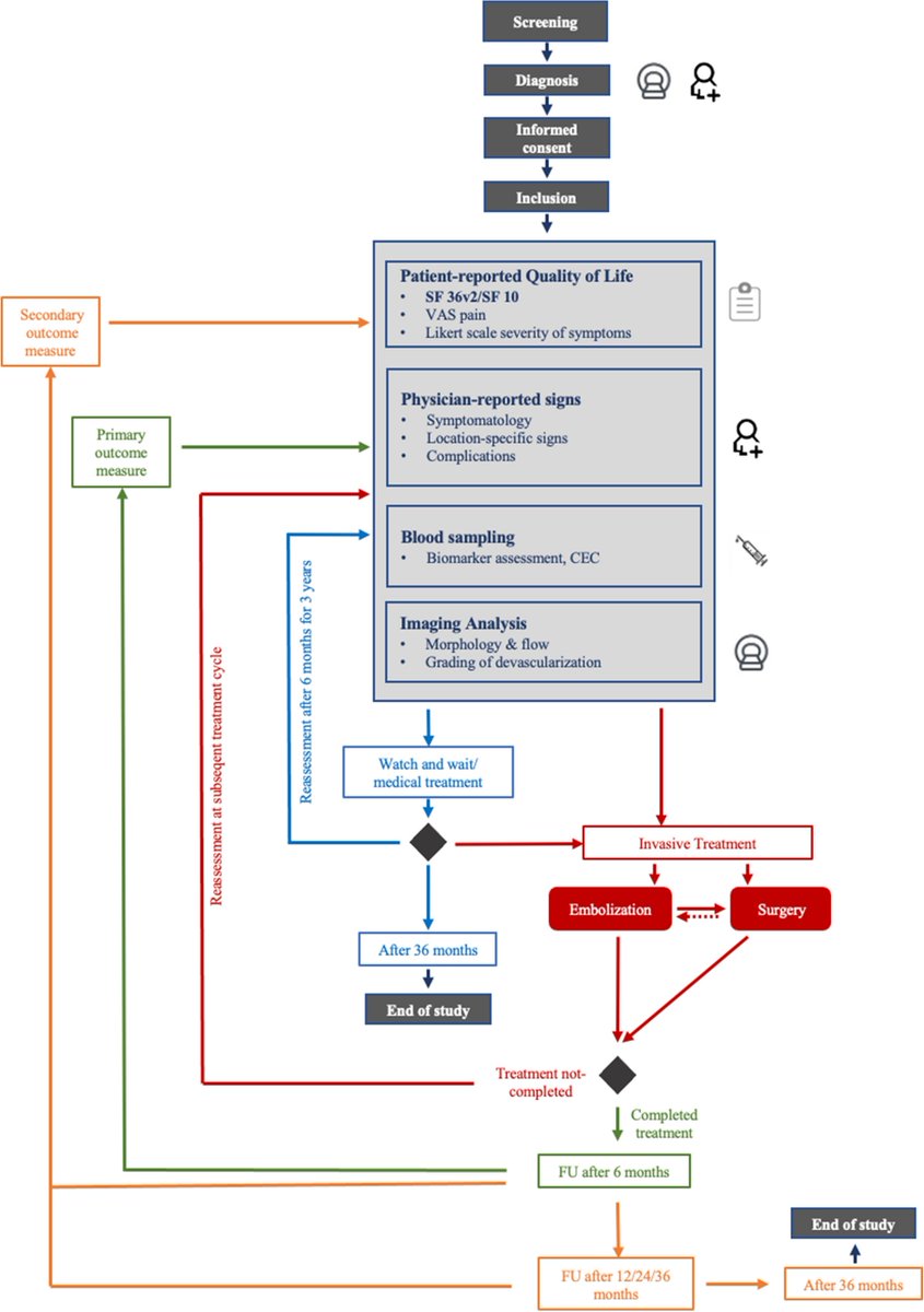
#ThrowbackThursday! Back to 2023 ↩️ Clinical Outcome and Quality of Life of Multimodal Treatment of Extracranial Arteriovenous Malformations: The APOLLON Study Protocol bit.ly/3Wm02EE #OpenAccess 🔓 Vanessa F. Schmidt, MD, MHBA, EDiR

#ThrowbackThursday! Back to 2023 ↩️
Clinical Outcome and Quality of Life of Multimodal Treatment of Extracranial Arteriovenous Malformations: The APOLLON Study Protocol
bit.ly/3Wm02EE 

#OpenAccess 🔓

<a href="/VanessaFSchmidt/">Vanessa F. Schmidt, MD, MHBA, EDiR</a>
LMUradiology (@lmu_radiology) 's Twitter Profile Photo

Working in Cook Medical's fabulous research site in West Lafayette at Siemens Healthineers's new 0.55T #MRI scanner #MagnetomFreeMax: the future of #InterventionalRadiology thanks to impressive efforts by Cook Medical, Siemens Healthineers, …and hopefully #LMUradiology!

Working in <a href="/CookMedical/">Cook Medical</a>'s fabulous research site in West Lafayette at <a href="/SiemensHealth/">Siemens Healthineers</a>'s new 0.55T #MRI scanner #MagnetomFreeMax: the future of #InterventionalRadiology thanks to impressive efforts by <a href="/CookMedical/">Cook Medical</a>, <a href="/SiemensHealth/">Siemens Healthineers</a>, …and hopefully #LMUradiology!
LMUradiology (@lmu_radiology) 's Twitter Profile Photo

Öcal et al. on predicting #LiverAblation volumes with real-time #MRIthermometry. This method could reduce the local recurrence rates with the possibility of re-ablating lesions within the same procedure. #LMUradiology doi.org/10.1016/j.jhep…

Öcal et al. on predicting #LiverAblation volumes with real-time #MRIthermometry. This method could reduce the local recurrence rates with the possibility of re-ablating lesions within the same procedure. #LMUradiology

doi.org/10.1016/j.jhep…
LMUradiology (@lmu_radiology) 's Twitter Profile Photo

Vanessa Schmidt has won the Werner J. Siebert Research Prize of the #DiGGefa e.V. for the project "#CirculatingEndothelialCells as #Biomarker for #TreatmentResponse and Relapse in #ArteriovenousMalformations". 🎉 Vanessa F. Schmidt, MD, MHBA, EDiR #LMUradiology

Vanessa Schmidt has won the Werner J. Siebert Research Prize of the #DiGGefa e.V. for the project "#CirculatingEndothelialCells as #Biomarker for #TreatmentResponse and Relapse in #ArteriovenousMalformations". 🎉 <a href="/VanessaFSchmidt/">Vanessa F. Schmidt, MD, MHBA, EDiR</a>  #LMUradiology
ISSVA (@issva_org) 's Twitter Profile Photo

And we're off! Bonjour et bienvenue a Paris! hashtag #ISSVA2025 is excited to welcome you to our 3rd Debates & Updates meeting. The house is packed and the energy is high. Thank you to all of our attendees for participating!

And we're off! Bonjour et bienvenue a Paris! hashtag #ISSVA2025 is excited to welcome you to our 3rd Debates &amp; Updates meeting. The house is packed and the energy is high. Thank you to all of our attendees for participating!
LMUradiology (@lmu_radiology) 's Twitter Profile Photo

Fortschritte in der #InterventionellenRadiologie haben das Therapiespektrum für Patienten mit #Lebermetastasen #KolorektalerKarzinome erheblich erweitert. PD Dr. Fabritius und Prof. Ricke stellen die wichtigsten Techniken und Anwendungsmöglichkeiten vor: thieme-connect.com/products/ejour…

Fortschritte in der #InterventionellenRadiologie haben das Therapiespektrum für Patienten mit #Lebermetastasen #KolorektalerKarzinome erheblich erweitert. PD Dr. Fabritius und Prof. Ricke stellen die wichtigsten Techniken und Anwendungsmöglichkeiten vor:

thieme-connect.com/products/ejour…
LMUradiology (@lmu_radiology) 's Twitter Profile Photo

Onsite Week at LMU University Hospital – Master in Interventional Oncology (unicatt.it/corsi/master-u…) - by Prof. Roberto Iezzi & Prof. Jens Ricke A big thank you to all our international participants for making the onsite week a resounding success! 🚀

Onsite Week at LMU University Hospital – Master in Interventional Oncology (unicatt.it/corsi/master-u…) - by Prof. Roberto Iezzi &amp; Prof. Jens Ricke

A big thank you to all our international participants for making the onsite week a resounding success! 🚀