Ludvig Öberg (@ludvigoeberg) 's Twitter Profile
Ludvig Öberg

@ludvigoeberg

Co-Founder of @SafelloAB, Co-Host of @KonsensusPodden and PM at @Chromia Core. Entrepreneur, Investor and Gamer.

ID: 420414374

linkhttp://ludvigoberg.me/ calendar_today24-11-2011 16:01:32

292 Tweet

3,3K Takipçi

1,1K Takip Edilen

Adam Danieli (@adamdanieli) 's Twitter Profile Photo

1999 och 2005 stängdes Barsebäck I och II efter en politisk överenskommelse mellan S, V och C. De mest fanatiska kärnkraftsmotståndarna tvingade bort 1200 MW planerbar el, i Skåne dessutom. Kanske det sämsta svenska politiska beslutet i modern tid.

1999 och 2005 stängdes Barsebäck I och II efter en politisk överenskommelse mellan S, V och C. De mest fanatiska kärnkraftsmotståndarna tvingade bort 1200 MW planerbar el, i Skåne dessutom. 

Kanske det sämsta svenska politiska beslutet i modern tid.
Operatören Bahnhof (@bahnhofab) 's Twitter Profile Photo

Den europeiska datatillsynsmannen (EDPS) har slagit fast att EU-kommissionen olagligt använt känsliga personuppgifter om medborgares politiska åsikter för riktad annonsering, i syfte att påverka den nederländska opinionen kring Chat Control. bahnhof.se/2024/12/16/eu-…

Femte juli (@femtejuli) 's Twitter Profile Photo

••• EU:s ministerråd accepterar inte ett nej till Chat Control 2. Går det över huvud taget att stoppa förslaget? ••• Det finns en tråkig tendens i EU att inte acceptera ett nej. Man kör samma förslag gång på gång tills folket, medlemsstaterna eller parlamentet lyder och

••• EU:s ministerråd accepterar inte ett nej till Chat Control 2. Går det över huvud taget att stoppa förslaget? •••

Det finns en tråkig tendens i EU att inte acceptera ett nej. Man kör samma förslag gång på gång tills folket, medlemsstaterna eller parlamentet lyder och
superoo7 (@jlwhoo7) 's Twitter Profile Photo

We just made blockchain dev ridiculously easier at Chromia | Power to the Public Now you can write Rell code automatically in Cursor (takes literally 1 min to set up) No more diving through docs. Just prompt. 🧵

Max (@mdezegher) 's Twitter Profile Photo

Nicklas 🇸🇪🚗T🐂📈♻️🚀 As forecasted, Swedish EV drivers are suffering and EV infrastructure is not keeping up unless Superchargers get energized by the utilities blocking them from getting energized. Tesla Superchargers are critical infrastructure, especially for peak travel days like this. 100+

Yeou Jie (@yeoujie) 's Twitter Profile Photo

Been working since last September to get @iSafePal to support Chromia's mainnet & FT4 token standard and it's finally happening! $CHR Safepal is the first multichain wallet to support native Chromia! As a loyal user since 2021, I’m beyond excited, especially since integrating

Been working since last September to get @iSafePal to support Chromia's mainnet & FT4 token standard and it's finally happening! $CHR

Safepal is the first multichain wallet to support native Chromia! As a loyal user since 2021, I’m beyond excited, especially since integrating
superoo7 (@jlwhoo7) 's Twitter Profile Photo

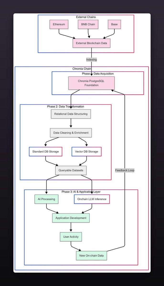
💥 Chromia | Power to the Public x Big Data is live! 90% of AI projects fail due to poor data quality. We've built a gas-free solution to process and analyze massive datasets on-chain with built-in scalability 🧠 👇🧵

superoo7 (@jlwhoo7) 's Twitter Profile Photo

Chromia’s Vector DB is lived!—powering the Data x AI Flywheel! • 57% cheaper than web2 options • Fully on-chain indexer • L1 vector capabilities for AI Data fuels AI, apps create data—a self-reinforcing cycle Unlock it with Chromia | Power to the Public

Chromia’s Vector DB is lived!—powering the Data x AI Flywheel!

• 57% cheaper than web2 options
• Fully on-chain indexer
• L1 vector capabilities for AI

Data fuels AI, apps create data—a self-reinforcing cycle
Unlock it with <a href="/Chromia/">Chromia | Power to the Public</a>
DappRadar (@dappradar) 's Twitter Profile Photo

📢 New Integration Chromia | Power to the Public! We’re excited to welcome Chromia to DappRadar - a next generation Layer-1 blockchain built with relational tech to power advanced, fully onchain applications. Explore dapps and track the data live 👇 dappradar.com/chain/chromia

📢 New Integration <a href="/Chromia/">Chromia | Power to the Public</a>!

We’re excited to welcome Chromia to DappRadar - a next generation Layer-1 blockchain built with relational tech to power advanced, fully onchain applications.

Explore dapps and track the data live 👇
dappradar.com/chain/chromia
Yeou Jie (@yeoujie) 's Twitter Profile Photo

We’ve been busy making Chromia | Power to the Public more accessible for retail users, from integrations with centralized exchanges to multichain wallets like SafePal - Crypto Wallet. Today, we’re excited for the launch of Chromia’s first AMM DEX and stablecoin bridge, built by the ColorPool team! This is a

Alice (@myneighboralice) 's Twitter Profile Photo

When others zig, you zag. Since day one, this has been our mantra — exploring bold, uncharted paths across the entire stack, from blockchain to gameplay. We’re incredibly proud of what we've built in just 4 years, but we’re only getting started. On June 17th, we will unveil

Chromia | Power to the Public (@chromia) 's Twitter Profile Photo

🎉 THE DAY WE’VE ALL BEEN WAITING FOR IS HERE! 🏝️ A fully on-chain virtual world built to last with no gas fees! Today, My Neighbour Alice opens its doors, not just to players, but to penguins too 🐧 🔨 Built on Chromia | Power to the Public 🤝 Joined by Pudgy Penguins 💻 Playable on Windows

Chromia | Power to the Public (@chromia) 's Twitter Profile Photo

📢We are proud to announce a NEW integration and partnership with TAC (🫰,✨️)! 🥳 TAC is a purpose-built Layer-1 network designed to bridge the gap between EVM and The Open Network. 🗨️ Acting as a translator between the two systems, TAC allows developers to deploy EVM

📢We are proud to announce a NEW integration and partnership with <a href="/TacBuild/">TAC (🫰,✨️)</a>!  🥳

TAC is a purpose-built Layer-1 network designed to bridge the gap between EVM and The Open Network.  

🗨️ Acting as a translator between the two systems, TAC allows developers to deploy EVM