CryptoBoyDT (@cryptoboydt_tcg) 's Twitter Profile
CryptoBoyDT

@cryptoboydt_tcg

Web2 Ex-Banker | Alpha Hunter🪂 | Shrimp breeder🦐 | PokemonTCG

ID: 1461767066881441797

linkhttps://t.me/cryptoboydt_degens calendar_today19-11-2021 18:44:10

9,9K Tweet

35,35K Takipçi

3,3K Takip Edilen

CryptoBoyDT (@cryptoboydt_tcg) 's Twitter Profile Photo

Crypto is designed and programmed to rug everyone out here. Took me years to realise this shit. It was a perfect psyop ever created.

Cryptolurker121 (@cryptolurker121) 's Twitter Profile Photo

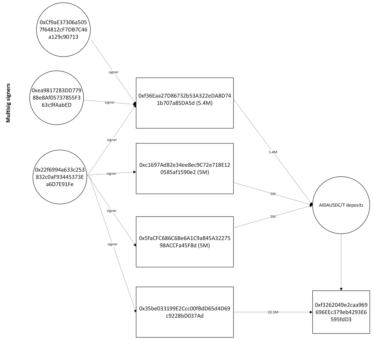
I investigated GAIB’s lack of transparency prior to the post of CBB about GAIB 🟠 | RWAiFi and uncovered several interesting on-chain findings. Here is a summary of my investigation: Vault deposits and fund flows Users could deposit into the AIDAUSDC/T vaults, which then sent all

I investigated GAIB’s lack of transparency prior to the post of <a href="/Cbb0fe/">CBB</a> about <a href="/gaib_ai/">GAIB 🟠 | RWAiFi</a>  and uncovered several interesting on-chain findings. 
Here is a summary of my investigation:

Vault deposits and fund flows
Users could deposit into the AIDAUSDC/T vaults, which then sent all
CryptoBoyDT (@cryptoboydt_tcg) 's Twitter Profile Photo

It’s only bull market for stocks. We are in bear market for crypto. Anyone saying otherwise is pulling psyop shit to save their bags. Those data and charts don’t lie.

CryptoBoyDT (@cryptoboydt_tcg) 's Twitter Profile Photo

Holding $BTC cause Satoshi is Epstein Holding $ETH cause Vitalik has the biggest dick among all founders existed. It’s a flex 💪

CryptoBoyDT (@cryptoboydt_tcg) 's Twitter Profile Photo

If $BTC and $ETH dies, every single alts die together with them. Don’t get psyop by all the fabricated complicated bullpost.

Abhi (@0xabhip) 's Twitter Profile Photo

> $JESSE deploys on base > jesse had already shared deploy timing and that it’d come from his ENS > snipers watching his address and mempool in real time > at 05:00:11 pm utc contract goes live and gets sniped same second > wallet 0xB102 apes ~$250K instantly > sends tokens to

CryptoBoyDT (@cryptoboydt_tcg) 's Twitter Profile Photo

Someone needs to create a crypto bounty kill counts page for disposing serial rug founders. The whole crypto community needs this hitman services.