Adam Fusco (@_adam_fusco) 's Twitter Profile
Adam Fusco

@_adam_fusco

Lecturer @uniyorkpolitics. Northern Ireland History and Politics. Irish Political Thought. Politics of Self-Determination

ID: 1471862471719800836

linkhttps://www.york.ac.uk/politics/people/academicstaff/adam-fusco/ calendar_today17-12-2021 15:19:43

22 Tweet

201 Takipçi

615 Takip Edilen

Adam Fusco (@_adam_fusco) 's Twitter Profile Photo

2/2 And another piece on the resonance of current debates on the protocol in historic debates for Ulster Independence LSE British Politics and Policy blogs.lse.ac.uk/politicsandpol…

Dr James Bright (@jobright1995) 's Twitter Profile Photo

'"A local parliament for one region only and subordinate to the Imperial Parliament cannot be a permanent solution"': For Creative Centenaries, I explore unionist frustrations with the constitutional status quo after partition, and alternative visions for NI. creativecentenaries.org/blog/ulster-un…

'"A local parliament for one region only and subordinate to the Imperial Parliament cannot be a permanent solution"': For <a href="/Creative_100_/">Creative Centenaries</a>, I explore unionist frustrations with the constitutional status quo after partition, and alternative visions for NI.

creativecentenaries.org/blog/ulster-un…
Writing the 'Troubles' (@troubleswriting) 's Twitter Profile Photo

Merely a political weapon? Nolwenn Rousvoal explores the promotion of Ulster Scots and asks whether unionist politicians are genuinely engaged in its promotion and the development of unionist culture or is it just a tool in the culture wars. wp.me/p9k3L7-jQ

Sara de Jong (@de_jong_sara) 's Twitter Profile Photo

Great CfP for June 2023 Workshop Department of Politics and International Relations on 'Methods and Challenges in Teaching Political Theory'. Organisers Adam Fusco & @Dr_SVG create a much needed space to think about the pedagogy of political theory. Abstract deadline 6 March york.ac.uk/politics/cpt/e…

Peter Donaghy (@peterdonaghy) 's Twitter Profile Photo

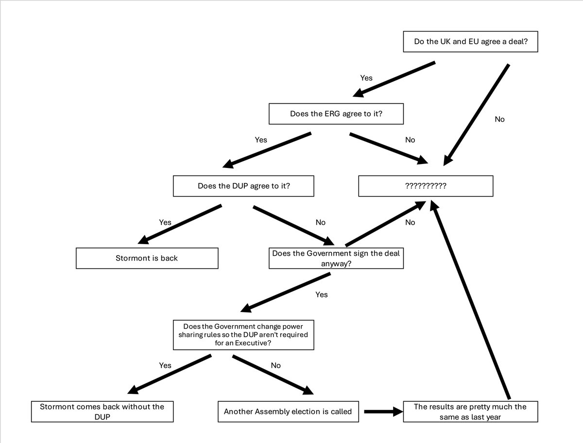
So the situation with the Northern Ireland Protocol looks something like this? The most likely outcomes would seem to end up in the mystery box.

So the situation with the Northern Ireland Protocol looks something like this? The most likely outcomes would seem to end up in the mystery box.
Duncan Morrow (@duncan_morrow) 's Twitter Profile Photo

NI after #LE23 Vote share: Nat 40.5%, Un 38.1%, Other 15% Councillors: Nat 185, Un 186, Other 72 Restore Exec now: Yes 64.4% No 27.2% UI Referendum soon? Yes 40.5%. No 53.1% No such thing as ‘the Majority’. (independents not counted)

City of York Council (@cityofyork) 's Twitter Profile Photo

We're laying out the red carpet in York 😉 🚦 Our new signalised pedestrian crossing on the inner ring road section of Tower Street, adjacent to St George's Field, is now complete! Check it out for yourself next time you're in the city centre 👏 👉 york.gov.uk/StGeorgesField…

We're laying out the red carpet in York 😉 🚦

Our new signalised pedestrian crossing on the inner ring road section of Tower Street, adjacent to St George's Field, is now complete! 

Check it out for yourself next time you're in the city centre 👏

👉 york.gov.uk/StGeorgesField…