Prein
@theprein
ID: 1635924144083849218
15-03-2023 08:41:37
65 Tweet
5,5K Followers
62 Following
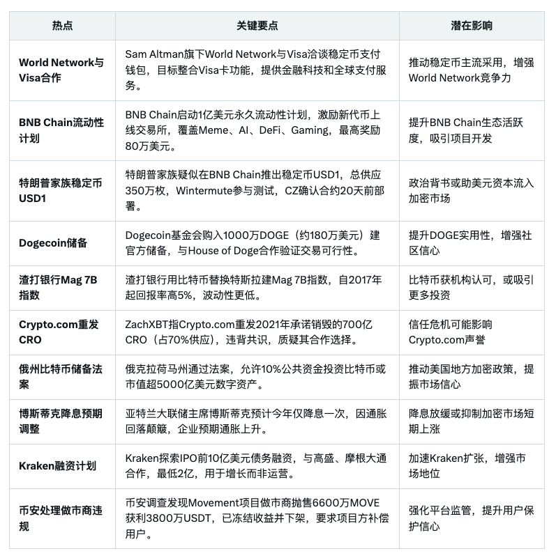
🔥 社区发声,币安重锤! 币安Binance华语 重锤 $MOVE 吸血鬼做市商 Web3Port:抛售狂赚 3800 万 USDT! 收益已冻结,项目方承诺补偿+回购。 公平护散户,黑暗必点亮!💡 你还知道哪些黑幕?一起监督!👀
@theprein
ID: 1635924144083849218
15-03-2023 08:41:37
65 Tweet
5,5K Followers
62 Following
🔥 社区发声,币安重锤! 币安Binance华语 重锤 $MOVE 吸血鬼做市商 Web3Port:抛售狂赚 3800 万 USDT! 收益已冻结,项目方承诺补偿+回购。 公平护散户,黑暗必点亮!💡 你还知道哪些黑幕?一起监督!👀