Tim 'Suricata' Davies (@suricarta) 's Twitter Profile
Tim 'Suricata' Davies

@suricarta

Digital Artist

ID: 30878962

linkhttp://www.suricatafx.com calendar_today13-04-2009 14:54:16

624 Tweet

538 Followers

113 Following

Ship-Talking (@shiptalkingpod) 's Twitter Profile Photo

Busy weekend? Pods slip your mind? Not to worry, it's a new week and our chat with Tim 'Tim 'Suricata' Davies' Davies of #startrek MSD fame is live & ready for your ears, wherever you get your podcasts 😉 Still unsure? Check out our teaser below 👇 shiptalkingpod.com/links

Dave Blass (@daveblass) 's Twitter Profile Photo

Seen briefly in a graphic in Season 2 The USS Ibn Majid (NCC-75710) was Rios' old ship when he was in Starfleet. Great Master Systems Display by Tim Davies #StarTrekPicard

Seen briefly in a graphic in Season 2 The USS Ibn Majid (NCC-75710) was Rios' old ship when he was in Starfleet.  Great Master Systems Display by Tim Davies 
#StarTrekPicard
Tim 'Suricata' Davies (@suricarta) 's Twitter Profile Photo

Nice to see this is finally out in the wild, worked on this almost 3 years ago now! The LCARS colors were based on the palette from Season 1. I might go back and update this the the correct grey color scheme and style.

Tim 'Suricata' Davies (@suricarta) 's Twitter Profile Photo

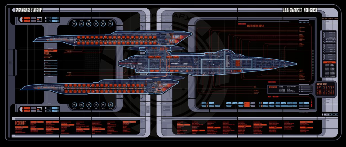
Due to popular demand, I have uploaded the higher resolution image of my Stargazer MSD to Imgur, you can find it below: i.imgur.com/RR01j9l.jpeg Was so much fun working on this, I still have a few more to post as well! 😉

Due to popular demand, I have uploaded the higher resolution image of my Stargazer MSD to Imgur, you can find it below:

i.imgur.com/RR01j9l.jpeg

Was so much fun working on this, I still have a few more to post as well! 😉
Arizona Sunshine Remake is OUT NOW! (@arizonasunshine) 's Twitter Profile Photo

Sharpen your machete and load your shotgun: #ArizonaSunshine2, the next-gen sequel to the fan-favorite VR apocalypse, brings even more gore-geous zombie action to #VR this holiday. Wishlist now! » arizona-sunshine.com #fredisback #as2 #PlayStationShowcase

Tim 'Suricata' Davies (@suricarta) 's Twitter Profile Photo

Happy to finally share my completed MSD of the USS Enterprise, NCC-1701-G from #startrekpicard High resolution version can be found here: i.imgur.com/CMpiF3p.jpeg

Happy to finally share my completed MSD of the USS Enterprise, NCC-1701-G from #startrekpicard 

High resolution version can be found here: 
i.imgur.com/CMpiF3p.jpeg
Tim 'Suricata' Davies (@suricarta) 's Twitter Profile Photo

Hive mind! I'm working on an updated MSD for the Enterprise-D and would love some fan consensus on these windows. Andy Probert had them as a lounge, Rick Sternbach has them as a deflector. I'm thinking maybe windows for Cetacean Ops (on same deck)? Galaxy Class Project Michael Okuda

Hive mind! I'm working on an updated MSD for the Enterprise-D and would love some fan consensus on these windows. Andy Probert had them as a lounge, Rick Sternbach has them as a deflector. I'm thinking maybe windows for Cetacean Ops (on same deck)?  <a href="/galaxyclassproj/">Galaxy Class Project</a> <a href="/MikeOkuda/">Michael Okuda</a>
Tim 'Suricata' Davies (@suricarta) 's Twitter Profile Photo

Working on the shuttles for my Enterprise-D MSD, I've also included a few of the many Easter eggs I intend to add (at least 178, 1 for each episode of TNG!)

Working on the shuttles for my Enterprise-D MSD, I've also included a few of the many Easter eggs I intend to add (at least 178, 1 for each episode of TNG!)
Tim 'Suricata' Davies (@suricarta) 's Twitter Profile Photo

Going though my files and came across this blast from the past, the Defiant class graphic I created for the Star Trek: Online expansion 'Victory is Life'.

Going though my files and came across this blast from the past, the Defiant class  graphic I created for the Star Trek: Online expansion 'Victory is Life'.
Tim 'Suricata' Davies (@suricarta) 's Twitter Profile Photo

I Created these panels for Sam Cockings over at Trekyards a few years ago for his own Sayer class starship. An awesome little ship design, and I love the TOS Era movie LCARS!

I Created these panels for Sam Cockings over at Trekyards a few years ago for his own Sayer class starship. An awesome little ship design, and I love the TOS Era movie LCARS!
Tim 'Suricata' Davies (@suricarta) 's Twitter Profile Photo

Recreation of the Galaxy class MSD. The colors are slightly modified versions of the original colors to simulate the effect of being backlit though the black plexiglass they used on the show. The panels underneath were actually the Helm and Conn LCARS with a few changes!

Recreation of the Galaxy class MSD. The colors are slightly modified versions of the original colors to simulate the effect of being backlit though the black plexiglass they used on the show.

The panels underneath were actually the Helm and Conn LCARS with a few changes!
Tim 'Suricata' Davies (@suricarta) 's Twitter Profile Photo

Hey all, I'm setting up over at BlueSky (not that I post that much). If you want to follow me over there, my handle is below 🙂 bsky.app/profile/surica…

Tim 'Suricata' Davies (@suricarta) 's Twitter Profile Photo

I miss old Twitter! Sorry, I don't buy all of this overwhelming unconditional Trump support I'm seeing over Twitter the past couple of months, it stinks of bots and forced algorithms (likely due to Musk). And why do I keep seeing Musks posts when I don't follow the dingbat! 😡

Tim 'Suricata' Davies (@suricarta) 's Twitter Profile Photo

After several Musk notifications (I don't even follow him), I've had enough of Twitter becoming a propaganda machine for US politics. I'm deactivating my Twitter account. I can't in good conscience support this platform. I'll be over at Bluesky. bsky.app/profile/surica…