Schönhauser Allee 69 (@schoenhauser_69) 's Twitter Profile
Schönhauser Allee 69

@schoenhauser_69

Mieter*innen Widerstand der Schönhauser Allee 69 in Berlin gegen Investoren. Wir werden modernisiert und dokumentieren das.

ID: 1193063082563719169

linkhttps://schoenhauser.home.blog calendar_today09-11-2019 07:11:41

91 Tweet

271 Takipçi

87 Takip Edilen

Schönhauser Allee 69 (@schoenhauser_69) 's Twitter Profile Photo

Der RBB zu Besuch in der Schönhauser Allee 69 - mit der Anwältin Carola Handwerg und Mieter*innen. Warum in der Schönhauser Allee 69 der Mietendeckel greift... Vorraussichtlicher RBB Sendetermin am Mittwoch, 11.3., tagsüber und in der Abendschau.

Der RBB zu Besuch in der Schönhauser Allee 69 - mit der Anwältin Carola Handwerg und Mieter*innen.
Warum in der Schönhauser Allee 69 der Mietendeckel greift...
Vorraussichtlicher RBB Sendetermin am Mittwoch, 11.3., tagsüber und in der Abendschau.
Schönhauser Allee 69 (@schoenhauser_69) 's Twitter Profile Photo

Dreist. Heute erreichte uns Mieter*innen in der Schönhauser Allee 69 ein Schreiben der Hausverwaltung (WHV) das ankündigt das morgen ein komplettes Gerüst aufgebaut wird und mit den Arbeiten am Dach begonnen wird. Wir haben Baustopp.... die spinnen die Investoren

Dreist. Heute erreichte uns Mieter*innen in der Schönhauser Allee 69 ein Schreiben der Hausverwaltung (WHV) das ankündigt das morgen ein komplettes Gerüst aufgebaut wird und mit den Arbeiten am Dach begonnen wird. 
Wir haben Baustopp.... die spinnen die Investoren
Schönhauser Allee 69 (@schoenhauser_69) 's Twitter Profile Photo

Setzen uns die Investoren (Schönhauser Allee 69 Berlin GmbH, Geschäftsführer Itai Amir/Rom Zalel) jetzt trotz Corona Baugerüste vor die Fenster und haufenweise Handwerker ins Haus ? Und warum 1 Jahr Parkverbotschilder für 4 Wochen Instandsetzungsarbeiten ? schoenhauser.home.blog/aktuelles/

Setzen uns die Investoren (Schönhauser Allee 69 Berlin GmbH, Geschäftsführer Itai Amir/Rom Zalel) jetzt trotz Corona Baugerüste vor die Fenster und haufenweise Handwerker ins Haus ? Und warum 1 Jahr Parkverbotschilder für 4 Wochen Instandsetzungsarbeiten ? schoenhauser.home.blog/aktuelles/
Sama32 Haus (@sama32haus) 's Twitter Profile Photo

#Obdachlosen #Nachtcafé "Suppentopf" in der #Samariterstrasse geschlossen... Was ist mit Essen, medizinischer Versorgung?

#Obdachlosen #Nachtcafé "Suppentopf" in der #Samariterstrasse geschlossen... Was ist mit Essen, medizinischer Versorgung?
Florian Schmidt (@f_schmidt_bb) 's Twitter Profile Photo

Die Lobbygruppe, die bezahlte Unterschriftensammler hat, um kommerzielle Interessen im Gewande der Demokratie durchzusetzen > sammelt weiter face to face, mit Klemmbrettern in Zeiten von Corona? Ist das so Neue Wege für Berlin?

urban67 (@u67bleibt) 's Twitter Profile Photo

🔴 Unglaublich: Alle reden von Solidarität in Zeiten von #corona und Rocket Internet hingegen nutzt die Krise um Mietern heimlich zu kündigen!! 🔴Helft uns dieses unsoziale Verhalten publik zu machen!! #GemeinsamGegenCorona #CoronaRocket #coronakrise 👇 urban67bleibt.de/pm-rocket-inte…

GloReiche Nachbarschaft (@gloreiche36) 's Twitter Profile Photo

Das sind sie also die "sozial verträgliche Lösungen für die Mieter*innen" Rocket Internet? Kündigung per Boten zum 31.07.2020. 🤑🤮😡 urban67 unsere Unterstützung habt ihr! #OliverSamwer #SamwerBrüder #SamwerHäuser #Covid_19 #CoronaVirusDE #Abzocker urban67bleibt.de/pm-rocket-inte…

Schönhauser Allee 69 (@schoenhauser_69) 's Twitter Profile Photo

In der Schönhauser Allee 69 wird munter am Dach weitergebaut... Instandsetzung ? Bauamt und WHV sagen das dauere 4 Wochen. Parkverbotschild vor Haus sagt 1 Jahr und keiner weiß warum das da steht. Der Handyladen baut auch - hinten im Hof 😾

In der Schönhauser Allee 69 wird munter am Dach weitergebaut... Instandsetzung ? Bauamt und WHV sagen das dauere 4 Wochen. Parkverbotschild vor Haus sagt 1 Jahr und keiner weiß warum das da steht. Der Handyladen baut auch - hinten im Hof 😾
Schönhauser Allee 69 (@schoenhauser_69) 's Twitter Profile Photo

Bei uns wird JETZT ein Gerüst aufgebaut. Komplett vor die gesammten Fenster von 4 Mietparteien. Kein Mieter wird danach noch Licht haben, in keinem Fenster der Wohnung. Eine Unverschämtheit der Investoren Schönhauser Allee 69 Berlin GmbH, Geschäftsführer Itai Amir und Rom Zalel

Bei uns wird JETZT ein Gerüst aufgebaut. Komplett vor die gesammten Fenster von 4 Mietparteien. 
Kein Mieter wird danach noch Licht haben, in keinem Fenster der Wohnung. Eine Unverschämtheit der Investoren Schönhauser Allee 69 Berlin GmbH, Geschäftsführer Itai Amir und Rom Zalel
Akelius-Mieter*innenvernetzung (@stoppakeliusb) 's Twitter Profile Photo

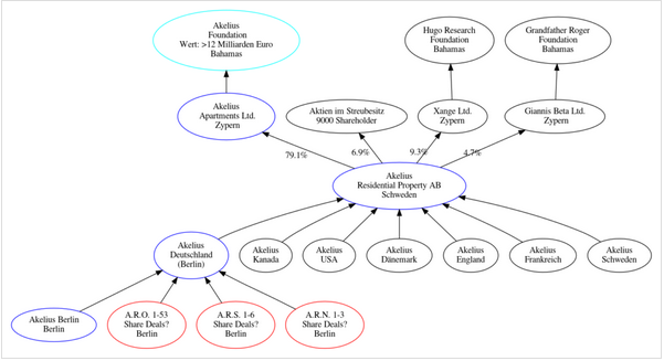
Hier nochmal das Firmengeflecht von Akelius, über das sie diese zweifelhaften Deals machen. Und als nächstes sollten diese intransparenten, privaten Stiftungen im Steuerparadis Bahamas durchleuchtet werden. Kurz erklärt in unserem Erklär-Comic: akelius-vernetzung.de/2020/05/13/woh…

Hier nochmal das Firmengeflecht von Akelius, über das sie diese zweifelhaften Deals machen. Und als nächstes sollten diese intransparenten, privaten Stiftungen im Steuerparadis Bahamas durchleuchtet werden. Kurz erklärt in unserem Erklär-Comic: akelius-vernetzung.de/2020/05/13/woh…