Rustem Feyzkhanov
@ryfeus
ID: 252754081
15-02-2011 20:59:03
64 Tweet
136 Followers
144 Following
Learn about Machine Learning Infrastructure sessions at AWS Summit. AWS Summit is free and sessions can be watched on-demand. ryfeus.medium.com/ml-infrastruct… Amazon Web Services #awscommunity #machinelearning
"Analyzing Tail Latency in Serverless Clouds with STeLLAR" by Dmitrii Ustiugov and team is a good read. It's great to see progress on ways to compare serverless performance, and to categorize the behavior of different serverless implementations. ease-lab.github.io/ease_website/p…
If you are attending AWS re:Invent I hope you find time to stop by the Modern Applications and Open Source Zone. Starting at 9 am tomorrow in the Ventian (Third Floor, East Alcove). Find us in the session catalog (ACT083) or at: reinvent.awsevents.com/campus/public-… (cont'd)
Yesterday was another great night🤩🤟It was great fun to see so many friends again and meet new ones. We all had a lot of fun talking about our countries and keynotes🥳#reInvent2022 Vanessa Santos Francisco Edilton Vinicius Caridá Rustem Feyzkhanov Anton Babenko 🇺🇦
🎁 HAPPY HOLIDAYS!!! 🎁 New Lamby v4 site using Docusaurus is now live. What do y’all think?
Excited to announce that Alon Ben-Shoshan has joined Instrumental as our Chief Business Officer as we look to enable the world's most admired electronics brands to build better products. Check out the news here! tinyurl.com/mv8dupk8
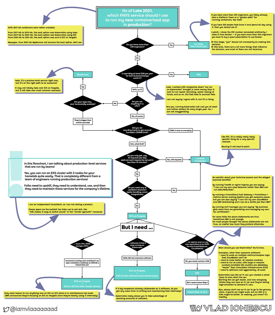
Let's scale, community! #AWSHero Rustem Feyzkhanov has a new article on how to create a Scalable Cloud inference endpoint. go.aws/43IlYwg
Day 1 of the Amazon Web Services Hero Summit (super NDA so no screenshots 😅) A LOT of brainpower in this room 🤯😳
Dive deep into #generativeAI at #AWSreInvent. ☁️ ⚙️ 🤖 AWS #MachineLearning Hero Rustem Feyzkhanov shares an Attendee Guide that highlights the re:Invent sessions that will help you navigate the rapidly evolving landscape of generative models. Learn more. 👉 go.aws/47x7guB
Looking to efficiently scale machine learning solutions from research to production? Join us to hear Rustem Feyzkhanov, Machine Learning Engineer at Instrumental, present his talk at the Embedded Vision Summit, May 20-22: embeddedvisionsummit.com/2025/session/s…
Agentic AI will transform every enterprise–but only if agents are trusted experts. The key: Evaluation & tuning on specialized, expert data. I’m excited to announce two new products to support this–Snorkel AI Evaluate & Expert Data-as-a-Service–along w/ our $100M Series D! ---