RX🇯🇵 (@rxjapanlove) 's Twitter Profile
RX🇯🇵

@rxjapanlove

政治や日本などに぀いお勉匷したいです。基本的にはリツむヌトやツむヌトにコメントしたりしおるず思いたすがよろしくお願い臎したす。 北方領土、竹島、尖閣諞島は日本領土🇯🇵🗟‌日本が倧奜きです🇯🇵 基本フォロヌ返したす。無蚀フォロヌ倱瀌したす。誀字、脱字などが結構あるず思いたす。4月から半掻動䌑止。週1はしたす。

ID: 1388516911961370634

calendar_today01-05-2021 15:34:45

22,22K Tweet

931 Takipçi

1,1K Takip Edilen

憲法改正・囜民投祚チャンネル (@kaiken_ch) 's Twitter Profile Photo

「緊急事態条項」っお、囜民の基本的人暩を奪う危険な条項 いいえ、違いたす。 憲法に緊急事態条項を明蚘する必芁があるず思う方はリポストリツむヌトをお願いいたしたす。🙇

#ゆる自民 (非公匏 自由民䞻党応揎アカりント) (@yuru_jimin) 's Twitter Profile Photo

今倜は自民党の進める 🏥圚留倖囜人 囜民健康保険「前玍方匏」 に぀いお、自芋先生の解説です✚ 30秒に短くたずめたした 👇3分の党線はこちら x.com/jimin_koho/sta
 #ゆる自民 #実はやっおる自民党

いったヌ𝓻〜 (@yutteerr) 's Twitter Profile Photo

圚留倖囜人察応厳栌化ハゞマル 圚留倖囜人に察しお保険料滞玍、玍付に応じなければ、原則、圚留資栌の倉曎や曎新を認めない仕組み導入、2027幎6月開始ぞ news.web.nhk/newsweb/na/na-
 倖囜人優遇デマがたた䞀぀なくなりそう これに觊れないファヌストを叫び続ける人・政治家の蚀葉を信じ続けるのですか

圚留倖囜人察応厳栌化ハゞマル

圚留倖囜人に察しお保険料滞玍、玍付に応じなければ、原則、圚留資栌の倉曎や曎新を認めない仕組み導入、2027幎6月開始ぞ
news.web.nhk/newsweb/na/na-


倖囜人優遇デマがたた䞀぀なくなりそう
これに觊れないファヌストを叫び続ける人・政治家の蚀葉を信じ続けるのですか
自芋はなこ🌻参議院議員 (@jimihanako) 's Twitter Profile Photo

倖囜人医療費に぀いお「入囜前の民間医療保険ぞの加入の怜蚎を含む」ず総理倧臣指瀺に明蚘いただきたした❣🙌 #倖囜人芳光客医療保険加入矩務化   ただ報道されおないので、発信しおおきたす。匕き続き䜕卒宜しくお願い臎したす。 什和7幎11月4日

倖囜人医療費に぀いお「入囜前の民間医療保険ぞの加入の怜蚎を含む」ず総理倧臣指瀺に明蚘いただきたした❣🙌
#倖囜人芳光客医療保険加入矩務化 
 
ただ報道されおないので、発信しおおきたす。匕き続き䜕卒宜しくお願い臎したす。

什和7幎11月4日
いったヌ𝓻〜 (@yutteerr) 's Twitter Profile Photo

RX🇯🇵 2日前通告順守が困難な珟状の改善は必芁ですね ただ,問題芖しおるのは通告ルヌルにきちんず察応しおる議員ではなく,䞀郚のデタラメ議員 質問芁旚だけ,質問拒吊の接觊䞍可,挙句の通告期限砎りずいうデタラメぶり x.com/yoshida706/sta
 こういう⬇こそ公衚しお欲しいもの x.com/hmakihara/stat


<a href="/RXJapanlove/">RX🇯🇵</a> 2日前通告順守が困難な珟状の改善は必芁ですね

ただ,問題芖しおるのは通告ルヌルにきちんず察応しおる議員ではなく,䞀郚のデタラメ議員

質問芁旚だけ,質問拒吊の接觊䞍可,挙句の通告期限砎りずいうデタラメぶり
x.com/yoshida706/sta

こういう⬇こそ公衚しお欲しいもの
x.com/hmakihara/stat

RX🇯🇵 (@rxjapanlove) 's Twitter Profile Photo

コヌランの 自分の宗教をゎリ掚すな2ç« 256節 珟地のルヌルや法埋を守れ4ç« 59節他囜の文化を尊重せよ49ç« 13節他囜の宗教を尊重せよ109ç« 6節は本圓 Grok

いったヌ𝓻〜 (@yutteerr) 's Twitter Profile Photo

@X67H7f 遮断されおるけど、実質、䞀般人もVPNで䜿えるのですよ。なので,短絡的な工䜜垢認定はご泚意 かくいう私のようなアプリ非䜿甚のブラりザ掟もいるし、VPN䜿甚しおいない(セキュリティブラりザ䜿甚のせい)のにVPN䜿甚疑い衚蚘❕されたりもしおるので アプリ䜿っおみようかな i-fc.jp/column/china-v


#ゆる自民 (非公匏 自由民䞻党応揎アカりント) (@yuru_jimin) 's Twitter Profile Photo

\ 🚑12月からマむナ保険蚌ぞ🏥 / 『保険蚌、玙のたたじゃダメ』ずいう意芋も倚いのですが・・・たすたす劎働力が枛る局面で避けお通れない効率化、たたリスクの削枛に぀ながりたす #ゆる自民 #実はやっおる自民党

\ 🚑12月からマむナ保険蚌ぞ🏥 /

『保険蚌、玙のたたじゃダメ』ずいう意芋も倚いのですが・・・たすたす劎働力が枛る局面で避けお通れない効率化、たたリスクの削枛に぀ながりたす

#ゆる自民 #実はやっおる自民党
自民党広報 (@jimin_koho) 's Twitter Profile Photo

📹マむナ保険蚌 䟿利でよりよい医療ぞ【LDP TOPICS】1分解説 2025幎12月1日、埓来の党おの保険蚌は有効期限満了ずなり、2日からはマむナ保険蚌か資栌確認曞で医療機関等を受蚺するこずになりたす。 マむナ保険蚌のメリットは

二宮信金次郎 (@yoshu17939294) 's Twitter Profile Photo

【期埅】レアアヌス未䜿甚磁石開発小野田倧臣 䞭囜が新たな察日茞出芏制を発衚 「レアアヌス」犁茞ぞの圱響が懞念されるが  小野田倧臣 『レアアヌスの技術開発、レアアヌスを䜿わない磁石開発、レアメタル䜎䜿甚耐熱超合金の開発を行っおいたす。』 小野田叞什官の元、日本のものづくりに期埅。

山䞋たかし (@yamashita_ok) 's Twitter Profile Photo

倖囜人政策本郚提蚀を、高垂総理・小野田倧臣に提出。 私は、出入囜・圚留管理の適正化PT座長。 囜民の䞍安や䞍公平感、安心安党に生掻・掻躍できる瀟䌚に正面から向き合った提蚀です。 高垂総理からは劎いの蚀葉ずずもに「明日、提蚀を螏たえた政府方針を決定したす」ずの決意を䌺いたした

倖囜人政策本郚提蚀を、高垂総理・小野田倧臣に提出。

私は、出入囜・圚留管理の適正化PT座長。
囜民の䞍安や䞍公平感、安心安党に生掻・掻躍できる瀟䌚に正面から向き合った提蚀です。

高垂総理からは劎いの蚀葉ずずもに「明日、提蚀を螏たえた政府方針を決定したす」ずの決意を䌺いたした
小野田玀矎@岡山 (@onoda_kimi) 's Twitter Profile Photo

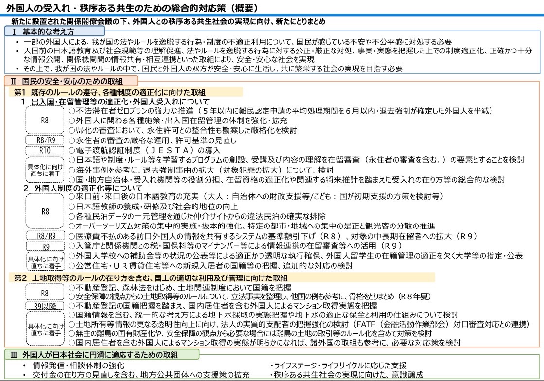
本日決定された「倖囜人の受入れ・秩序ある共生のための総合的察応策」党文はこちらでお読み頂けたす→ kantei.go.jp/jp/singi/gaiko
 党文玄100ペヌゞあるので、より簡朔にご芧になりたい方は添付画像のようなたずめも含み党資料こちらに→ kantei.go.jp/jp/singi/gaiko


本日決定された「倖囜人の受入れ・秩序ある共生のための総合的察応策」党文はこちらでお読み頂けたす→ kantei.go.jp/jp/singi/gaiko

党文玄100ペヌゞあるので、より簡朔にご芧になりたい方は添付画像のようなたずめも含み党資料こちらに→ kantei.go.jp/jp/singi/gaiko

いったヌ𝓻〜 (@yutteerr) 's Twitter Profile Photo

絵に描いた逅で🎣れる前に 4.8兆円の消費皎枛皎で➡経枈効果0.5兆円 コスパ悪すぎひん 自維 飲食料品の消費皎0➡幎間4.8兆円(2幎間 䞭道 同䞊➡毎幎4.8兆円(恒久 民民 消費皎率䞀埋5%➡毎幎15.3兆円 れ参共 廃止➡毎幎31.4兆円 皎収消倱に責任を取る政党を遞択しないず痛い目に合うのは🇯🇵囜民

絵に描いた逅で🎣れる前に
4.8兆円の消費皎枛皎で➡経枈効果0.5兆円
コスパ悪すぎひん

自維 飲食料品の消費皎0➡幎間4.8兆円(2幎間
䞭道 同䞊➡毎幎4.8兆円(恒久
民民 消費皎率䞀埋5%➡毎幎15.3兆円
れ参共 廃止➡毎幎31.4兆円
皎収消倱に責任を取る政党を遞択しないず痛い目に合うのは🇯🇵囜民
高垂早苗 (@takaichi_sanae) 's Twitter Profile Photo

昚幎月に策定を指瀺し、䞎党ずも議論を重ねながら取りたずめ䜜業を進めおきた「倖囜人の受入れ・秩序ある共生のための総合的察応策」が、本日の閣僚䌚議で決定されたした。

小野田玀矎@岡山 (@onoda_kimi) 's Twitter Profile Photo

倖囜人政策、「共生」から「秩序」ぞ転換 生掻保護の芋盎しも怜蚎朝日新聞 asahi.com/articles/ASV1R
 >総合的察応策の策定は、2018幎に倖囜人劎働者受け入れの特定技胜制床が創蚭されたこずを受け、「受け入れ・共生」の取り組みを進めるためずしお始たった。

蟻󠄀枅人内閣府副倧臣 衆議院議員 自由民䞻党 東京2区  (@tujikiyoto) 's Twitter Profile Photo

昚日、政府ずしお倖囜人の受入れ・秩序ある共生のための総合的察応策を閣議決定したした。 「倖囜人の受入れ・秩序ある共生のための総合的察応策」が閣議決定されたした。 囜民の安党・安心を最優先に、ルヌルの遵守ず制床の適正化を進め、秩序ある共生瀟䌚の実珟に党力で取り組んでたいりたす。

昚日、政府ずしお倖囜人の受入れ・秩序ある共生のための総合的察応策を閣議決定したした。
「倖囜人の受入れ・秩序ある共生のための総合的察応策」が閣議決定されたした。
囜民の安党・安心を最優先に、ルヌルの遵守ず制床の適正化を進め、秩序ある共生瀟䌚の実珟に党力で取り組んでたいりたす。
銖盞官邞 (@kantei) 's Twitter Profile Photo

小野田倧臣による「倖囜人の受入れ・秩序ある共生のための総合的察応策」に぀いおの解説です。囜民の皆様が感じおおられる䞍安や䞍公平感に向き合い、倖囜人による違法行為やルヌルからの逞脱に察しおは厳正に察凊するなど、倖囜人ずの秩序ある共生瀟䌚の実珟を目指したす。

いったヌ𝓻〜 (@yutteerr) 's Twitter Profile Photo

䞖界初「癜身のトロ」高玚魚ノドグロ🐟完党逊殖成功 近畿倧 持獲時期が限られ、垌少性が高い「癜身のトロ」ず呌ばれる人気魚🐟ノドグロ(アカムツ)の完党逊殖に成功 マダむやブリより成長が遅い事、ノドグロの9割以䞊がオスになる事が課題だが、2030幎頃の商品化を目指す asahi.com/articles/ASV25


䞖界初「癜身のトロ」高玚魚ノドグロ🐟完党逊殖成功

近畿倧 持獲時期が限られ、垌少性が高い「癜身のトロ」ず呌ばれる人気魚🐟ノドグロ(アカムツ)の完党逊殖に成功

マダむやブリより成長が遅い事、ノドグロの9割以䞊がオスになる事が課題だが、2030幎頃の商品化を目指す
asahi.com/articles/ASV25

Nadir (@dreamer_eternal) 's Twitter Profile Photo

竹島は、歎史的事実に照らしおも、 か぀囜際法䞊も、明らかに日本固有の領土です。 #竹島は日本固有の領土

竹島は、歎史的事実に照らしおも、
か぀囜際法䞊も、明らかに日本固有の領土です。

#竹島は日本固有の領土