Ricardo Castillo
@richargst
ID: 1705209769
27-08-2013 17:18:48
102 Tweet
11 Followers
71 Following
Conviene aplicar un diagnóstico organización al menos cada dos años para tener un chequeo que permita tomar medidas adecuadas omar alpuche leal
El Diagnóstico Organizaciónal se lleva a cabo por medio de un Consultor Externo, logrando con esto tener objetividad CONLA Cancun
Diagnóstico funcional: examina principalmente las estructuras formales e informales de la organizacion omar alpuche leal
Uno de lo objetivos del diagnostico funcional es evaluar la estructura interna formal e informal del sistema de comunicación CONLA Cancun
La función principal de la organización es disponer y coordinar todos los recursos disponibles. omar alpuche leal
La dirección: dentro de ella se encuentra la ejecución de los planes, la motivación, y la comunicación. CONLA Cancun
El control es la función que se encarga de evaluar el desarrollo general de una empresa. omar alpuche leal CONLA Cancun
El control operativo: se caracteriza por la existencia de pautas o metas dentro de las cuales el sistema debe funcionar.omar alpuche leal
Un MDP. es el documento que contiene la descripción de actividades que deben seguirse en la realización de las funciones omar alpuche leal
A pesar de que la administración como disciplina es relativamente nueva, el pensamiento administrativo es muy antiguo. omar alpuche leal
Articulo interesante sobre la Administración en civilizaciones antiguas csalazar.org/2007/10/17/his… omar alpuche leal
Evolución de la Administración monografias.com/trabajos11/adm… omar alpuche leal
Un diagrama de causa y efecto es la representación de varios elementos de un sistema que pueden contribuir a un problema CONLA Cancun
Las actuales concepciones administrativas son la resultante de un proceso iniciado en los mismos albores de la humanidad. CONLA Cancun
Frederick Taylor iniciador de la escuela científica. CONLA Cancun
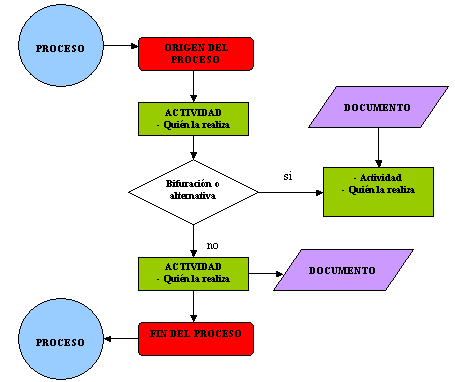
El diagrama de flujo o diagrama de actividades es la representación gráfica del algoritmo o proceso. omar alpuche leal
El mapeo de procesos ayuda a las empresas a tener un mejor control de sus actividades omar alpuche leal
Una mala administración puede acabar con la empresa mas exitosa. CONLA Cancun