Daniel (@reddieex) 's Twitter Profile
Daniel

@reddieex

ID: 190570194

calendar_today14-09-2010 08:29:48

379 Tweet

61 Takipçi

274 Takip Edilen

Sharepoint360.de (@sharepoint360de) 's Twitter Profile Photo

Wie läuft ein Office 365-Abo aus? Die drei finalen Schritte - von der 'Gnadenfrist' bis zur Löschung aller Daten: sp36.de/2tQxmaO <#repost>

Matt Wade (@thatmattwade) 's Twitter Profile Photo

If you use #MicrosoftTeams, you want to know all about it’s best hidden feature. 👀👇 #office365 medium.com/jumpto365/why-…

Daniel (@reddieex) 's Twitter Profile Photo

Beim Implementieren von Collaborations Lösungen sollte man sich viel Gedanken machen bzgl Content-lifecycle und ab wann Content von einem dynamischen Produkt wie MS Teams in ein statisches wie SharePoint kommt

Mark Ka$hman 🧔🏻‍♂️ (@mkashman) 's Twitter Profile Photo

If you want to hear what Chris McNulty sounds like with a handsome frog serpentining in this throat, this episode is for you! 🐸 I learned a lot from Susan Hanley, Melissa & Matt Wolodarsky about the design, approach and adoption of a #SharePoint-based "intelligent intranet" 👇🏻👂🏻

Mark Ka$hman 🧔🏻‍♂️ (@mkashman) 's Twitter Profile Photo

Add the Microsoft 365 *Learning Pathways" site solution to your tenant today. "This digital, customizable, learning solution streams on-demand content for Microsoft 365 services right to your end users." - Look Book. ⏩lookbook.microsoft.com/details/3df8bd… #training #learning #adoption

Add the <a href="/Microsoft365/">Microsoft 365</a> *Learning Pathways" site solution to your tenant today.

"This digital, customizable, learning solution streams on-demand content for Microsoft 365 services right to your end users." - Look Book.

⏩lookbook.microsoft.com/details/3df8bd…
#training #learning #adoption
AnsgarJahns (@ansgarjahns) 's Twitter Profile Photo

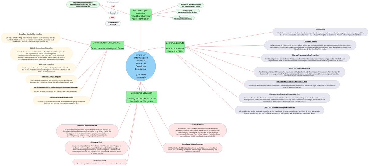
Feedback wanted from the Microsoft 365 nerds ...)) I tried a mind map today to graphically illustrate the complex topic of "Security & Compliance". I know I have no chance! Feel free to provide the PNG or Mindmanager file for feedback. #MS365 #Azure #Security# Complaince #GDPR

Feedback wanted from the Microsoft 365 nerds ...)) I tried a mind map today to graphically illustrate the complex topic of "Security &amp; Compliance". I know I have no chance! 
Feel free to provide the PNG or Mindmanager file for feedback. #MS365 #Azure #Security# Complaince #GDPR
Aaron Dinnage (@aarondinnage) 's Twitter Profile Photo

My newest Microsoft 365 Licensing Diagrams are available! There are a lot of updates so please check the Change Log. Let me know if you find any errors, omissions, or opportunities for improvements. Expect more updates in the coming months! #Microsoft365 github.com/AaronDinnage/L…

Fabian Schuetz (@fschuetz365) 's Twitter Profile Photo

Kluge Theorie eines Kollegen - wenn ich in #MicrosoftTeams jetzt das Tagging habe - kann das zu viele Kanäle verhindern? Schließlich habe ich doch über die #Tags für Personengruppen oft keinen Bedarf mehr für einen eigenen Kanal? #Microsoft365 #Adoption docs.microsoft.com/de-de/microsof…

Mary Branscombe (@marypcbuk) 's Twitter Profile Photo

so, you're going to Work From Home. I've done this since 2001 and oh yes, I have tips. first thing, very first thing: ergonomics. get a good setup, a good chair, a good position. this isn't email on the couch at night: this is all day at work.

Matt Wade (@thatmattwade) 's Twitter Profile Photo

"Should I use #SharePoint or #OneDrive?" A common question. Here's an infographic to help explain when to use which, and when to use both. I use both all the time, following this model as a guide. It keeps things clean. #Office365 jumpto365.com/blog/the-docum…

Marc D Anderson (@sympmarc) 's Twitter Profile Photo

My sad thought about the Power Platform: Too many decisions with this platform are driven by licensing and not by what makes the best solution. Love the platform; not so wild about the licensing. #PowerAddicts Lucy Bourne Keith Whatling | MVP | #PowerAddict