PTPT52ᴾᵀᴾᵀ⁵² (@ptpt52) 's Twitter Profile
PTPT52ᴾᵀᴾᵀ⁵²

@ptpt52

走过去了也便有了路 | 程序员 | x-wrt founder | 乌托邦

ID: 51115475

linkhttps://x-wrt.com/ calendar_today26-06-2009 16:10:02

4,4K Tweet

420 Takipçi

293 Takip Edilen

FaiChou (@faichou_zh) 's Twitter Profile Photo

Helium 放水,已经成功薅到,已激活 esim,在国内白嫖一张美国卡,用 cn 身份即可开通,不需要 us 信用。套餐 $0 包 3G 流量 300 条短信 100 分钟通话。支持 WiFi-Calling。 这是我的 aff:FXM67U1

Helium 放水,已经成功薅到,已激活 esim,在国内白嫖一张美国卡,用 cn 身份即可开通,不需要 us 信用。套餐 $0 包 3G 流量 300 条短信 100 分钟通话。支持 WiFi-Calling。

这是我的 aff:FXM67U1
小兔菜菜子 (@aliceleeeee) 's Twitter Profile Photo

李汀,中国科学院气象学博士,800 万粉科普博主,为一个男人生了孩子,在男人的要求下放弃事业,远赴异国他乡,身患重度抑郁症。被男人哄骗离婚,承诺她以后不会再生孩子。今天突然直播崩溃,疑似男人承诺有变。 爱情的粉红泡泡终于破了。

躲猫猫5.0 (@duomaomao9966) 's Twitter Profile Photo

好吃和好色,是热爱生活的根本表现。有人可能会觉得喜欢这些好似境界不高,是底层需求。实际上,看似庸俗的东西才最是最有生命力的!

环球纪录 (@crazy_historyx) 's Twitter Profile Photo

【珍贵影像】2022年4月,92岁的巴菲特接受80岁查理·罗斯的一段访谈,共74分钟,值得一听!建议先码后看!

PTPT52ᴾᵀᴾᵀ⁵² (@ptpt52) 's Twitter Profile Photo

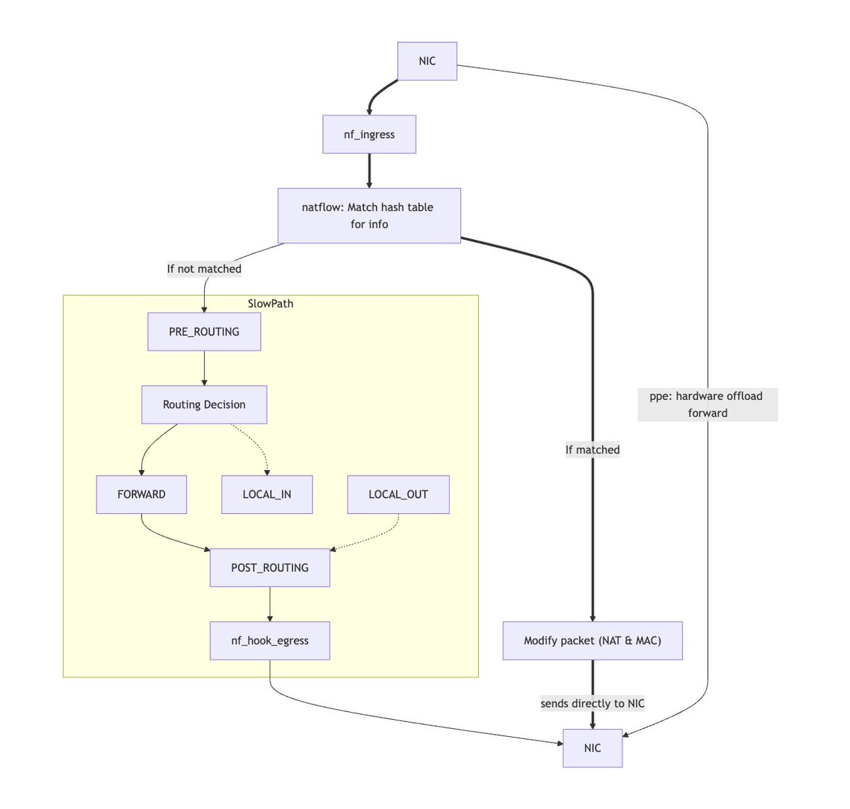
AI 真的很牛了能够分析源码并给出解读文档,下面是AI对我的natflow深度解析 deepwiki.com/ptpt52/natflow/

半吊子程序猿大铭 (@coderdaming) 's Twitter Profile Photo

不要再浪费时间在LinkedIn和Upwork上找工作了。那太老套了!!! 这里有16个新颖独特的网站,在30天内找到工作: 打开这个链接 ↓

Robinson · 鲁棒逊 (@python_xxt) 's Twitter Profile Photo

推荐一个好物 闲鱼上 黄生耳机 178块 198块的平头耳塞 作为半个耳机爱好者,手里有 msr7、Sony wh 1000xm4、wf 1000xm3、bose大鲨等耳机,但我平时最常用,最喜欢用的,就是这个闲鱼上淘来的平头塞 佩戴感、听感都很舒适 高音稳,中音准,低音甜 是可以捅到1000元以上塞子的水准

推荐一个好物

闲鱼上 黄生耳机 178块 198块的平头耳塞

作为半个耳机爱好者,手里有 msr7、Sony wh 1000xm4、wf 1000xm3、bose大鲨等耳机,但我平时最常用,最喜欢用的,就是这个闲鱼上淘来的平头塞

佩戴感、听感都很舒适
高音稳,中音准,低音甜

是可以捅到1000元以上塞子的水准
ruanyf (@ruanyf) 's Twitter Profile Photo

大家使用什么笔记应用? 前几天,Simon Willison(Django 框架的作者)说,GitHub Issues 是世界最好的笔记应用(下图)。 他给出了八九点理由,比如支持私密笔记、代码高亮、上传文件、评论、API 等等,而且完全免费。 我觉得,很有道理啊,确实可以把 issue 当成笔记用。ruanyifeng.com/blog/2025/06/w…

大家使用什么笔记应用?

前几天,Simon Willison(Django 框架的作者)说,GitHub Issues 是世界最好的笔记应用(下图)。

他给出了八九点理由,比如支持私密笔记、代码高亮、上传文件、评论、API 等等,而且完全免费。

我觉得,很有道理啊,确实可以把 issue 当成笔记用。ruanyifeng.com/blog/2025/06/w…
Frey轰轰 (@hifrey) 's Twitter Profile Photo

最低成本合规持有,可以接短信的外国手机号码,应该非红茶移动的3.3刀套餐莫属了,昨天刚发现这个套餐,自己买了一个,一年3.3刀,给一个+43的奥地利手机号码,还送100M流量,可以应急用,国内可以正常接收短信,实测收谷歌注册短信没有任何问题。并且这个号码可以续期,每年续期一次3.3刀,使用我的邀

最低成本合规持有,可以接短信的外国手机号码,应该非红茶移动的3.3刀套餐莫属了,昨天刚发现这个套餐,自己买了一个,一年3.3刀,给一个+43的奥地利手机号码,还送100M流量,可以应急用,国内可以正常接收短信,实测收谷歌注册短信没有任何问题。并且这个号码可以续期,每年续期一次3.3刀,使用我的邀