
Pixeltable
@pixeltablehq
AI Data Infrastructure — Declarative, Multimodal, and Incremental
ID: 1819199223063367680
https://github.com/pixeltable/pixeltable 02-08-2024 02:31:18
76 Tweet
92 Takipçi
11 Takip Edilen










🚀 Pixeltable + Pydantic integration! Type safety in Pixeltable just got even better! Define your data models once, get validation everywhere across your storage and orchestration layers: -> pip install pixeltable pydantic | Samuel Colvin




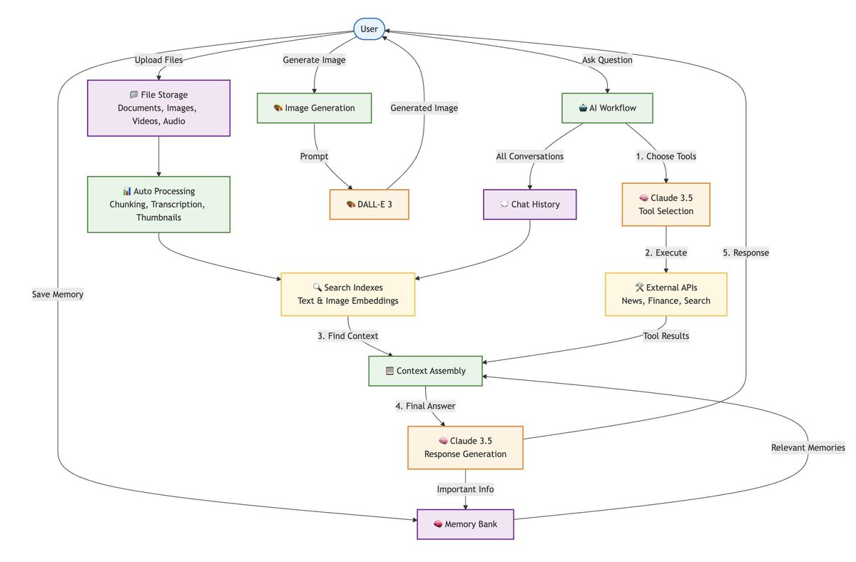
Agents as Data-Centric Applications in Pixeltable 1) knowledge.add_embedding_index("content") 2) chat_history.order_by(timestamp).limit(4) 3) docs.similarity(query) 4) tools = pxt. tools(analyze, fetch, search) 5) agent.add_computed_column(answer=llm(all_layers)) 6)





A new episode of Database School is out! I spoke with Marcel Kornacker, the creator of Apache Impala and co-creator of Apache Parquet, to talk about his latest project: Pixeltable, a multimodal database for the AI age. youtu.be/7nsfzb2bVpQ



🍂 This fall, we’ve been sharpening our pixels at Pixeltable. What if your video, image, and audio datasets just worked…across teams, clouds, and time? Highlights from our latest Python SDK release: 🎥 Advanced video processing & frame extraction ☁️ Flexible storage

The Paul Telford.query decorator by Pixeltable is a powerful tool for: - AI Agent Memory: Reusable context retrieval across conversations - Multimodal RAG & Tools Systems: Sophisticated hybrid retrieval with consistent logic - Multi-Table Analytics: Complex quries as simple functions
