Píldoras UX | Diseño de productos digitales (@pildorasux) 's Twitter Profile
Píldoras UX | Diseño de productos digitales

@pildorasux

Aprende diseño de experiencia de usuario a través de nuestro podcast y👇🏾👇🏾👇🏾 newsletter

ID: 950451617287073792

linkhttps://pildorasux.com/newsletter/ calendar_today08-01-2018 19:38:18

1,1K Tweet

4,4K Followers

646 Following

Carmel 🇵🇸 (@karmel) 's Twitter Profile Photo

Hoy me gustaría compartir un proyecto que empieza de forma muy humilde pero en el que llevo tiempo trabajando para que haya contenido, al menos, para todo 2024. Se llama enlainterfaz.com Y será un lugar de reaprendizaje sobre diseño de interacción personal y colectivo.

José María Cerezo (@cerezoom) 's Twitter Profile Photo

Podéis mirar los temas, las fotos, los músicos… pero lo que realmente cuenta para saber que se trata de los años #noventa es la #TIPOGRAFÍA.

Píldoras UX | Diseño de productos digitales (@pildorasux) 's Twitter Profile Photo

🌱 Esta semana viene al podcast de Píldoras UX, Patricia Galán de Castro, Head of Design en #CrowdFarming 🌱. Patt ha sido también una de mis compañeras liderando Ladies that UX de Madrid por varios años 😃 👇🏾👇🏾pildorasux.com/podcast/154-he…

Píldoras UX | Diseño de productos digitales (@pildorasux) 's Twitter Profile Photo

La próxima semana Daniel Peña de Talentia.ia viene a dar una charla online y gratuita sobre la búsqueda de empleo. Si quieres venir al directo apúntate a mi newsletter pildorasux.com/newsletter/

Píldoras UX | Diseño de productos digitales (@pildorasux) 's Twitter Profile Photo

Abrimos convocatoria para el curso “IA para UX Designers” con Edward Chechique 📅 Comienza el 3 de junio ⏰ Duración total del curso: 8 horas 🔥 Plazas Limitadas. Toda la info en pildorasux.com/curso-ia-para-…

Nick Babich (@101babich) 's Twitter Profile Photo

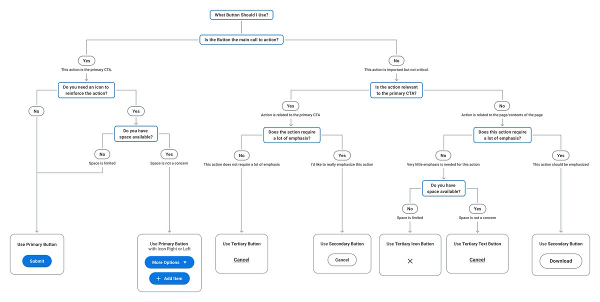
💎 Call to Action Button Decision Tree Use this decision tree as a guide to determine what Button should be used for your use case

💎 Call to Action Button Decision Tree

Use this decision tree as a guide to determine what Button should be used for your use case
podsdiseño (@podsdiseno) 's Twitter Profile Photo

Cuando se crea ecosistema y se comparten buenas prácticas en innovación, no se puede medir el impacto a corto plazo. Propusimos un índice de innovación para entender como podemos desarrollar nuestro trabajo. Lo probamos y le dimos palo. Así lo demos. Juan Felipe Yepes González