PiatkevichLab (@piatkevichl) 's Twitter Profile
PiatkevichLab

@piatkevichl

Our lab is a multidisciplinary research group with the main focus on the development and validation of technologies to study the brain

ID: 1215903073995878401

linkhttp://piatkevich-lab.com calendar_today11-01-2020 07:47:51

316 Tweet

836 Followers

451 Following

PiatkevichLab (@piatkevichl) 's Twitter Profile Photo

Orthogonal RNA replication enables directed evolution and Darwinian adaptation in mammalian cells. Relevant plasmids are available from WeKwikGene wekwikgene.wllsb.edu.cn/publications/6…

Orthogonal RNA replication enables directed evolution and Darwinian adaptation in mammalian cells. Relevant plasmids are available from WeKwikGene wekwikgene.wllsb.edu.cn/publications/6…
PiatkevichLab (@piatkevichl) 's Twitter Profile Photo

Year in review 2024 from Nature Methods! I am very excited about the advancement in ultrastable monomeric GFPs we saw in 2024 and even more excited about what is coming next. nature.com/articles/s4159…

Year in review 2024 from <a href="/naturemethods/">Nature Methods</a>! I am very excited about the advancement in ultrastable monomeric GFPs we saw in 2024 and even more excited about what is coming next. nature.com/articles/s4159…
PiatkevichLab (@piatkevichl) 's Twitter Profile Photo

A Sensitive Soma-localized Red Fluorescent Calcium Indicator for Multi-Modality Imaging of Neuronal Populations In Vivo. It works well with wide-field imaging, two-photon microscopy, and fiber photometry biorxiv.org/content/10.110…

A Sensitive Soma-localized Red Fluorescent Calcium Indicator for Multi-Modality Imaging of Neuronal Populations In Vivo. It works well with wide-field imaging, two-photon microscopy, and fiber photometry biorxiv.org/content/10.110…
PiatkevichLab (@piatkevichl) 's Twitter Profile Photo

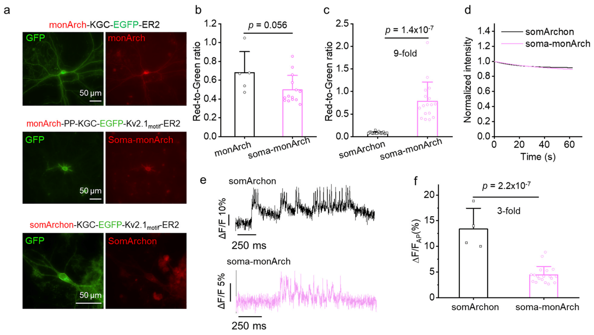
monArch, a near-infrared fluorescent voltage indicator, is developed via directed molecular evolution in HEK cells and characterized by several-fold higher baseline fluorescence compared to other Arch-based GEVIs. Plasmids are available from WeKwikGene wekwikgene.wllsb.edu.cn/publications/1…

monArch, a near-infrared fluorescent voltage indicator, is developed via directed molecular evolution in HEK cells and characterized by several-fold higher baseline fluorescence compared to other Arch-based GEVIs. Plasmids are available from WeKwikGene wekwikgene.wllsb.edu.cn/publications/1…
PiatkevichLab (@piatkevichl) 's Twitter Profile Photo

We are very excited to see the first orange flame lit up for our plasmid pHybrid-Electra2 on Addgene, which is designed for gene expression in E. coli and mammalian cells nature.com/articles/s4159…

PiatkevichLab (@piatkevichl) 's Twitter Profile Photo

Whole-ExM for super-resolution imaging of entire embryonic and neonatal mouse bodies under conventional confocal microscopes pubs.acs.org/doi/full/10.10…

Whole-ExM for super-resolution imaging of entire embryonic and neonatal mouse bodies under conventional confocal microscopes pubs.acs.org/doi/full/10.10…
PiatkevichLab (@piatkevichl) 's Twitter Profile Photo

New applications of Electra2! Patel et al. used Electra2 to screen for genetically modified nematodes to study dopamine signaling driving skin invasion (biorxiv.org/content/10.110…). All plasmids for Electras can be requested from WeKwikGene wekwikgene.wllsb.edu.cn/publications/1…

New applications of Electra2! Patel et al. used Electra2 to screen for genetically modified nematodes to study dopamine signaling driving skin invasion (biorxiv.org/content/10.110…). All plasmids for Electras can be requested from WeKwikGene wekwikgene.wllsb.edu.cn/publications/1…
PiatkevichLab (@piatkevichl) 's Twitter Profile Photo

We are very happy to see another orange flame lit up for our Electra2 plasmids on Addgene! Btw these plasmids can be also requested for free from WeKwikGene wekwikgene.wllsb.edu.cn/publications/1…

We are very happy to see another orange flame lit up for our Electra2 plasmids on Addgene! Btw these plasmids can be also requested for free from WeKwikGene wekwikgene.wllsb.edu.cn/publications/1…
PiatkevichLab (@piatkevichl) 's Twitter Profile Photo

mScarlet3-H (aka mYongHong), a highly stable monomeric red fluorescent protein, works well for long-term super-resolution imaging, rapid tissue clearing, and CLEM nature.com/articles/s4159…

PiatkevichLab (@piatkevichl) 's Twitter Profile Photo

Great News & Views article by Ben Campbell covering recent development in the FP field with focus on mScralet3-H (aka mYongHong) nature.com/articles/s4159…

Great News &amp; Views article by Ben Campbell covering recent development in the FP field with focus on mScralet3-H (aka mYongHong) nature.com/articles/s4159…
PiatkevichLab (@piatkevichl) 's Twitter Profile Photo

A sensitive soma-localized red fluorescent calcium indicator for in vivo imaging of neuronal populations at single-cell resolution in mice and zebrafish journals.plos.org/plosbiology/ar…

A sensitive soma-localized red fluorescent calcium indicator for in vivo imaging of neuronal populations at single-cell resolution in mice and zebrafish journals.plos.org/plosbiology/ar…
PiatkevichLab (@piatkevichl) 's Twitter Profile Photo

mScarlet3-H (aka mYongHong) makes a great pair with mBaoJin (nature.com/articles/s4159…) for long-term live cell imaging. All plasmids can be requested for free from WeKwikGene wekwikgene.wllsb.edu.cn

PiatkevichLab (@piatkevichl) 's Twitter Profile Photo

Soma-targeting of GECIs significantly improves image segmentation, as can be seen from these examples of single-plane 2-photon imaging for FRCaMPi, jRGECO1a, and their soma-localized variant from L2/3 neurons of primary visual cortex in awake mouse journals.plos.org/plosbiology/ar…

PiatkevichLab (@piatkevichl) 's Twitter Profile Photo

Due to its high chemical stability and brightness, mBaoJin is a perfect FP for Expansion Microscopy. Three-dimensional view of expanded HeLa cell co-expressing H2B-mTurquoise2 and Mito (COX8Ax2)-mBaoJin (nature.com/articles/s4159…)

PiatkevichLab (@piatkevichl) 's Twitter Profile Photo

Hour-long voltage imaging in behaving mice! Capitalizing on the high photostability and brightness of mBaoJin, we developed eFRET GEVIs, named ElectraOFF, which extends reliable single spike detection at cellular resolution beyond one hour biorxiv.org/content/10.110…

Hour-long voltage imaging in behaving mice! Capitalizing on the high photostability and brightness of mBaoJin, we developed eFRET GEVIs, named ElectraOFF, which extends reliable single spike detection at cellular resolution beyond one hour biorxiv.org/content/10.110…
PiatkevichLab (@piatkevichl) 's Twitter Profile Photo

Xue Han lab from BU used ElectraOFF to achieve routine cellular-resolution imaging over tens of minutes, occasionally up to eighty minutes, in behaving mice with minimal signal loss across neuron types and brain regions in behaving mice biorxiv.org/content/10.110…

Xue Han lab from BU used ElectraOFF to achieve routine cellular-resolution imaging over tens of minutes, occasionally up to eighty minutes, in behaving mice with minimal signal loss across neuron types and brain regions in behaving mice biorxiv.org/content/10.110…
PiatkevichLab (@piatkevichl) 's Twitter Profile Photo

Using mBaoJin derivative, Peng Zou lab engineered highly photostable green eFRET GEVI, named Vega, exhibits more than 20-fold slower photobleaching than Ace-mNeon2, and allows for long-term voltage imaging in brain slice and in vivo in mice biorxiv.org/content/10.110…

Using mBaoJin derivative, Peng Zou lab engineered highly photostable green eFRET GEVI, named Vega, exhibits more than 20-fold slower photobleaching than Ace-mNeon2, and allows for long-term voltage imaging in brain slice and in vivo in mice biorxiv.org/content/10.110…
PiatkevichLab (@piatkevichl) 's Twitter Profile Photo

mScarlet3-H (aka mYongHong) is on the cover of Nature Methods! All plasmids are available for free from WeKwikGene wekwikgene.wllsb.edu.cn/publications/7…

mScarlet3-H (aka mYongHong) is on the cover of Nature Methods! All plasmids are available for free from WeKwikGene wekwikgene.wllsb.edu.cn/publications/7…