Omar Mahmood (@omarnmahmood) 's Twitter Profile
Omar Mahmood

@omarnmahmood

ML Scientist at @PrescientDesign | PhD from @NYUDataScience

ID: 1131373546381484039

linkhttps://omarnmahmood.github.io calendar_today23-05-2019 01:37:28

38 Tweet

158 Takipçi

61 Takip Edilen

Seyone Chithrananda (@seyonec) 's Twitter Profile Photo

Very excited to announce my first preprint (code included) with Bharath Ramsundar and Gabe Grand on utilizing transformers for molecular property prediction! arxiv.org/pdf/2010.09885… (1/n)

Google DeepMind (@googledeepmind) 's Twitter Profile Photo

In a major scientific breakthrough, the latest version of #AlphaFold has been recognised as a solution to one of biology's grand challenges - the “protein folding problem”. It was validated today at #CASP14, the biennial Critical Assessment of protein Structure Prediction (1/3)

Laura Zoppi (@laurazoppi6) 's Twitter Profile Photo

A powerful graph-based molecular generative model for computer aided drug discovery performs comparably to several SMILES based approaches #compchem go.nature.com/3hWANpZ @omarmNYU Elman Mansimov @RichBonneauNYU Kyunghyun Cho NYU Center for Data Science

A powerful graph-based molecular generative model for computer aided drug discovery performs comparably to several SMILES based approaches #compchem  go.nature.com/3hWANpZ
@omarmNYU <a href="/elmanmansimov/">Elman Mansimov</a> @RichBonneauNYU <a href="/kchonyc/">Kyunghyun Cho</a> <a href="/NYUDataScience/">NYU Center for Data Science</a>
Omar Mahmood (@omarnmahmood) 's Twitter Profile Photo

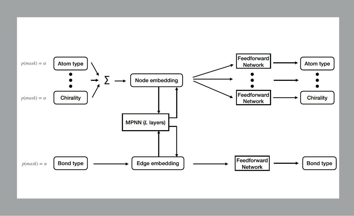
Our work (Elman Mansimov, @RichBonneauNYU, Kyunghyun Cho) on masked graph modeling for molecule generation was published in Nature Communications! Paper: nature.com/articles/s4146… Thread: x.com/omarmNYU/statu…

MTA (@mta) 's Twitter Profile Photo

Today Governor Kathy Hochul announced her transformational vision for Brooklyn and Queens. The Interborough Express, running along 14mi of existing freight tracks, would stretch from Bay Ridge to Jackson Hts and could connect up to 17 subway lines + LIRR, serving ~1M riders daily.

Today <a href="/GovKathyHochul/">Governor Kathy Hochul</a> announced her transformational vision for Brooklyn and Queens.
 
The Interborough Express, running along 14mi of existing freight tracks, would stretch from Bay Ridge to Jackson Hts and could connect up to 17 subway lines + <a href="/LIRR/">LIRR</a>, serving ~1M riders daily.
Omar Mahmood (@omarnmahmood) 's Twitter Profile Photo

A few weeks ago I put together a slideshow providing an introduction to VAEs, conditional VAEs and semi-supervised VAEs. I'm now sharing this at omarnmahmood.github.io/files/generati… , hope it is helpful!