Noah Veis Gavil (@noah_v_gavil) 's Twitter Profile
Noah Veis Gavil

@noah_v_gavil

MD/PhD Student at the University of Minnesota, studying immunology in the laboratory of David Masopust, PhD. BA from Bowdoin College, originally from Maryland.

ID: 1216517232508973057

calendar_today13-01-2020 00:28:20

118 Tweet

296 Followers

477 Following

Peter Westcott (@petermkwestcott) 's Twitter Profile Photo

My group Cold Spring Harbor Laboratory is passionate about these questions and we are developing new mouse models to dissect tumor-immune crosstalk during clonal evolution. We are hiring postdocs and technicians, please reach out for more info. Job postings coming soon! cshl.edu/research/facul… 11/11

Jesse Williams Lab (@lab__williams) 's Twitter Profile Photo

We're looking for a postdoc to join our group to take on projects studying macrophages in atherosclerosis pathogenesis. If you're interested in learning intravital 2-photon or 3D tissue-clearing imaging approaches, please reach out and apply. ❄️🔬🧬🧫 hr.myu.umn.edu/jobs/ext/359318

Alexa Weingarden MD PhD (@alexaweingarden) 's Twitter Profile Photo

BIG NEWS! The Weingarden lab is opening this summer at UMN @UMN GI Fellowship CFI-UMN, and WE ARE HIRING! 🌟2-3 year tech position 🌟Intestinal immunology and gut microbiome in celiac disease 🌟Apply and/or spread the word! hr.myu.umn.edu/psc/hrprd/EMPL…

Amanda Lund Lab (@thelundlab) 's Twitter Profile Photo

Check out our latest led by Taylor Heim published today in Science Immunology - we show how T cell exit from infected skin via lymphatic vessels is necessary and sufficient to seed a second layer of resident memory in the draining lymph node science.org/doi/10.1126/sc…

Waggoner Lab (@labwaggoner) 's Twitter Profile Photo

In contrast to exhausted CD39+ T cells in chronic infection, CD39+ TRM cells are fully functional when stimulated ex vivo with cognate Ag The Journal of Immunology Pam Rosato Jordan F. Isaacs, PhD doi.org/10.4049/jimmun…

In contrast to exhausted CD39+ T cells in chronic infection, CD39+ TRM cells are fully functional when stimulated ex vivo with cognate Ag
<a href="/J_Immunol/">The Journal of Immunology</a> <a href="/PCRosato1/">Pam Rosato</a> <a href="/JordIsaacs/">Jordan F. Isaacs, PhD</a>
doi.org/10.4049/jimmun…
Waggoner Lab (@labwaggoner) 's Twitter Profile Photo

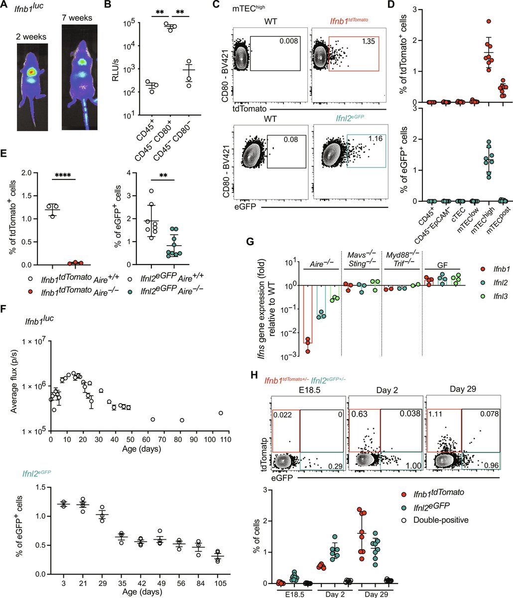
IFN shapes the thymic microenvironment by promoting distinct APC responses and is required for selection of a diverse, self-tolerant TCR repertoire Science Immunology Matouš Vobořil Jameson Hogquist labs Maude Ashby science.org/doi/10.1126/sc…

IFN shapes the thymic microenvironment by promoting distinct APC responses and is required for selection of a diverse, self-tolerant TCR repertoire <a href="/SciImmunology/">Science Immunology</a> <a href="/matous_voboril/">Matouš Vobořil</a> <a href="/Jamequistlab/">Jameson Hogquist labs</a> <a href="/ChezMaude/">Maude Ashby</a> 
science.org/doi/10.1126/sc…
Jason M Schenkel (@jmschenkel) 's Twitter Profile Photo

I am proud, pleased, and relieved to announce that the Schenkel Lab’s first paper is officially published The Journal of Immunology! This has been a labor of love and I think will be an useful for many in the field! journals.aai.org/jimmunol/artic… 1/n

lalit beura (@lalit_beura1) 's Twitter Profile Photo

Our paper describing in vitro resident memory T cell differentiation in an epithelial organoid model is out at Cell Reports doi.org/10.1016/j.celr…. If you are excited about T cells and reproductive mucosa, we are looking for postdocs-apply.interfolio.com/145385

Adam Rubin (@adamjrubin) 's Twitter Profile Photo

Excited to share our study of T cell signaling, where we directed high-content, single-cell genetic screening to uncover how a single adapter protein orchestrates a complex cellular process essential for health. (1/14) biorxiv.org/content/10.110…

Immunity (@immunitycp) 's Twitter Profile Photo

Online now: CD4+ T cells reactive to a hybrid peptide from insulin-chromogranin A adopt a distinct effector fate and are pathogenic in autoimmune diabetes dlvr.it/TCX7fv

Masopust Vezys Lab (@masopust_vezys) 's Twitter Profile Photo

New paper about Trm profiling in Immunity featuring lead author Milcah Scott! Thanks to all the great collaborators including Shalek Lab #residentmemoryTcells cell.com/immunity/fullt…

New paper about Trm profiling in <a href="/ImmunityCP/">Immunity</a>  featuring lead author <a href="/MilcahCS/">Milcah Scott</a>! Thanks to all the great collaborators including  <a href="/shaleklab/">Shalek Lab</a> #residentmemoryTcells cell.com/immunity/fullt…
Milcah Scott (@milcahcs) 's Twitter Profile Photo

I am pleased to share the work from my PhD in the Masopust Vezys Lab lab. Huge thanks to Shalek Lab, Immunity and Jodi Gullicksrud, Zoë Steier for critical guidance with the totalVI analyses, J. Michael Stolley for the original artwork, CFI-UMN, and the entire team. authors.elsevier.com/c/1kIZM3qNrUxu…

Daniel McManus (@dmcmanus123) 's Twitter Profile Photo

Excited to share my PhD work from RafiAhmedLab. We show how CD8 T cells overcome the inability to predict how long a viral infection will last by making adaptable precursor cells a priori—an elegant strategy for an inherently non-prescient immune system. tinyurl.com/53nrpsa6

Excited to share my PhD work from <a href="/rafiahmed_lab/">RafiAhmedLab</a>. We show how CD8 T cells overcome the inability to predict how long a viral infection will last by making adaptable precursor cells a priori—an elegant strategy for an inherently non-prescient immune system. tinyurl.com/53nrpsa6
Nicholas Jarjour (@nnjarjourphd) 's Twitter Profile Photo

Delighted to share our manuscript Immunity ! Thanks to the editorial team and reviewers for an outstanding process, to all the coauthors, and to Steve Jameson Hogquist labs, who is an incredible mentor! Glad to take questions Quick thread 1/5 free access link authors.elsevier.com/c/1khA83qNrU-h…

CFI-UMN (@cfi_umn) 's Twitter Profile Photo

CFI is thrilled to welcome back alumni Dr. Pam Rosato (Pam Rosato) as our next speaker in the MICaB/Immunology Seminar Series! Join us today at 12pm in 1-125 CCRB or via ZOOM. For more info, visit: http:/immunology.umn.edu 🔬✨

CFI is thrilled to welcome back alumni Dr. Pam Rosato (<a href="/PCRosato1/">Pam Rosato</a>) as our next speaker in the MICaB/Immunology Seminar Series! Join us today at 12pm in 1-125 CCRB or via ZOOM. For more info, visit: http:/immunology.umn.edu 🔬✨