@nt on Farcaster (@nick_tikhonov) 's Twitter Profile
@nt on Farcaster

@nick_tikhonov

Founder, thinker. prev: @littleatlas_xyz @improbableio @github @amazon

ID: 3040961572

linkhttps://ntik.me/about calendar_today16-02-2015 15:43:01

2,2K Tweet

1,1K Takipçi

550 Takip Edilen

Guillermo Rauch (@rauchg) 's Twitter Profile Photo

Before / after “𝚞𝚜𝚎 𝚠𝚘𝚛𝚔𝚏𝚕𝚘𝚠”: > before: > - scheduling service > - queues > - workers > - cron jobs > now: > - 5 functions in one file Another customer told us they were able to delete 4000 lines of code.

@nt on Farcaster (@nick_tikhonov) 's Twitter Profile Photo

kinda fun to just get an llm to guide you through some random deep part of some stack I spent the last hour implementing my own version of TCP from the ground up. Next up: building my own HTTP protocol on top of it.

@nt on Farcaster (@nick_tikhonov) 's Twitter Profile Photo

“do things that don’t scale” used to mean “don’t start by writing software”, and that was good advice when software was hard to write - much easier to validate ideas manually, and then automate yourself away as human effort in writing software trends to zero, writing heaps of

@nt on Farcaster (@nick_tikhonov) 's Twitter Profile Photo

two ways to build products: the first buyer is the user: you sell utility, build compelling UX - craft something beautiful and functional the first buyer is not the user: sell the value to the organisation, the end user must typically suffer the product, not enjoy it

@nt on Farcaster (@nick_tikhonov) 's Twitter Profile Photo

day 1 learning to build voice agent infra from scratch: put together a VAD, twilio , Deepgram (SST), o4-mini, ElevenLabs (TTS) into an event-based loop that coordinates listening and speaking main issue right now is latency and quality of turn-taking/interruptions.

day 1 learning to build voice agent infra from scratch:  

put together a VAD, <a href="/twilio/">twilio</a> , <a href="/DeepgramAI/">Deepgram</a>  (SST), o4-mini, <a href="/elevenlabsio/">ElevenLabs</a> (TTS) into an event-based loop that coordinates listening and speaking  

main issue right now is latency and quality of turn-taking/interruptions.
@nt on Farcaster (@nick_tikhonov) 's Twitter Profile Photo

the trick to making voice agents fast is pipelining everything first pipeline: audio packets -> speech to text -> turn-taking model second: LLM -> text to speech -> encoding -> output here's a render of my current latency. bear in mind, I'm running this locally from a

the trick to making voice agents fast is pipelining everything

first pipeline: audio packets -&gt; speech to text -&gt; turn-taking model 

second: LLM -&gt; text to speech -&gt; encoding -&gt; output  

here's a render of my current latency. bear in mind, I'm running this locally from a
@nt on Farcaster (@nick_tikhonov) 's Twitter Profile Photo

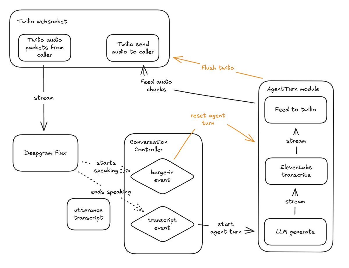
this architecture gets you to a nearly SOTA voice agent (a la Vapi/ElevenLabs), but with much more control over the orchestration. Deepgram's Flux handles STT and turn taking + a pipeline for LLM and TTS managed based on Flux events

this architecture gets you to a nearly SOTA voice agent (a la Vapi/ElevenLabs), but with much more control over the orchestration.

<a href="/DeepgramAI/">Deepgram</a>'s Flux handles STT and turn taking + a pipeline for LLM and TTS managed based on Flux events
@nt on Farcaster (@nick_tikhonov) 's Twitter Profile Photo

Mandarin learning progress update: I am 14% to B1 (conversational) - about 1 year away at the current pace. - I advance around 1.5% every week. - last month, I learned 97 core words (out of the 2k most common) - ~200 total phrases/sentences learned last month 2x tutor sessions

Mandarin learning progress update: I am 14% to B1 (conversational) - about 1 year away at the current pace.

- I advance around 1.5% every week.
- last month, I learned 97 core words (out of the 2k most common)
- ~200 total phrases/sentences learned last month

2x tutor sessions
@nt on Farcaster (@nick_tikhonov) 's Twitter Profile Photo

just beat Vapi E2E latency with my own voice agent orchestrator. had to host everything just right to get the numbers this low Vapi's reported: ~840ms mine: ~690ms + 100ms (twilio) = ~790ms that 50ms is a big deal in voice! write-up incoming

just beat <a href="/Vapi_AI/">Vapi</a> E2E latency with my own voice agent orchestrator. had to host everything just right to get the numbers this low  

Vapi's reported: ~840ms 
mine: ~690ms + 100ms (twilio) = ~790ms  

that 50ms is a big deal in voice! write-up incoming
@nt on Farcaster (@nick_tikhonov) 's Twitter Profile Photo

100% agree with this. I've gone far with: - cursor - claude 4.5 -> now 4.6 - no subagents - one prompts at a time - zero MCPs, zero skills, all rules in README

@nt on Farcaster (@nick_tikhonov) 's Twitter Profile Photo

My voice agent's e2e latency is now down to ~300ms, all thanks to Groq Inc insanely low TTFT endpoints (~100ms?!). This is 2-3x better than what you get off-the-shelf with the major providers.

My voice agent's e2e latency is now down to ~300ms, all thanks to <a href="/GroqInc/">Groq Inc</a> insanely low TTFT endpoints (~100ms?!). 

This is 2-3x better than what you get off-the-shelf with the major providers.
@nt on Farcaster (@nick_tikhonov) 's Twitter Profile Photo

I’m speed-learning Chinese with AI goal: fluent by 2027 I built my own learning harness over the last month: - smart tracking of all vocab - feeds me high frequency words - spaced repetition modelling my memory - AI generated images + pronunciation I’m learning ~80 new

I’m speed-learning Chinese with AI

goal: fluent by 2027 

I built my own learning harness over the last month:
- smart tracking of all vocab 
- feeds me high frequency words
- spaced repetition modelling my memory
- AI generated images + pronunciation 

I’m learning ~80 new