Ángeles María
@ngelesmara11
May Jiménez Ángeles María de
ID: 1367483212574973968
04-03-2021 14:33:07
25 Tweet
17 Takipçi
14 Takip Edilen
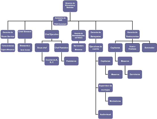
El departamento de alimentos y bebidas es un departamento que da uno de los mayores ingresos al hotel de manera complementaria #OrganigramaHotelería #AlimentosYBebidas omar alpuche leal Giovanni V. Cuevas Mtz. Alejandro Danilo Cetzal Dzul Carlos Martínez Vera Manuel Uc
El área de División Cuartos es considerada con el eje fundamental de la operación hotelera y es de vital importancia. #Organigrama #DivisiónDeCuartos omar alpuche leal Alejandro Danilo Cetzal Dzul Giovanni V. Cuevas Mtz. Manuel Uc Carlos Martínez Vera
Las exposiciones continúan & con eso, el empoderamiento de los alumnos 💕 ¡Excelente primera semana de regreso! omar alpuche leal Giovanni V. Cuevas Mtz. Alejandro Danilo Cetzal Dzul Carlos Martínez Vera Manuel Uc
#BuenosDías #QuedateEnCasa #NoSiempreEsIgual #TodoEsPosible "El órgano que mejor habla es el corazón...nos han hablado con la voz del corazón y no hemos oído."©#JeanMarcel 𝑴𝒊𝒕𝒛 Cristina Hernandez Adel Basaldú Merari Flores Jennifer Lopez Carlos Martínez Vera Manuel Uc Alejandro tec
La Comisión Federal para la Protección contra Riesgos Sanitarios es una dependencia federal del gobierno de México, vinculada con el Departamento de Regulación y Fomento Sanitario de la Secretaría de Salud. Carlos Martínez Vera Alejandro Danilo Cetzal Dzul Giovanni V. Cuevas Mtz. omar alpuche leal Manuel Uc
Gracias a la maravilla de las nuevas tecnologías que nos permite seguir tomando clases sin importar donde estemos #RegresandoConBienACasa #Tecnologia #ClasesADistancia omar alpuche leal
"SGC" significa= Sistema de Gestión de la calidad 🛑 #Calidad #Definiciones omar alpuche leal Alejandro Danilo Cetzal Dzul Manuel Uc Giovanni V. Cuevas Mtz. Carlos Martínez Vera
#PoliticaDeCalidad La alta dirección declara 🛑 omar alpuche leal Carlos Martínez Vera Manuel Uc Alejandro Danilo Cetzal Dzul Giovanni V. Cuevas Mtz.
Cual es la importancia de la evaluación docente? Se detectan las necesidades de capacitación del personal docente omar alpuche leal Alejandro Danilo Cetzal Dzul Manuel Uc Carlos Martínez Vera Giovanni V. Cuevas Mtz.
Es un requisito para el servicio educativo según el SGC. Comunicación con el estudiantado omar alpuche leal Alejandro Danilo Cetzal Dzul Manuel Uc Giovanni V. Cuevas Mtz. Carlos Martínez Vera
#BuenosDíasATodos #QuedateEnCasa #NoSiempreEsIgual #TodoEsPosible "Las sonrisas son tan poderosas como cualquier medicina, y tan mágicas como cualquier hechizo, son el más bello remedio para el alma."©#Anónimo Geraldynn *-* Cristina Hernandez Elizabet Osorio Mafer Guerra Irasema González
#TurismoSostenible En México se trabaja por un turismo con enfoque social, sostenible e inclusivo, que genere desarrollo y bienestar: MiguelTorrucoMarqués cadenapolitica.com/2021/06/24/en-… vía Cadena Política
Mañana se estará reflexionando sobre el impacto de la pandemia del #COVID19 en la #Calidad de la #EducaciónSuperior por expertos de la UIMQROO UPQROO ENSAQROO Sección 25 SNTE SEQ Educación COMAPP Dr. Germán Gabriel Marín Echeverría Manuel Pech Palacio @MAPACHESTec @elsebastc Brandon Arroniz @Dimasgomez5416
Una auditoría es un proceso de verificación y/o validación del cumplimiento de una actividad según lo planeado y las directrices estipuladas. omar alpuche leal Carlos Martínez Vera Giovanni V. Cuevas Mtz. Alejandro Danilo Cetzal Dzul Manuel Uc
#TurismoSostenible El mercado de productos y servicios para la reactivación de la economía local e internacional. #PIB incognito24K #IndiceDeDesarrollo Geraldynn *-* sq_andrea @MAPACHESTec David Rodríguez de los Santos .lavanguardianoticias.com/2021/06/23/mer…
Pedir ayuda cuándo de verdad lo necesitamos, no es un acto de cobardía, es un acto de inteligencia. omar alpuche leal Profesor no entendí la última actividad.
"La calidad es una propiedad que tiene una cosa u objeto, y que define su valor, así como la satisfacción que provoca en un sujeto." Rosario Peiró 16ava pero no última aportación 😁 omar alpuche leal Giovanni V. Cuevas Mtz. Manuel Uc Carlos Martínez Vera Alejandro Danilo Cetzal Dzul
Cada vez más cerca de la meta 🎓👩🏻🎓 ¡Nosotros podemos compañeros! omar alpuche leal Carlos Martínez Vera Alejandro Danilo Cetzal Dzul Giovanni V. Cuevas Mtz. Manuel Uc Alberto Dzib
Algún día cosecharás los frutos de tú esfuerzo 👩🏻🎓. Último proyecto entregado 🙏🏻 omar alpuche leal #BuenFinDeSemana #DisculpeLaDemora