Nathan Bell (@nathanybell) 's Twitter Profile
Nathan Bell

@nathanybell

PhD candidate studying complex trait genetics at @vuamsterdam

ID: 3875817192

calendar_today13-10-2015 02:22:44

22 Tweet

137 Takipçi

267 Takip Edilen

Armchair Expert Podcast (@armchairexppod) 's Twitter Profile Photo

Eric Lander joins us today! He is a founding member of the Broad Institute, professor of Biology at MIT and Harvard AND was on the forefront of the human genome project. He has all the awards, save an Emmy nomination. Which I’m sure is imminent. Eric Lander

Eric Lander joins us today! He is a founding member of the Broad Institute, professor of Biology at MIT and Harvard AND was on the forefront of the human genome project. He has all the awards, save an Emmy nomination. Which I’m sure is imminent. <a href="/eric_lander/">Eric Lander</a>
GWAS_lit (@gwas_lit) 's Twitter Profile Photo

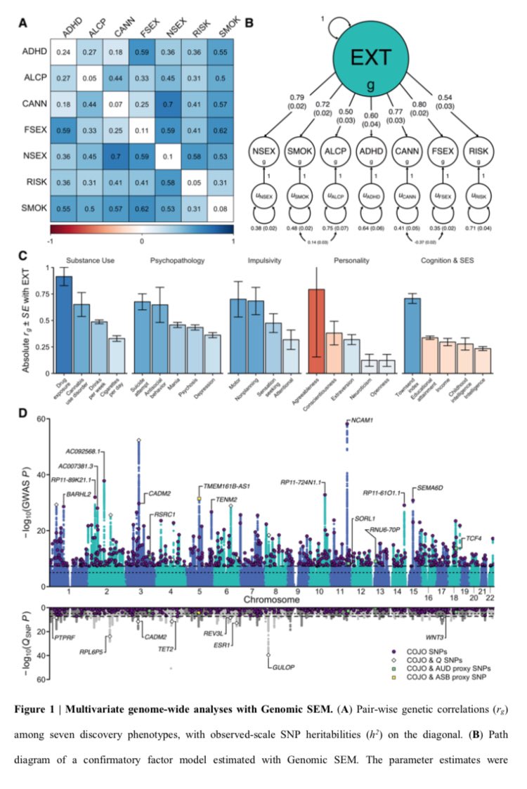
Multivariate genomic analysis of 1.5 million people identifies genes related to addiction, antisocial behavior, and health biorxiv.org/content/10.110…

Multivariate genomic analysis of 1.5 million people identifies genes related to addiction, antisocial behavior, and health biorxiv.org/content/10.110…
BRAINSCAPES (@brainscapes1) 's Twitter Profile Photo

Congrats to Huib Mansvelder and colleagues for the excellent study on distinct prefrontal cortical output neurons, partly funded by #BRAINSCAPES. Published yesterday in Nature Communications! nature.com/articles/s4146…

BRAINSCAPES (@brainscapes1) 's Twitter Profile Photo

We are hiring! An amazing opportunity to combine 3 great interests: statistics, genetics and neuroscience. werkenbijvumc.nl/vacatures/post…

Danielle (@dposthu) 's Twitter Profile Photo

I am looking for a master student in Bioinformatics, Neuroscience, Statistical Genetics, or Computational Biology who wants to be a University Research fellow in my lab for the year 2021/2022, more info here ctg.cncr.nl/jobs/, apply before July 12, feel free to distribute!

Danielle (@dposthu) 's Twitter Profile Photo

We have 2 vacancies at #ctglab for a postdoc and PhD, both with a background in computational genetics or bioinformatics, check it out here: PD: workingat.vu.nl/ad/postdoc-bio… PhD:workingat.vu.nl/ad/phd-bioinfo…

Danielle (@dposthu) 's Twitter Profile Photo

PGC Consortium - Alzheimer's group 2nd GWAS is out today in Nature Genetics, read here: rdcu.be/cxkcU. Thanks to Ole Andreassen for co-leading and so many others for contributing. And.. this is Douglas Wightman' first paper, he is🔥

Ethan Mollick (@emollick) 's Twitter Profile Photo

The paradox of our Golden Age of science: more research is being published by more scientists than ever, but the result is actually slowing progress! With too much to read & absorb, papers in more crowded fields are citing new work less, and canonizing highly-cited articles more.

The paradox of our Golden Age of science: more research is being published by more scientists than ever, but the result is actually slowing progress! With too much to read &amp; absorb, papers in more crowded fields are citing new work less, and canonizing highly-cited articles more.
ReproducibiliTea VU Amsterdam (@vuamsterdamtea) 's Twitter Profile Photo

Tea time! Join us next week Tuesday at 12 noon to discuss the impact of questionable research practices, bad theory & unsound methodology on your research, as well as the importance of replication. Read the paper or blog post below and send us a dm to get the zoom link.

PGC Consortium (@pgcgenetics) 's Twitter Profile Photo

A recent study by Cato Romero and colleagues (incl. the original LAVA team) examined local genetic correlations and more among 12 psychiatric disorders. Check out their pre-print: medrxiv.org/content/10.110…

A recent study by <a href="/cato_romero/">Cato Romero</a> and colleagues (incl. the original LAVA team) examined local genetic correlations and more among 12 psychiatric disorders. Check out their pre-print: medrxiv.org/content/10.110…
GWAS_lit (@gwas_lit) 's Twitter Profile Photo

Genome-wide association studies of polygenic risk score-derived phenotypes may lead to inflated false positive rates biorxiv.org/content/10.110…

Genome-wide association studies of polygenic risk score-derived phenotypes may lead to inflated false positive rates biorxiv.org/content/10.110…
Marijn Schipper (@mj_schipper) 's Twitter Profile Photo

Very happy to announce that the preprint for FLAMES, our novel tool to predict the effector gene of complex trait loci is live: medrxiv.org/content/10.110… (1/5)

Cato Romero (@cato_romero) 's Twitter Profile Photo

I’m very happy to share that our work on the genetic overlap between schizophrenia and height is now available on medRxiv 🎉 Link: medrxiv.org/content/10.110… quick summary below (1/9)

Douglas Wightman (@dubhghlaso) 's Twitter Profile Photo

Hello! We recently shared a preprint where we aggregated rare variants in the UK Biobank (N~40k) to find genes associated with variation in brain volume doi.org/10.1101/2024.0…. There are more details in the thread below. If you have any feedback, please send me an email. (1/13)

Translational-Neuro (@translationalni) 's Twitter Profile Photo

The 7th event is scheduled for November 7th! We're excited to welcome Ilan Libedinsky , PhD candidate from Vrije Universiteit Amsterdam (inactief) , who will be presenting their work on quantifying brain connectivity signatures by means of polyconnectomic scoring! translational-neuro.org/event-details/…

The 7th event is scheduled for November 7th! We're excited to welcome <a href="/ILibedinsky/">Ilan Libedinsky</a> , PhD candidate from <a href="/VUamsterdam/">Vrije Universiteit Amsterdam (inactief)</a> , who will be presenting their work on quantifying brain connectivity signatures by means of polyconnectomic scoring! translational-neuro.org/event-details/…
Danielle (@dposthu) 's Twitter Profile Photo

So sorry to miss #wcpg2025 #stuckwithgrantwriting BUT #ctglab is well represented, please look out for Marijn Schipper Emil (@euffelmann.bsky.social) Nathan Bell Bernardo Maciel Cato Romero Jeanne Savage & Zeli Chen - they will be presenting the latest outcomes from our lab this week!

So sorry to miss #wcpg2025 #stuckwithgrantwriting BUT #ctglab is well represented, please look out for <a href="/MJ_Schipper/">Marijn Schipper</a> <a href="/euffelmann/">Emil (@euffelmann.bsky.social)</a> <a href="/nathanybell/">Nathan Bell</a> <a href="/bernardopmaciel/">Bernardo Maciel</a> <a href="/cato_romero/">Cato Romero</a> Jeanne Savage &amp; Zeli Chen - they will be presenting the latest outcomes from our lab this week!