Max Haist (@max_haist) 's Twitter Profile
Max Haist

@max_haist

Clinician Scientist DermatoOncology
#TumorImmunology #CancerImmunotherapy #Melanoma #spatialtumorbiology

ID: 1514696242818920452

calendar_today14-04-2022 20:05:17

22 Tweet

46 Followers

62 Following

Garry P. Nolan (@garrypnolan) 's Twitter Profile Photo

Cancers are genetic/phenotypic polymorphs, a quasispecies of cellular entities that dances around immune system attacks. We detail an approach to dissect the patchwork behavior of tumors using deep spatial profiling alongside a novel barcoding strategy. sciencedirect.com/science/articl…

John Hickey (@johnhickey22) 's Twitter Profile Photo

So happy to share STELLAR to annotate spatial-omics datasets in Nature Methods. It saves me time and improves the accuracy of cell type labels while revealing new cell types. Great collaboration with Kaidi Cao Maria Brbic Jure Leskovec Garry P. Nolan Yuqi Tan Ph.D. as a part of Human BioMolecular Atlas Program (HuBMAP).

Marc-A. Bärtsch (@marc_a_baertsch) 's Twitter Profile Photo

Our new preprint from DietrichLab, @wolfgangkhuber's and Garry P. Nolan’s lab is online: The T cell landscape across nodal B cell #lymphoma defined by CITE-seq, scTCR-seq, FACS and CODEX: biorxiv.org/content/10.110…

Our new preprint from <a href="/DietrichLab/">DietrichLab</a>, @wolfgangkhuber's and <a href="/GarryPNolan/">Garry P. Nolan</a>’s lab is online: The T cell landscape across nodal B cell #lymphoma defined by CITE-seq, scTCR-seq, FACS and CODEX: biorxiv.org/content/10.110…
Sizun Jiang (@sizunj) 's Twitter Profile Photo

So excited to see the fruits of labor in print from the amazing Bokai Zhu, Shuxiao Chen, Zongming Ma and Garry P. Nolan! Still recovering from a late start the 2023 with the family finally 🤞recovered from a non covid bug. Will do a tweetorial soon with updates from our preprint!

Garry P. Nolan (@garrypnolan) 's Twitter Profile Photo

Human languages have similar structures that describe the world. Researchers use the parallel languages of proteins, RNA, & epigenetics to describe cells/tissues. Such similarities can now fuse independent modalities w/ high fidelity. biorxiv.org/content/10.110…

Human languages have similar structures that describe the world. Researchers use the parallel languages of proteins, RNA, &amp; epigenetics to describe cells/tissues. Such similarities can now fuse independent modalities w/ high fidelity. biorxiv.org/content/10.110…
Max Haist (@max_haist) 's Twitter Profile Photo

Checkpoint inhibitors and BRAF/MEK inhibitors advanced melanoma treatment in recent years. However, treatment failure is still common. Explore chances and limitations of combination treatments and sequencing strategies in our current review. doi.org/10.1007/s10555…

Max Haist (@max_haist) 's Twitter Profile Photo

How does the organization of T cells within the tumor microenvironment help predict treatment responses for head-and-neck cancer patients? Find out in our latest manuscript. It´s been a great collaboration! Arnulf Mayer doi.org/10.3389/fimmu.…

John Hickey (@johnhickey22) 's Twitter Profile Photo

Couldn’t be more excited to be joining Duke Biomedical Engineering! If you or someone you know is excited to join a young PI with lots of ideas and a lab crammed with caring, curiosity, collaboration, consistency, and creativity - ping me!

Garry P. Nolan (@garrypnolan) 's Twitter Profile Photo

There are hidden and embedded relationships in deep data that allow information transfer across knowledge domains (read that as RNA, protein, chromatic) even with "weakly linked" datasets. What does this mean? It means, to me, the end of worrying about running all 'omic

Journal for ImmunoTherapy of Cancer (@jitcancer) 's Twitter Profile Photo

New #JITC article: Treatment management for BRAF-mutant melanoma patients with tumor recurrence on adjuvant therapy: a multicenter study from the prospective skin cancer registry ADOREG bit.ly/3PoapV6 Max Haist

New #JITC article: Treatment management for BRAF-mutant melanoma patients with tumor recurrence on adjuvant therapy: a multicenter study from the prospective skin cancer registry ADOREG bit.ly/3PoapV6 <a href="/Max_Haist/">Max Haist</a>
John Hickey (@johnhickey22) 's Twitter Profile Photo

🧵 1/ Super excited about our published study in Cell Reports shedding light on how T cells impact tumor environments using multiplexed imaging. #Immunotherapy #SpatialOmics #Tcells sciencedirect.com/science/articl…

Max Haist (@max_haist) 's Twitter Profile Photo

Fantastic and inspiring work by John Hickey and honored to be part of the Team! Explore T cell dynamics within the tumor microenvironment in the course of melanoma progression and how modulating T cell therapies can help re-establish tumor control.

John Hickey (@johnhickey22) 's Twitter Profile Photo

🔥Absolutely thrilled to share a pair of papers out in Cell Press of work done with @garrypnolan. 🔬 T cell mediated restructuring of the tumor microenvironment - doi.org/10.1016/j.celr… 🧬 Extracting spatiotemporal mechanisms from spatial-omics data - doi.org/10.1016/j.cels…

Yuqi Tan Ph.D. (@yuqitan3) 's Twitter Profile Photo

1/4 Is it possible to perform end-to-end computational analysis on multiplexed images with minimal programming experience? Yes, it is! We present SPACEc, A Streamlined, Interactive Python Workflow for Multiplexed Image Processing and Analysis. Paper: doi.org/10.1101/2024.0…

1/4 Is it possible to perform end-to-end computational analysis on multiplexed images with minimal programming experience? 

Yes, it is! We present SPACEc, A Streamlined, Interactive Python Workflow for Multiplexed Image Processing and Analysis.

Paper: doi.org/10.1101/2024.0…
Guolan Lu (@guolanlu) 's Twitter Profile Photo

I’m thrilled to announce that I’ve officially started my own lab as an Assistant Professor in the Department of Urology at Stanford University! Stanford Urology Stanford Medicine Stanford Cancer Institute Stanford University I owe immense gratitude to my graduate and postdoc mentors for their unwavering

I’m thrilled to announce that I’ve officially started my own lab as an Assistant Professor in the Department of Urology at Stanford University! <a href="/StanfordUrology/">Stanford Urology</a> <a href="/StanfordMed/">Stanford Medicine</a> <a href="/StanfordCancer/">Stanford Cancer Institute</a> <a href="/Stanford/">Stanford University</a> I owe immense gratitude to my graduate and postdoc mentors for their unwavering
Waggoner Lab (@labwaggoner) 's Twitter Profile Photo

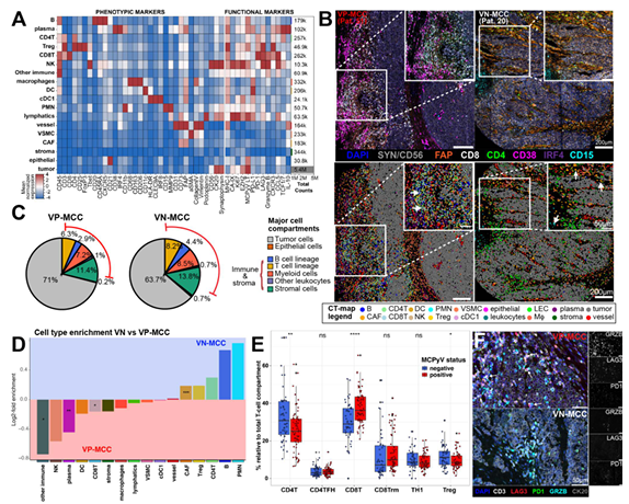
Preprint: distinct immune-response patterns between virus-positive and virus-negative Merkel cell carcinoma and their impact on metastasis and checkpoint blockade-response Max Haist Magdalena Matusiak Yuqi Tan Ph.D. Garry P. Nolan John Hickey biorxiv.org/content/10.110…

Preprint: distinct immune-response patterns between virus-positive and virus-negative Merkel cell carcinoma and their impact on metastasis and checkpoint blockade-response <a href="/Max_Haist/">Max Haist</a> <a href="/MagdaMatusiak/">Magdalena Matusiak</a> <a href="/yuqitan3/">Yuqi Tan Ph.D.</a> <a href="/GarryPNolan/">Garry P. Nolan</a> <a href="/johnhickey22/">John Hickey</a>
biorxiv.org/content/10.110…
Yuqi Tan Ph.D. (@yuqitan3) 's Twitter Profile Photo

🧵 Highlights from our study on Merkel Cell Carcinoma: 📍 8M cells, 60-patient spatial atlas 🦠 Virus(+) vs virus(–) MCC spatial features 🔥 CXCL9⁺ DCs–CXCR3⁺ CD8 T cell niche in virus(+) MCC 🧬 Confirmed in HPV⁺ oropharyngeal cancer 🎯 Biomarkers for metastasis & ICB response