Mark (@markus9x) 's Twitter Profile
Mark

@markus9x

🇰🇷 crypto 2016 // building @aicceleratedao // prev comsci & econ @penn & @seoulnatluni

ID: 968409515073794048

calendar_today27-02-2018 08:56:35

1,1K Tweet

55,55K Takipçi

4,4K Takip Edilen

Aiccelerate (@aicceleratedao) 's Twitter Profile Photo

Hey everyone, we wanted to present an official update on all things Aiccelerate going forwards. This will include Aiccelerate DAO: - Mission - Vesting - Developer & Community Distribution - Development & Incubation - Investment Mission We believe crypto AI is at an

Hey everyone, we wanted to present an official update on all things <a href="/aicceleratedao/">Aiccelerate</a> going forwards.

This will include Aiccelerate DAO: 

- Mission
- Vesting
- Developer &amp; Community Distribution
- Development &amp; Incubation
- Investment

Mission

We believe crypto AI is at an
Lost Girl Dev (@lostgirldev) 's Twitter Profile Photo

when you introduce something novel to the world, it’s impossible to anticipate every outcome as early-stage founders, we obsess over every detail, yet what can go wrong often will—and the reality that you can’t satisfy everyone always holds true watching the launch of

∿ Ropirito (0commoDTE) (@ropirito) 's Twitter Profile Photo

😤WHAT WE GOT DONE TODAY😤 While the market got annihilated by Trump today, I have been working my butt off around the clock for the agent architecture for Aiccelerate I am heavily focusing on 3 things: 1. Central personality control layer - LLMs can be elicited to exhibit

Aiccelerate (@aicceleratedao) 's Twitter Profile Photo

Aiccelerate 🤝 SendAI: We’re excited to announce our first partnership between Aiccelerate & SendAI –– to grow Solana AI. This partnership will provide: 1. Integration Support: SendAI will provide exclusive support to all Aiccelerate builders for seamless integration

Yash Agarwal (@yashhsm) 's Twitter Profile Photo

Excited to work with top Crypto x AI minds –– Ejaaz, Mark, and ∿ Ropirito (0commoDTE) and the rest of the DAO in our continued vision to accelerate Solana AI. Key focus –– incubate more agentic apps on Solana. Send it.

Aiccelerate (@aicceleratedao) 's Twitter Profile Photo

We're happy to see so much excitement around our first incubator cohort: Aiccelerate Builders. We have had over 100 applications—if you haven't applied yet, please do so before our deadline: Jan 27th Monday 8PM EST. This week we will announce our first batch of Aiccelerate

Mark (@markus9x) 's Twitter Profile Photo

DeepSeek is extremely bullish for crypto x AI. > An open source model with better performance than Open AI's model built at a fraction of the price--and they did it with inferior hardware. > All the major crypto x AI frameworks can easily use open source models or build on top

Mark (@markus9x) 's Twitter Profile Photo

Bullish for all Crypto x AI. ELI5: @Nousresearch, one of the premier open source AI companies, announces Psyche, which lets you use the Solana blockchain to share compute to train open source AI models. Essentially enables GPUs all across the world to pool resources to conduct

Aiccelerate (@aicceleratedao) 's Twitter Profile Photo

We are proud to announce our official partnership with @Virtuals_io This partnership will focus on combining the strengths of our communities to push the AI Agent sector forwards in numerous ways. To start, we're proud to announce we will be a founding Venture Partner for

Mark (@markus9x) 's Twitter Profile Photo

Have been thinking a lot about how to position Aiccelerate in a world of hyper-tokenization. Multi-ecosystem acceleration of builders at ground zero, because I'm convinced the agentic ai space hasn't really begun. Super excited to work with EtherMage & Virtuals Protocol team

7213 | Ejaaz (@cryptopunk7213) 's Twitter Profile Photo

Epic. 1st step towards creating a chain-agnostic agent ecosystem. Make no mistake, agents will create & transact across *any* chain. Congrats EtherMage everythingempty & the entire Virtuals Protocol team!

Erik Voorhees (@erikvoorhees) 's Twitter Profile Photo

U.S. Securities and Exchange Commission btw, to the earnest builders out there who have been hiding, timid, under rocks and behind trees to avoid Sauron's Eye... it's safe now. That cool idea you had, on which you seek so readily to stake your capital and reputation because you believe in your bones that it deserves

Story (꧁IP꧂) (@storyprotocol) 's Twitter Profile Photo

AICC (Aiccelerate) $3,000 – Build a Perp Trading Agent that: - Identifies the best DEXs for perp/spot trading - Manages cross-chain portfolios - Makes fully autonomous trading decisions

Aiccelerate (@aicceleratedao) 's Twitter Profile Photo

We're proud to announce that we're sponsoring @Storyprotocol's Super Agent Hackathon at ETH Denver. $60K in prizes for builders across a diverse range of AI Agents across multi-ecosystem frameworks. We challenge you to build a crosschain, competitive trading agent. Time to

Mark (@markus9x) 's Twitter Profile Photo

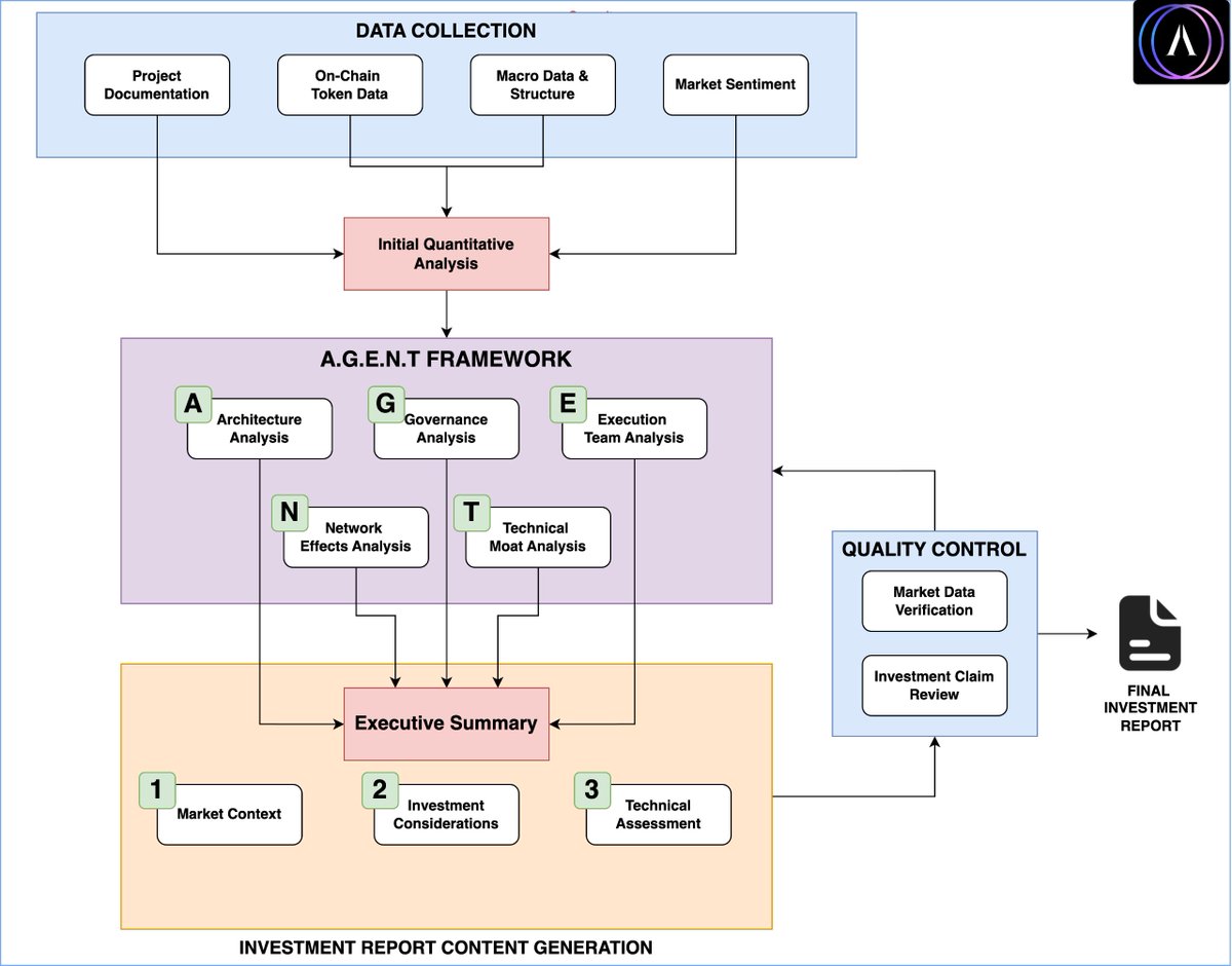
Post eth-denver, have been heads down coding the ultimate goal is to create a single crypto intelligence/abstraction platform for market alpha, research and trading have many ideas for this but here's a first glimpse of v0.1

Post eth-denver, have been heads down coding

the ultimate goal is to create a single crypto intelligence/abstraction platform for market alpha, research and trading

have many ideas for this but here's a first glimpse of v0.1
Aiccelerate (@aicceleratedao) 's Twitter Profile Photo

First glimpse of @AlphaPulseAI, powered by @Aicceleratedao. The goal is one-stop crypto intelligence & execution. Pulling data from crypto twitter, github, our proprietary crypto-optimized database with more integrations to come. Featuring 7213 | Ejaaz 0xJeff

Aiccelerate (@aicceleratedao) 's Twitter Profile Photo

Dev updates for AlphaPulse AI March - Can now write and execute code in its own sandbox environment. - Can create and display personalized visualizations, dashboards & reports with real time data on demand. - Integrated MCP tools for analysis including perplexity, perplexity