Maria Kaparakis-Liaskos (@mariak_liaskos) 's Twitter Profile
Maria Kaparakis-Liaskos

@mariak_liaskos

Associate Professor, Group Leader @TheDohertyInst, Uni. of Melbourne | #HostPathogen interactions | Bacterial membrane vesicles | Innate immunity. Views my own

ID: 1182085175963873281

calendar_today10-10-2019 00:08:08

116 Tweet

692 Takipçi

504 Takip Edilen

Ella Johnston (@microbioella) 's Twitter Profile Photo

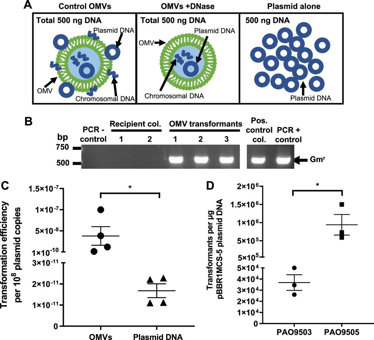
Excited to share some work from my PhD on Pseudomonas aeruginosa biofilm and planktonic derived membrane vesicles and their roles in horizontal gene transfer. Thanks to all involved! Maria Kaparakis-Liaskos Andy Hill Lauren Z Petrovski Lab journals.asm.org/doi/full/10.11…

Microbiology Spectrum (@journalspectrum) 's Twitter Profile Photo

Planktonic and biofilm-derived Pseudomonas aeruginosa outer membrane vesicles facilitate horizontal gene transfer of plasmid DNA encoding antibiotic resistance to recipient Pseudomonas bacteria. Maria Kaparakis-Liaskos Ella Johnston journals.asm.org/doi/10.1128/sp…

Planktonic and biofilm-derived Pseudomonas aeruginosa outer membrane vesicles facilitate horizontal gene transfer of plasmid DNA encoding antibiotic resistance to recipient Pseudomonas bacteria. <a href="/MariaK_Liaskos/">Maria Kaparakis-Liaskos</a> <a href="/MicrobioElla/">Ella Johnston</a> journals.asm.org/doi/10.1128/sp…
Belinda Parker (@parkerlabpmcc) 's Twitter Profile Photo

We have 2!! Postdoc positions available in the Parker Lab to push some exciting new translational metastasis projects. I’m looking for people passionate about translating bone metastasis research. Postdoctoral Researcher - Parker Lab careers.petermac.org/job/MELBOURNE-…

Nature Reviews Microbiology (@naturerevmicro) 's Twitter Profile Photo

📢Our JULY issue is NOW LIVE🙌 🫧Read it here: nature.com/nrmicro/volume… The cover is inspired by the Review by Eberl & colleagues👉'Composition and functions of bacterial membrane vesicles' Maria Kaparakis-Liaskos Leo Eberl

📢Our JULY issue is NOW LIVE🙌

🫧Read it here: nature.com/nrmicro/volume…

The cover is inspired by the Review by Eberl &amp; colleagues👉'Composition and functions of bacterial membrane vesicles' 
<a href="/MariaK_Liaskos/">Maria Kaparakis-Liaskos</a> <a href="/leberl2/">Leo Eberl</a>
Christopher McDevitt (@camcdevitt) 's Twitter Profile Photo

Looking to contribute to #AMR #research? We are recruiting several new roles to aid in delivering our CARB-X funded therapeutics project. We are looking for: Project Manager (jobs.unimelb.edu.au/caw/en/job/914…) Technical Officer (jobs.unimelb.edu.au/caw/en/job/914…) Postdoctoral roles coming soon.

Kate Seib (@kate_seib) 's Twitter Profile Photo

We are recruiting! We’re looking for a highly motivated postdoc to investigate bacterial epigenetics with Profs Seib and Jennings at the Institute for Glycomics. jobs.smartrecruiters.com/GriffithUniver…

Jai Tree (@jaitreeau) 's Twitter Profile Photo

We're hiring! A post-doc position is available in the lab to work on RNA-based virulence gene regulation in bacteria. Come and join us in Sydney, Australia 🐨 Email details, and please RT. external-careers.jobs.unsw.edu.au/cw/en/job/5202…

We're hiring! 

A post-doc position is available in the lab to work on RNA-based virulence gene regulation in bacteria. 

Come and join us in Sydney, Australia 🐨

Email details, and please RT.

external-careers.jobs.unsw.edu.au/cw/en/job/5202…
Christopher McDevitt (@camcdevitt) 's Twitter Profile Photo

Looking to contribute to #AMR #research? The McDevitt Laboratory is recruiting support to deliver our CARB-X therapeutics project. We are looking for: Research/Senior Research Officer (jobs.unimelb.edu.au/en/job/914863/…) Research Support Officer (jobs.unimelb.edu.au/en/job/914862/…) Applications due mid-Dec

Prof Francine Marques (@fzmarques) 's Twitter Profile Photo

Our lab is hiring 2 research assistants (full-time) & 1 clinical trial coordinator (0.6 FTE) As we finalise the paperwork to advertise, if you know anyone looking for a position please feel free to get in touch More about us: marqueslab.com

Maria Kaparakis-Liaskos (@mariak_liaskos) 's Twitter Profile Photo

Sharing our recent study by Ella Johnston and the team. The effect of altered pH growth conditions on the production, composition, and proteomes of Helicobacter pylori outer membrane vesicles …iencejournals.onlinelibrary.wiley.com/doi/10.1002/pm… Andy Hill Lauren Z

Debnath Ghosal (@debnathghosal) 's Twitter Profile Photo

We have immediate opening for two postdoc positions in my group at the Department of Biochemistry & Pharmacology, University of Melbourne. If you are interested, pls apply through this link: jobs.unimelb.edu.au/en/job/915082/…

Doherty Institute (@thedohertyinst) 's Twitter Profile Photo

Researchers solve an 80-year mystery confirming categorically that mosquitoes transmit Mycobacterium ulcerans, the bacteria that causes #BuruliUlcer, from the environment to humans.🦟 doherty.edu.au/news-events/ne… Published in Nature Microbiology, led by Tim Stinear UniMelb MDHS The Royal Melbourne Hospital

ASM (@aussocmic) 's Twitter Profile Photo

We are excited to give you a sneak peek of some of the microbiology to be featured at Biomolecular Horizons 2024 . 12 microbiology symposia including a special ASM Symposium session. Check out the lineup of stellar microbiologists below.

We are excited to give you a sneak peek of some of the microbiology to be featured at <a href="/bmh2024Melb/">Biomolecular Horizons 2024</a> .
12 microbiology symposia including a special ASM Symposium session.
Check out the lineup of stellar microbiologists below.
Andy Hill (@hillandy) 's Twitter Profile Photo

TWO WEEKS LEFT to submit abstracts for the Biomolecular Horizons Biomolecular Horizons 2024 meeting in Melbourne in September 2024! Below are some of our Program Committee hard at work! Submit by 12 March at bmh2024.com!

TWO WEEKS LEFT to submit abstracts for the Biomolecular Horizons <a href="/bmh2024Melb/">Biomolecular Horizons 2024</a> meeting in Melbourne in September 2024! Below are some of our Program Committee hard at work! Submit by 12 March at bmh2024.com!
Maria Kaparakis-Liaskos (@mariak_liaskos) 's Twitter Profile Photo

Excited to announce that I have recently joined the Department of Microbiology and Immunology Doherty Institute and I am recruiting! Seeking a highly motivated post-doc interested in bacteriology and host-pathogen interactions. Details jobs.unimelb.edu.au/caw/en/job/916…. Please RT

Mark_Davies_Lab (@mdavieslab) 's Twitter Profile Photo

We have a research position in 'Microbial Bioinformatics' available in our laboratory. Masters/PhD level applicants with bacterial genomics experience are encouraged to apply. Come and join us Doherty Institute UniMelb MDHS! Applications close 17 June 2024 jobs.unimelb.edu.au/caw/en/job/916…

Doherty Institute (@thedohertyinst) 's Twitter Profile Photo

Congratulations to Professor Dick Strugnell on being appointed Officer of the Order of Australia (AO) in the 2025 Australia Day Honours! This award recognises his outstanding contributions to microbiology, immunology & vaccinology, as well as his leadership in research &

Congratulations to Professor Dick Strugnell on being appointed Officer of the Order of Australia (AO) in the 2025 Australia Day Honours! This award recognises his outstanding contributions to microbiology, immunology &amp; vaccinology, as well as his leadership in research &amp;
Maria Kaparakis-Liaskos (@mariak_liaskos) 's Twitter Profile Photo

Sharing our recent study showing that membrane vesicles produced by E. coli contain the autotransporter protein Antigen 43 and contribute to bacterial cell aggregation and biofilm formation. A fantastic collaboration with Begona Heras Lauren Z and team. journals.asm.org/doi/10.1128/sp…