سَليل المَعقِل المَغفري J1-FGC7-FGC4314-FTC20523 (@maghfiri_kh) 's Twitter Profile
سَليل المَعقِل المَغفري J1-FGC7-FGC4314-FTC20523

@maghfiri_kh

من المغافرة، من ذوي حسَّان المَعقِلية، سليل الأكَارم من عَدنان و مُضَر، حسابي يهتم ببني المَعقِل ذات التحور:{J1-ZS4756}و الموروث الهاشمي القرشي (عقيلي - جعفري)

ID: 1469018624065167375

calendar_today09-12-2021 18:58:58

2,2K Tweet

1,1K Followers

3,3K Following

هذيل FGC7/FGC4316 (@fgc7fgc4316) 's Twitter Profile Photo

﷽ يسرنا أن نعلن لكم عينة مهمة جداً من قبيلة بني أسد بن خزيمة بن مدركة الخندفية صاحبها:خليل عزيز الاسدي رقم العينة:59516 🔥⚔️ موجبة للتحور HU331 ب جوار أخويه التاريخيين كنانة إبن خزيمة fgc4302 الهون إبن خزيمة fgc11722 من دولة تركيا محافظة اورفا مرحبا يا بني اسد✋🏽⚔️🔥

‏ZS4753/FGC4309 بنوهاشم/بنوفهر/بنوالنضر/بنوكنانة (@zs4753_fgc4309) 's Twitter Profile Photo

#ZS4753 #تحور_كناني_قرشي #Z20775 #تحور_مزينة_صبح #FGC7 #خندف أنا ابن خندف تنميني قبائلها * للصالحات وعمي قيس عيلانا هذا البيت قيل أن قائلهُ تميمي وقيل أن قائلهُ نصر بن سيار الليثي الكناني آخر ولاة بني أمية على خراسان. قال عنه الذهبي: «كان نصر بن سيار من رجال الدهر سؤددًا وكفاءة»

#ZS4753
#تحور_كناني_قرشي
#Z20775
#تحور_مزينة_صبح
#FGC7
#خندف
أنا ابن خندف تنميني قبائلها * للصالحات وعمي قيس عيلانا

هذا البيت قيل أن قائلهُ تميمي
وقيل أن قائلهُ نصر بن سيار الليثي الكناني آخر ولاة بني أمية على خراسان.
قال عنه الذهبي: «كان نصر بن سيار من رجال الدهر سؤددًا وكفاءة»
‏ZS4753/FGC4309 بنوهاشم/بنوفهر/بنوالنضر/بنوكنانة (@zs4753_fgc4309) 's Twitter Profile Photo

قريشـ ZS4753 ـفِـهر لماذا نراه ممثل مناسب لقريش لصراحة مواريثه القرشية (سبب) لتكتل مواريث قرشية مختلفة (سبب آخر) لوجوده في مناطق انتشار وكثرة بنو فهر والأدارسة تاريخياً (سبب) حتى لاتستوي القرشية لتحور آخر 😂(طبعاً لا) أهم وأول وأصرح سبب هو البحث الموضوعي ، كيف ؟ يتبع—>

‏ZS4753/FGC4309 بنوهاشم/بنوفهر/بنوالنضر/بنوكنانة (@zs4753_fgc4309) 's Twitter Profile Photo

ماهدأت الساحة بعد عينة بني أسد بن خزيمة بن مدركة من عشيرة النعامة على التحور الجامع لقبائل مدركة بن إلياس بن مضر FGC4316 فقضعوا وهللوا وشرقوا وغربوا ومازال الحق أبلج والباطل لجلج "فجدم قريش كلها فهر بن مالك؛ فما دونه قريش وما فوقه عرب مثل كنانة وأسد وغيرهما من قبائل مضر"

ماهدأت الساحة بعد عينة بني أسد بن خزيمة بن مدركة من عشيرة النعامة 

على التحور الجامع لقبائل مدركة بن إلياس بن مضر
FGC4316

فقضعوا وهللوا وشرقوا وغربوا 

ومازال 
الحق أبلج 
والباطل لجلج

"فجدم قريش كلها فهر بن مالك؛ فما دونه قريش وما فوقه عرب مثل كنانة وأسد وغيرهما من قبائل مضر"
المعدي (@_b2li) 's Twitter Profile Photo

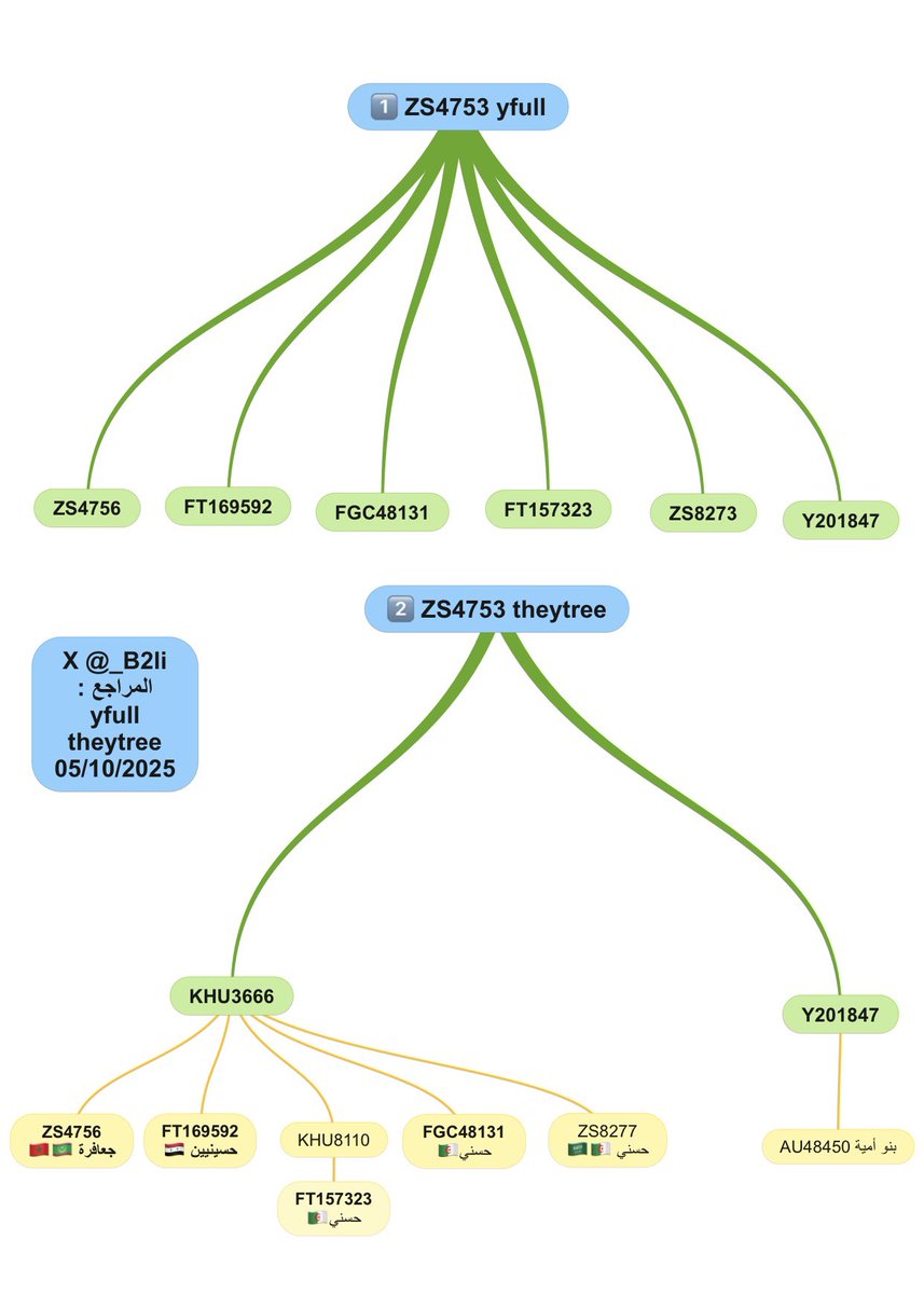
مشجراتي للتحور الكناني ZS4753 1️⃣ مشجرة الواي فل 2️⃣ مشجرة الموقع الصيني الهيكلة القرشية أكثر منطقية من الهلالية المزعومة : عينة أمية بن شمس بن عبدمناف Y201847 بنو هاشم بن عبدمناف KHU3666 : FT169592 تحور حسيني آل النعساني وآل شحادة ZS4756 المعقل الجعافرة ZS8277 الأدارسة 🇸🇦🇩🇿

مشجراتي للتحور الكناني ZS4753

 1️⃣ مشجرة الواي فل
 2️⃣ مشجرة الموقع الصيني

الهيكلة القرشية أكثر منطقية من الهلالية المزعومة :

عينة أمية بن شمس بن عبدمناف Y201847

بنو هاشم بن عبدمناف KHU3666 :

FT169592 تحور حسيني آل النعساني وآل شحادة
ZS4756 المعقل الجعافرة
ZS8277 الأدارسة 🇸🇦🇩🇿
‏ZS4753/FGC4309 بنوهاشم/بنوفهر/بنوالنضر/بنوكنانة (@zs4753_fgc4309) 's Twitter Profile Photo

ZS4753 تحور فهر (قريش) 90% من عينات الواي فل قرشية يقول بن حزم : وبالأندلس من فهر عدد عظيم ولهم بإفريقية عقب كثير تغريبة دي ولا مش تغريبة يامتعلمين يابتوع المدارس #التغريبـة_القرشيـة تغريبة الفتح الإسلامي عهد عثمان ذكرت بعض الكتب ٥٠٠ فارس من بني هاشم و ٥٠٠ فارس من بني مخزوم

ZS4753
تحور فهر  (قريش)
90% من عينات الواي فل قرشية 

يقول بن حزم :
وبالأندلس من فهر عدد عظيم
ولهم بإفريقية عقب كثير

تغريبة دي ولا مش تغريبة يامتعلمين يابتوع المدارس

#التغريبـة_القرشيـة

تغريبة الفتح الإسلامي عهد عثمان ذكرت بعض الكتب ٥٠٠ فارس من بني هاشم و ٥٠٠ فارس من بني مخزوم
قيدار (@marskish7) 's Twitter Profile Photo

FGC7 🧬 🔬 🔻 الجغرافية تتحدث 🗺️ 🚩 الأسماء تتحدث التاريخ يتحدث 📜 ((خريطة لديار أبناء تحور خندف fgc7 في الحجاز ))

FGC7 🧬 🔬 
🔻
الجغرافية تتحدث 🗺️ 🚩
الأسماء تتحدث
التاريخ يتحدث 📜

((خريطة لديار أبناء تحور خندف  fgc7 في الحجاز ))
مشهور آل صدقة (@aromashhoor) 's Twitter Profile Photo

"التحفة في نظم أصول الأنساب وبيان اتصال من انخزع عن أصله من ذوي الأحساب" عند حديثه عن بني محارب بن فهر يقول : "ومنهم حبيب بن مسلمة بن مالك الأكبر بن وهب بن ثعلبة بن وائلة بن عمرو بن شيبان بن محارب بن فهر كان شريفاً في قومه وله مناقب في فتح الشام وغزو الروم وبلاد أرمينية ومات

"التحفة في نظم أصول الأنساب وبيان اتصال من انخزع عن أصله من ذوي الأحساب"

عند حديثه عن بني محارب بن فهر يقول :

"ومنهم حبيب بن مسلمة بن مالك الأكبر بن وهب بن ثعلبة بن وائلة بن عمرو بن شيبان بن محارب بن فهر كان شريفاً في قومه وله مناقب في فتح الشام وغزو الروم وبلاد أرمينية ومات
مشهور آل صدقة (@aromashhoor) 's Twitter Profile Photo

من بني الحارث بن فهر سويد بن دبية بن هذيل بن ربيعة بن عامر بن صبح بن عدي بن قيس (الخلج) بن الحارث بن فهر وهلال ونهيك والأعجم أبناء علقمة بن قيس (الخلج) بن الحارث بن فهر

من بني الحارث بن فهر 

سويد بن دبية بن هذيل بن ربيعة بن عامر بن صبح بن عدي بن قيس (الخلج) بن الحارث بن فهر

وهلال 
ونهيك 
والأعجم  
أبناء علقمة بن قيس (الخلج) بن الحارث بن فهر
مشهور آل صدقة (@aromashhoor) 's Twitter Profile Photo

التحفة في نظم أصول الأنساب وبيان من انخزع عن اصله من ذوي الأحساب في ذكر من غرَّب من بني فِهر: قال المؤلف نقلاً عن الشيخ الشريف النسابة أبو علي محمد أسعد الجواني <<وغالب بني هذيل بن ربيعة بن عامر بن صبح بن عدي بن قيس الخلج بن الحارث بن فهر سكنوا افريقية من زمن (…) واستقروا

التحفة في نظم أصول الأنساب وبيان من انخزع عن اصله من ذوي الأحساب 

في ذكر من غرَّب من بني فِهر:

قال المؤلف نقلاً عن الشيخ الشريف النسابة أبو علي محمد أسعد الجواني &lt;&lt;وغالب بني هذيل بن ربيعة بن عامر بن صبح بن عدي بن قيس الخلج بن الحارث بن فهر سكنوا افريقية من زمن (…) واستقروا
مشهور آل صدقة (@aromashhoor) 's Twitter Profile Photo

ما أشبه الليلة بالبارحة تقول المصادر التاريخية : عن قيس (الخلج) بن الحارث (جشم) بن فهر كانوا في عدوان ثم انتقلوا الى بني نصر بن معاوية حتى ردهم عثمان بن عفان رضي الله عنه الى بني الحارث بن فهر وجعل لهم معهم ديواناً وكذلك يقول مخطوط التحفة في نظم أصول الأنساب وبيان من انخزع من

ما أشبه الليلة بالبارحة 

تقول المصادر التاريخية :
عن قيس (الخلج) بن الحارث (جشم) بن فهر كانوا في عدوان ثم انتقلوا الى بني نصر بن معاوية حتى ردهم عثمان بن عفان رضي الله عنه الى بني الحارث بن فهر وجعل لهم معهم ديواناً 

وكذلك يقول مخطوط التحفة في نظم أصول الأنساب وبيان من انخزع من
‏ZS4753/FGC4309 بنوهاشم/بنوفهر/بنوالنضر/بنوكنانة (@zs4753_fgc4309) 's Twitter Profile Photo

ZS4753 الأدارسة وبنو المعقل الهواشم ومواريث قرشية أخرى ،ذكرهم وكثرتهم بالمغرب العربي معروفة ومشهورة حتى قيل كاد المغرب أن يكون شريفاً !وقال بن حزم بالأندلس من فِهر عدد عظيم وقيل عن فهر ولهم بإفريقية عقب كثير وهانحن بعد الجينات نجدهم بين أبناء عمومتهم من كنانة فعلام الإستغراب !؟