lzx01 (@lzx012) 's Twitter Profile
lzx01

@lzx012

ID: 1387670342827593728

calendar_today29-04-2021 07:29:30

39 Tweet

4 Takipçi

168 Takip Edilen

Tascha (@taschalabs) 's Twitter Profile Photo

2021 was good to crypto. Next year things will look different b/c of changes in macro environment & tech adoption cycle. Here are top 3 crypto investment themes I’m bullish 📈 & bearish 📉 about for 2022 👇

Mindao (@mindaoyang) 's Twitter Profile Photo

1/ 今天聊聊全稀释估值(FDV)和市值(MC),这两个指标是币圈最大的烟雾弹。很多人认为只看市值,而为我始终觉得FDV是更重要的指标。 股票的FDV和币圈的FDV是完全两个概念,股票的FDV是指公司全部发行的权益性证券,假设行权后公司的市值;crypto的FDV是全部已发行(大部分指定用途)但未流通的币。

TechFlow 深潮|APP 已上线 (@techflowpost) 's Twitter Profile Photo

这是我看过质量最高,信息密度最大的加密对话之一,两位主角分别是 a16z 的合伙人 Chris Dixon 和 Paradigm合伙人Fred Ehrsam 。这是4年前的对话,现在看越发觉得认知炸裂,最近将其内容打印了出来,以便长期学习,同时也将其推荐给了很多传统VC的朋友阅读。 mirror.xyz/0x0E58bB9795a9…

匿名博士 (@chris_defi) 's Twitter Profile Photo

#整理了一些我常关注的大户和smart_money的地址 1. H.E. Justin Sun 🍌 $eth 大户,峰值近80万颗 0x3ddfa8ec3052539b6c9549f12cea2c295cff5296 2. vitalik.eth 0x220866b1a2219f40e72f5c628b65d54268ca3a9d 0xab5801a7d398351b8be11c439e05c5b3259aec9b 0x1db3439a222c519ab44bb1144fc28167b4fa6ee6

Mindao (@mindaoyang) 's Twitter Profile Photo

1/ 最近老韭菜都出来分享熊市经验。 我觉得对个人投资者,最重要的是现金策略,这点我之前谈到过 持续在每次牛市适当套现,同时保持让现金能实现5-10% APY,收益可以覆盖正常生活开支,无损本金 缺乏现金和收入让心态变形,变得急躁、过于“勤奋”,做投资,闲适是最好的朋友,勤奋思考,谨慎出手

PANews (@panewscn) 's Twitter Profile Photo

【跨链桥与不可能三角 —— 当我们聊跨链桥时,我们在聊什么?】 跨链互通依旧面临着与经典的不可能三角相似的问题——即扩展性,安全性和去中心化程度。本文将根据这三个维度来衡量目前市面上的跨链桥,并探讨未来跨链桥的发展空间和可能性。 请enjoy! #Layer2 #blockchain panewslab.com/zh/articledeta…

TingHu♪ (@tinghu888) 's Twitter Profile Photo

有一个我之前给朋友总结的很灵的二级指标➢ 币安连续上的币没有二级造富效应(非ieo),相反反而是最后一棒的时候,就说明整个市场二级流通性真的差了,因为连币安都不给你赚钱了~这个指标有一定滞后性,但是发现后减仓一定不会错,后面一定会继续跌。

Surfer (@defisurfer808) 's Twitter Profile Photo

Sharing some thoughts to help put current macro in context. TLDR: IMO - Inflation fears likely moderate beginning in a few months; - 2018/19 isn't a great analog for Feb 2022; - Rising rates aren't a headwind to crypto over medium-term; - LT still looks very good for crypto.

PANews (@panewscn) 's Twitter Profile Photo

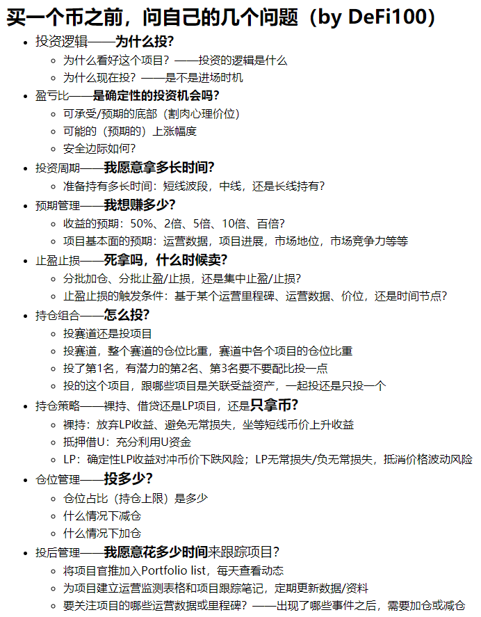
【推荐收藏 | 提神醒脑,投资前检查清单list】 芒格说他每次投资都会按照投资清单一条条检查一遍,以避免冲动非理性的交易。投资风险系数高的加密资产,这样的清单检查更有必要。 YH@DeFi100 整理的买币前的检查清单list,系统清晰齐全,买入前如能对照一下可以提神醒脑,少踩雷!#crypto

【推荐收藏 | 提神醒脑,投资前检查清单list】

芒格说他每次投资都会按照投资清单一条条检查一遍,以避免冲动非理性的交易。投资风险系数高的加密资产,这样的清单检查更有必要。

<a href="/iDeFi100/">YH@DeFi100</a> 整理的买币前的检查清单list,系统清晰齐全,买入前如能对照一下可以提神醒脑,少踩雷!#crypto
Tascha (@taschalabs) 's Twitter Profile Photo

Multiple blockchains building on different tech stacks & validator communities make web3 collectively more decentralized & resilient than any single chain can ever aspire to be. If you're a decentralization maxi, how can you not be a multi-chain maxi too?

Lao Bai (@wuhuoqiu) 's Twitter Profile Photo

我们从一个开发者的角度,如果你想要在Web3做一个项目,那么你会面临如下的选择 一. 项目以DAPP的形式存在 1. 用Solidity写,部署在ETH上 2. 用Solidity写,部署在Alt L1上 3. 用Solidity写,部署在ETH L2上 4. 用Rust写,部署在Solana上 5. 用Rust写,部署在Juno上(Cosmos的WASM智能合约链)

Iris🕶(🦆,🍟) - NC (@0x_irisl) 's Twitter Profile Photo

(1/21)今天简述分片技术。Thread结尾是我从18~22年整4年中整理出的20多篇比较优秀的分片技术文。作为不成熟的小韭菜,理解不到位的地方还请大家纠错。分片只是硕大知识框架中的沧海一粟,接下来会继续努力在推特填满这个坑。感谢Jonas Zhao 提议+樊哥@Beliefanx 审稿!

lzx01 (@lzx012) 's Twitter Profile Photo

Requesting faucet funds into 0x62e270a050F6145975883201a047433aA3143598 on the #Goerli #Ethereum test network via faucet.goerli.mudit.blog

Matt (@blofin_ceo) 's Twitter Profile Photo

Authur这篇文章写的很棒。他最近的文章都对市场形势有非常准确的把握。听他的话,能多赚或者少亏钱。那这篇新文章说了什么内容呢?我们来一起看看吧。有些地方不一定准确,大家如果发现有错误就直接回复。帮助其他人获得正确的信息。