Laura Anselmi (@lra_ansel) 's Twitter Profile
Laura Anselmi

@lra_ansel

Health Economist @HOPE_UoM University of Manchester

ID: 773553258044518400

linkhttps://www.research.manchester.ac.uk/portal/laura.anselmi.html calendar_today07-09-2016 16:07:23

118 Tweet

294 Takipçi

430 Takip Edilen

Matt Sutton (@mattxsutton) 's Twitter Profile Photo

Here's an opportunity for applied health researchers to visit another group (like us, for example😊) nihr.ac.uk/funding/nihr-s… This would be perfect for health and care economists #healtheconomics NIHR ARC Greater Manchester

Laura Anselmi (@lra_ansel) 's Twitter Profile Photo

Join us to work on inequalities and equity with a focus on the distribution of resources and access to care. Get in touch for more info. Closing date 13 July

Laura Anselmi (@lra_ansel) 's Twitter Profile Photo

Join us to work on inequalities and equity with a focus on the distribution of resources and access to care. Get in touch for more info. Closing date 13 July

Mike Spence (@m_spence_) 's Twitter Profile Photo

⏰ Just over a week left to apply We're looking for a Research Associate in Health Economics, working with Dr Laura Anselmi (Laura Anselmi) and colleagues. 🗓 Deadline 13th July jobs.manchester.ac.uk/Job/JobDetail?…

Laura Anselmi (@lra_ansel) 's Twitter Profile Photo

Presentation by Eliana Chavarría Pino #IHEA2023Congress on the effect of health expenditure on health and care use in Mozambique. It varies by outcome and type of spending. Spending decisions and governance matters.

Presentation by <a href="/ChavarriaPino/">Eliana Chavarría Pino</a> #IHEA2023Congress on the effect of health expenditure on health and care use in Mozambique. It varies by outcome and type of spending. Spending decisions and governance matters.
Laura Anselmi (@lra_ansel) 's Twitter Profile Photo

#IHEA2023Congress Eliana Chavarría Pino provided evidence from systematic review of studies assessing impact of health spending Yao Wei presented effects of devolution in Greater Manchester in England on self-assessed health

HOPE at UoM (@hope_uom) 's Twitter Profile Photo

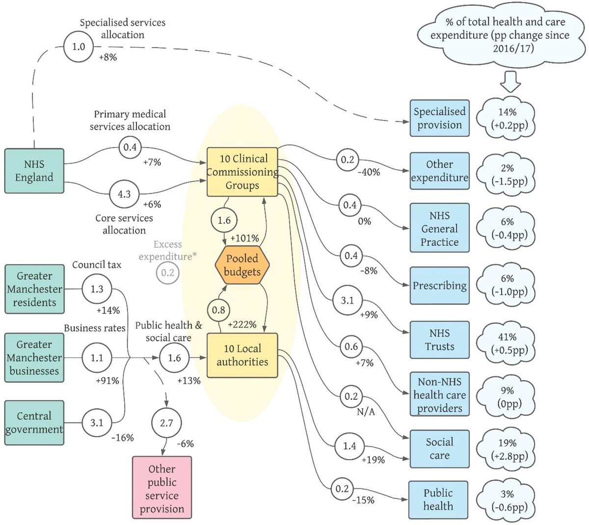
New publication! How local health and care systems spend is key to analyse and shape policy but hardly done. This paper adapted System of Health Accounts to assess funding flow within Greater Manchester since 2016 devolution. Access it here: sciencedirect.com/science/articl…

New publication!
How local health and care systems spend is key to analyse and shape policy but hardly done. 
This paper adapted System of Health Accounts to assess funding flow within Greater Manchester since 2016 devolution.
Access it here: 
sciencedirect.com/science/articl…
HOPE at UoM (@hope_uom) 's Twitter Profile Photo

New paper reviewing existing evidence on pay-for-performance schemes across different income settings led by Søren Rud Kristensen with Laura Anselmi @EllieFichera Global Health Economics Centre Read it here: emerald.com/insight/conten…

New paper reviewing existing evidence on pay-for-performance schemes across different income settings led by <a href="/soerenrk/">Søren Rud Kristensen</a> with <a href="/lra_ansel/">Laura Anselmi</a>  @EllieFichera <a href="/LSHTM_GHECO/">Global Health Economics Centre</a> 
Read it here:
emerald.com/insight/conten…
HOPE at UoM (@hope_uom) 's Twitter Profile Photo

🎉Congratulations to Yao Wei (Yao Wei) for passing his viva!🎉 His PhD is on “Impact of Greater Manchester Devolution on Population Health” with proud supervisors Matt Sutton, Laura Anselmi & Luke Munford, funded by NIHR ARC Greater Manchester Thanks to Nigel Rice & Sean Urwin for examining.

HOPE at UoM (@hope_uom) 's Twitter Profile Photo

There's more great news! Yuqi Zhang passed her PhD viva yesterday, with her thesis titled: "Strengthening primary care and integrated care for patients with multi-morbidity in China". Yuqi was supervised by Laura Anselmi Jonathan Stokes Peter Bower & Jin Xu (from Peking University)

HOPE at UoM (@hope_uom) 's Twitter Profile Photo

🥳🍾Congratulations to Eliana Chavarría Pino who passed her viva today with minor corrections!! Eli's thesis was titled: "Evaluating the effect of public health spending in low-income settings." She was supervised by: Laura Anselmi Matt Sutton and funded by NWSSDTP Well done Eli!