
Qing Liu 青
@liuqingcell
Toxicologist, Assistant Professor 🧬🧫🔬
ID: 112595981
09-02-2010 02:16:56
175 Tweet
30 Followers
98 Following



Excited to share my work!! A how-to guide for isolating high quality #cardiomyocytes from neonatal through to adult #hearts 🫀. Look at these beautiful #cells - perfect for morphological and molecular characterisation🔬! Journal of Molecular and Cellular Cardiology Victor Chang Cardiac Research Institute bit.ly/3Cypcrf





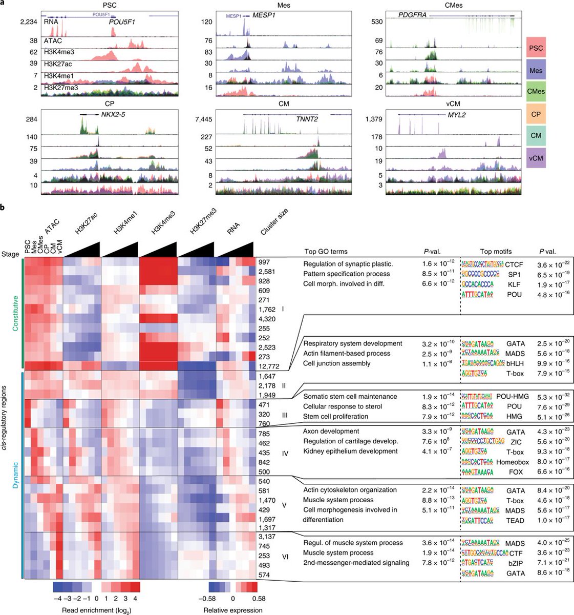
Research|Destici,Zhu et al.identify #human-gained heart #enhancers contributing to human-specific cardiac traits, through a comparative #epigenomic analysis of human and mouse #cardiomyocytes at early stage of #development. UC San Diego Center for Epigenomics @ UC San Diego rdcu.be/cVFa8




We're looking for a Postdoc to join us in Clemson University Biological Sciences at Clemson University to study stem cell biology and genomic research. The contract can be renewed. The application link is: apply.interfolio.com/114716 #postdocjobs #postdocposition

The Liu lab focuses on cardiovascular biology & genomics. Qing Liu 青 is seeking grad students for funded research in cardiac diseases & toxicology using single-cell omics, CRISPR, & more. Apply by Dec 1! bit.ly/BIOSCIGradProg… #toxicology #Clemson #biology #graduatestudies

Research|Madhav Mantri et al. use #SpatialTranscriptomics combined with #scRNAseq and #mFISH to characterize the pathogenesis of #reovirus-induced #myocarditis in neonatal mice, Iwijn De Vlaminck John Parker Cornell BME CIHMID Cornell University College of Veterinary Medicine nature.com/articles/s4416…


Read my latest #research published with Springer Nature in Nature Immunology Key message: Immunization induced GC response and GC dependent memory formation require lipid homeostasis maintained by SCAP-SREBP signaling. nature.com/articles/s4159…



Undergrad Søren Spina is part of the Qing Liu 青 lab + has received Science Student Advisory Board (SciSAB) Grants in Aid of Research funding for his project, "Energy Biosensor Transfection in Cardiomyocytes." Congratulations, Søren!



Join us for seminar on April 21 at 11:15am! "Peptides as Diverse Therapeutic Scaffolds From Heavy Metals to the Genome" Andrew Lipchik, Pharmaceutical Sciences, Wayne State University Applebaum College of Pharmacy & Health Sciences Hosted by Qing Liu 青 Email [email protected] for Zoom link.
