Léanie Kleynhans (@leaniekleynhans) 's Twitter Profile
Léanie Kleynhans

@leaniekleynhans

ID: 488316747

calendar_today10-02-2012 09:57:04

250 Tweet

134 Takipçi

300 Takip Edilen

Andre (@agloxton) 's Twitter Profile Photo

Neutrophil degranulation, NETosis and platelet degranulation pathway genes are co-induced in whole blood up to six months before tuberculosis diagnosis pubmed.ncbi.nlm.nih.gov/36454773/ Time to go @SuImmunology Léanie Kleynhans @TomScriba Prof Jayne Sutherland @SaraSuliman13 Gerhard Walzl

SU Animal TB Group (@suanimaltb) 's Twitter Profile Photo

Animal TB is all in and is backing the #YesWeCanEndTB campaign in the name of increasing #TBawareness. Happy #WorldTBDay everyone!

Animal TB is all in and is backing the #YesWeCanEndTB campaign in the name of increasing #TBawareness. Happy #WorldTBDay everyone!
Stellenbosch University (@stellenboschuni) 's Twitter Profile Photo

The Biomedical Research Institute (BMRI), is being launched by Stellenbosch University this week. In an article for Daily Maverick, SU's Prof Gerhard Walzl, explains why this R1,2 billion investment is so important. shorturl.at/ixEH8 dailymaverick.co.za/article/2023-0…

Research at Stellenbosch University (@matiesresearch) 's Twitter Profile Photo

#ResearchForImpact The launch of its new state-of-the-art Biomedical Research Institute (BMRI) places Stellenbosch University at the forefront of biomedical sciences on the African continent. bit.ly/3A3VLuV

#ResearchForImpact
The launch of its new state-of-the-art Biomedical Research Institute (BMRI) places Stellenbosch University at the forefront of biomedical sciences on the African continent.  

bit.ly/3A3VLuV
SU, Faculty of Medicine and Health Sciences (@suhealthsci) 's Twitter Profile Photo

[PHOTOS] We were thrilled to welcome in the region of 700 visitors to the Biomedical Research Institute's (#BMRI) Public Open Day on 15 April. It was such a treat to meet everyone and engage with you on the topic of biomedical science! More pics here: facebook.com/media/set/?van…

[PHOTOS] We were thrilled to welcome in the region of 700 visitors to the Biomedical Research Institute's (#BMRI) Public Open Day on 15 April. It was such a treat to meet everyone and engage with you on the topic of biomedical science!

More pics here: facebook.com/media/set/?van…
Katharina Ronacher (@ronacherk) 's Twitter Profile Photo

Interested in the human alveolar macrophage response to Mycobacterium tuberculosis? Check out our preprint in collaboration with Larry Schlesinger and team Léanie Kleynhans researchsquare.com/article/rs-298…

Katharina Ronacher (@ronacherk) 's Twitter Profile Photo

Exacerbated transcriptome changes in TB diabetes take longer to resolve during TB treatment. Our latest paper from the TANDEM consortium in Clinical and Translational Medicine Léanie Kleynhans Mater Research Translational Research Institute UQ Medicine onlinelibrary.wiley.com/doi/10.1002/ct…

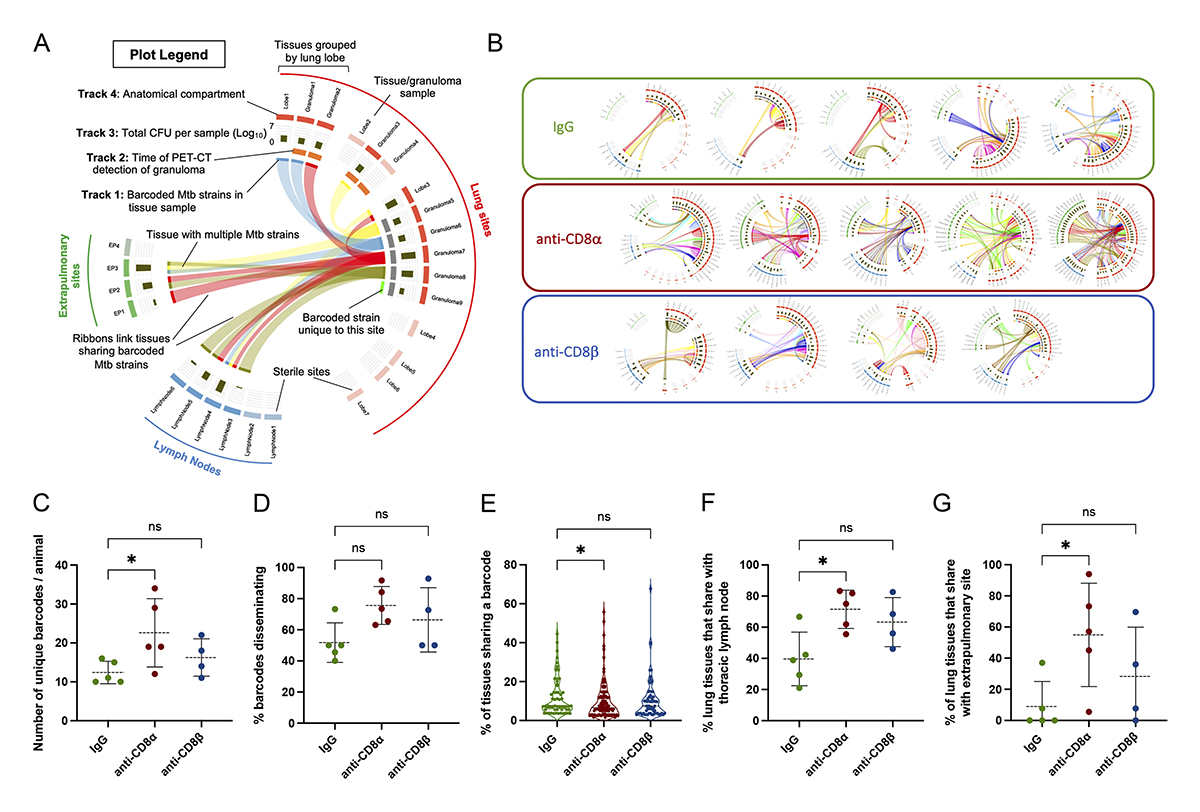
Journal of Experimental Medicine (@jexpmed) 's Twitter Profile Photo

Winchell, Nyquist, Lin, joanne flynn et al. Pitt Health Sciences demonstrate that CD8+ lymphocytes play a critical role in limiting early Mycobacterium #tuberculosis infection and spread within lungs and lymph nodes in a non-human primate model. bit.ly/46P4cZo #TB

Winchell, Nyquist, Lin, <a href="/joanneflynn19/">joanne flynn</a> et al. <a href="/PittHealthSci/">Pitt Health Sciences</a> demonstrate that CD8+ lymphocytes play a critical role in limiting early Mycobacterium #tuberculosis infection and spread within lungs and lymph nodes in a non-human primate model. bit.ly/46P4cZo 
#TB
Katharina Ronacher (@ronacherk) 's Twitter Profile Photo

Prevalence of non‐communicable diseases among household contacts of people with tuberculosis: A systematic review and individual participant data meta‐analysis - Hamada - Tropical Medicine & International Health - Wiley Online Library onlinelibrary.wiley.com/doi/10.1111/tm…

Katharina Ronacher (@ronacherk) 's Twitter Profile Photo

Why are diabetes patients more susceptible to respiratory infections? - alveolar macrophage (AM) function is impaired in diabetes - neutrophil recruitment to the lung is impaired - AM DNA is hypermethylated Léanie Kleynhans Translational Research Institute Mater Research researchsquare.com/article/rs-548…