Laia Montes Espuña (@l_montesespuna) 's Twitter Profile
Laia Montes Espuña

@l_montesespuna

Evolutionary biologist interested in non-model metazoans and evolution. Phd student at @CRGenomica (Sebé-Pedrós lab).

ID: 1609937212442902531

calendar_today02-01-2023 15:38:44

291 Tweet

89 Takipçi

346 Takip Edilen

Yi-Jyun Luo (@yj_luo) 's Twitter Profile Photo

Thrilled to be interviewed by Christie Wilcox for News from Science about our lab's research. Our study and other independent discoveries suggest that genome rearrangements in leeches and earthworms may have helped these worms transition from sea to land. doi.org/10.1126/scienc…

BensenHsu (@bensenhsu) 's Twitter Profile Photo

Elliot Hershberg 1st paper: This study reveals a new way that bacteria can defend themselves against phage infections, by using a reverse transcriptase to create a special kind of DNA that can express a toxic protein. This adds to our understanding of the diverse ways that bacteria have evolved

<a href="/ElliotHershberg/">Elliot Hershberg</a> 1st paper:
This study reveals a new way that bacteria can defend themselves against phage infections, by using a reverse transcriptase to create a special kind of DNA that can express a toxic protein. This adds to our understanding of the diverse ways that bacteria have evolved
Lucas Guttieres (@lguttieres974) 's Twitter Profile Photo

Excited to share the preprint of our research project on the Beta-Catenin functions in the ctenophore Mnemiopsis leidyi. biorxiv.org/content/10.110…

Centre for Genomic Regulation (CRG) (@crgenomica) 's Twitter Profile Photo

🧬 SEBÉ-PEDRÓS LAB Arnau Sebé Pedrós We're exploring chromatin dynamics during Nematostella development using experimental and computational tools. Seeking a master's student with both dry and wet lab expertise in genomics or bioinformatics, with programming skills and a passion for

🧬 SEBÉ-PEDRÓS LAB <a href="/ArnauSebe/">Arnau Sebé Pedrós</a> 

We're exploring chromatin dynamics during Nematostella development using experimental and computational tools.

Seeking a master's student with both dry and wet lab expertise in genomics or bioinformatics, with programming skills and a passion for
Nature News & Views (@naturenv) 's Twitter Profile Photo

Researchers have used AI models to create regulatory DNA sequences that drive gene expression in specific cell types go.nature.com/3NAgWeR

antisense. (@razoralign) 's Twitter Profile Photo

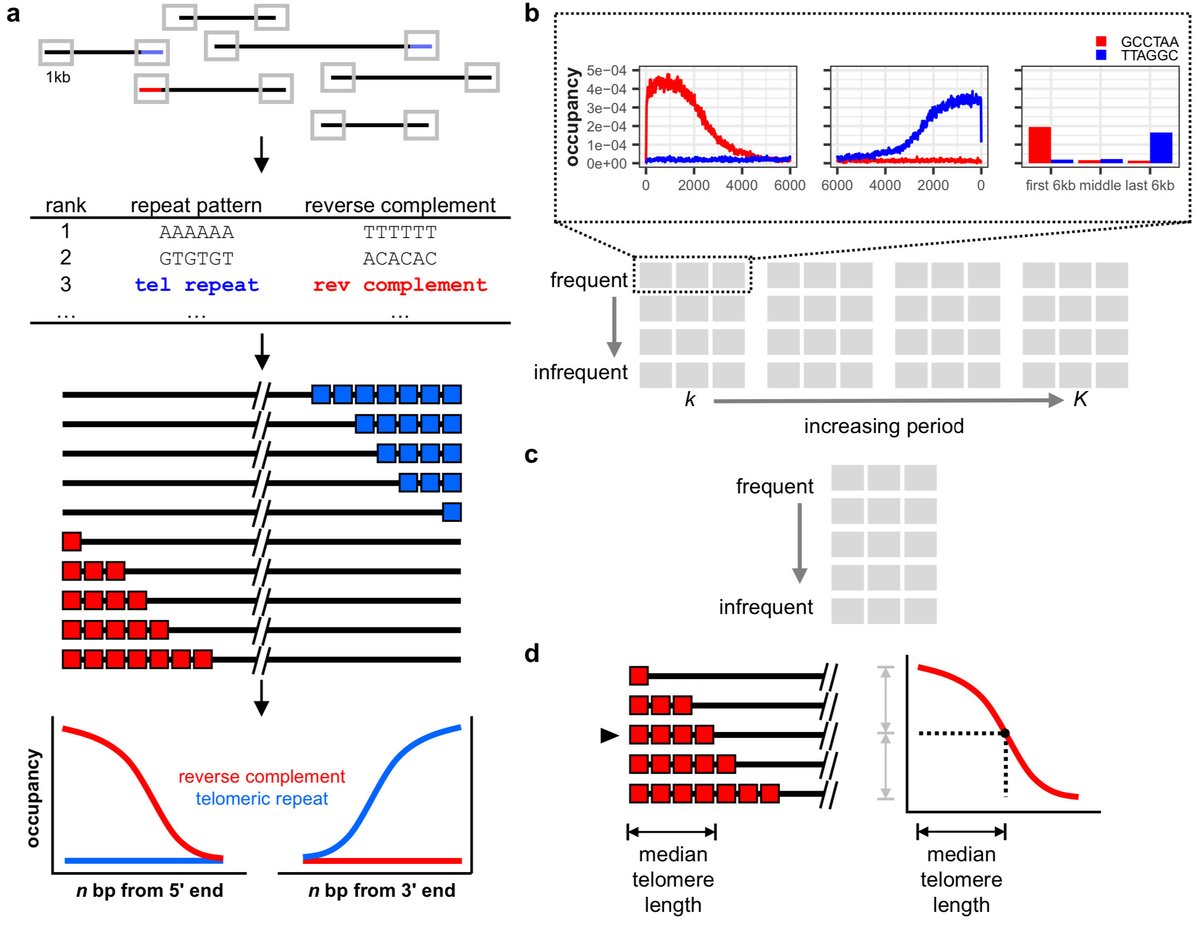
TeloSearchLR: an algorithm to detect novel telomere repeat motifs using long sequencing reads biorxiv.org/content/10.110…

TeloSearchLR: an algorithm to detect novel telomere repeat motifs using long sequencing reads biorxiv.org/content/10.110…
Patrick Schwab (@schwabpa) 's Twitter Profile Photo

A central mistake in biology was to name genes. This over-simplification made reconciling what is happening on the molecular level a mess - it's not rare to find reports of opposite mechanisms in different contexts, claimed involvement in dozens if not hundreds of different

A central mistake in biology was to name genes. 

This over-simplification made reconciling what is happening on the molecular level a mess - it's not rare to find reports of opposite mechanisms in different contexts, claimed involvement in dozens if not hundreds of different
Cell Press (@cellpressnews) 's Twitter Profile Photo

Study reveals that comb jellies can fuse into a single entity post-injury, synchronizing their muscle contractions and even merging digestive tracts. Read more in Current Biology: cell.com/current-biolog… Kei Jokura (Kei Jokura) & colleagues

Heredity (@heredityjournal) 's Twitter Profile Photo

📣Call for papers Special Issue: Functional and Adaptive Effects of Genomic Structural Variation go.nature.com/3Z8xdOQ Submission deadline: 1st March 2025 Guest editors Charikleia Karageorgiou @ellenleffler @meganydennis & Omer Gokcumen

Morgan Brown (@morganb) 's Twitter Profile Photo

🧵 Finally had a chance to dig into DeepSeek’s r1… Let me break down why DeepSeek's AI innovations are blowing people's minds (and possibly threatening Nvidia's $2T market cap) in simple terms...

ESEB2025 (@eseb2025) 's Twitter Profile Photo

🐦 Calling all Early Birds! ​ ​ Hurry up and seize the opportunity to participate in the upcoming ESEB Congress, set in the vibrant city of Barcelona 🌟​ ​ 🎟️ Secure now your place at the best possible price 👉🏻 eseb2025.com/registration/​ ​ #ESEB2025 #Biology #Evolution #Genomics

🐦 Calling all Early Birds! ​
​
Hurry up and seize the opportunity to participate in the upcoming ESEB Congress, set in the vibrant city of Barcelona 🌟​
​
🎟️ Secure now your place at the best possible price 👉🏻 eseb2025.com/registration/​
​
#ESEB2025 #Biology #Evolution #Genomics
Science Magazine (@sciencemagazine) 's Twitter Profile Photo

From octopuses to snails, the complicated molluscan family tree has now been mapped in unprecedented detail, researchers report in Science. This includes sequences for 13 new complete genomes from across the phylum. scim.ag/41FhFDm

From octopuses to snails, the complicated molluscan family tree has now been mapped in unprecedented detail, researchers report in Science. 

This includes sequences for 13 new complete genomes from across the phylum. scim.ag/41FhFDm
Prof. Nikolai Slavov (@slavov_n) 's Twitter Profile Photo

How accurate are 'gene regulatory networks' inferred from scRNA-seq data? This comprehensive analysis in Nature Methods concludes: 1. The areas under the precision-recall curve are moderate 2. Methods not using pseudotime-ordered cells are more accurate

How accurate are 'gene regulatory networks' inferred from scRNA-seq data?  

This comprehensive analysis in <a href="/naturemethods/">Nature Methods</a> concludes:
1. The areas under the precision-recall curve are moderate
2. Methods not using pseudotime-ordered cells are more accurate