
Koji Ikegami
@kojikegami
Cell biologist @ Hiroshima Univ
(All statements here are my personal opinions or thoughts, and absolutely unrelated to organizations I belong to)
ID: 819219392206516224
11-01-2017 16:28:18
6,6K Tweet
886 Followers
211 Following

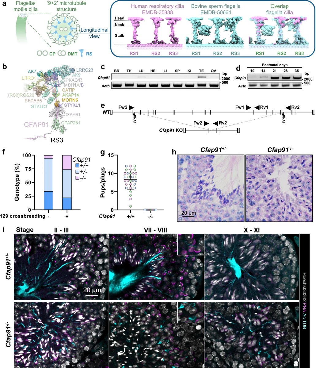
宮田 治彦 准教授、伊川 正人 教授らの精子の運動性を制御するタンパク質に関するNature Communications #OA #論文 Proximity labeling of axonemal protein CFAP91 identifies EFCAB5 that regulates sperm motility nature.com/articles/s4146… #オープンアクセス 大阪大学 東京大学 | UTokyo

















