Kathryn Gronsbell (@k_grons) 's Twitter Profile
Kathryn Gronsbell

@k_grons

Figuring it out, bit by bit.

ID: 15939635

calendar_today22-08-2008 01:21:11

4,4K Tweet

1,1K Followers

1,1K Following

Sebastian Majstorovic (@storytracer) 's Twitter Profile Photo

🚨 We need your help at sucho.org NOW to save Ukrainian cultural heritage! 🚨 Time is running out! The website of the Kharkiv state archive went down only hours after I managed to archive the full 105GB of the data it hosted: replayweb.page/?source=https%….

Erin Overbey (@erinoverbey) 's Twitter Profile Photo

I’ve been following the pay discourse on this site for a while & think it’s important for the movement toward salary transparency (particularly vis a vis gender & race) to continue to grow, so here’s my account.. #internationalwomensday 1/

Rob Hudson (@hudrobson) 's Twitter Profile Photo

The epic '71-'72 season of rock concerts Carnegie Hall continued on 4/15/1972 with Spirit and Dr. John the Nighttripper, whose "Iko Iko" debuted at #86 on the billboard Hot 100 that week. #CHRoseArchives #LinkedOpenData data.carnegiehall.org/datalab/experi…

The epic '71-'72 season of rock concerts <a href="/carnegiehall/">Carnegie Hall</a> continued on 4/15/1972 with Spirit and Dr. John the Nighttripper, whose "Iko Iko" debuted at #86 on the <a href="/billboard/">billboard</a> Hot 100 that week. #CHRoseArchives #LinkedOpenData data.carnegiehall.org/datalab/experi…
Kathryn Gronsbell (@k_grons) 's Twitter Profile Photo

📢 We are looking for curious, motivated, and thoughtful data mgmt consultants working in #culturalheritage #performingarts - submit by Sept 1 via the link. We're happy to answer any questions ahead of proposal deadline.

Denice W. Ross (@deniceross46) 's Twitter Profile Photo

"I wish I could get [X] data from [Y Federal Agency] broken down by [race/ ethnicity/ sexual orientation / gender/ disability status/ veteran status/ small area geography/ etc] so I can [Z]" Have you ever had that thought? If so, please tell us about it: whitehouse.gov/ostp/news-upda…

Digital Preservation Outreach & Education Network (@dpoe_network) 's Twitter Profile Photo

Happy #AudiovisualHeritageDay ! Check out our training database for upcoming educational opportunities related to AV preservation, digitization, and more! dpoe.network/training-oppor…

Happy #AudiovisualHeritageDay ! Check out our training database for upcoming educational opportunities related to AV preservation, digitization, and more!

dpoe.network/training-oppor…
Digital Preservation Outreach & Education Network (@dpoe_network) 's Twitter Profile Photo

Need funding? DPOE-N also offers microgrants for digital preservation professional development. dpoe.network/apply-for-fund… Visit our website for more info! #digipres #avpres #avpreservation #archives #digitalarchives #AV #preservation #dpoen

NYFA (@nyfacurrent) 's Twitter Profile Photo

Cycle 6 of the Rauschenberg Dancer Emergency Grants program is now open, with a deadline of Dec 9. Up to $5,000 in funds may be requested for emergency expenses for up to a three-month period between July 1, 2022 & April 30, 2023. bit.ly/3BaUhgf René Rauschenberg

Cycle 6 of the Rauschenberg Dancer Emergency Grants program is now open, with a deadline of Dec 9. Up to $5,000 in funds may be requested for emergency expenses for up to a three-month period between July 1, 2022 &amp; April 30, 2023.  bit.ly/3BaUhgf <a href="/RRauschenberg/">René Rauschenberg</a>
Madison Brown, Ph.D. (@__sophisticat) 's Twitter Profile Photo

Are you a grad student working with archival materials related to nontheatrical media (science film, educational film, home movies, etc)? If so, SUBMIT your writing for the inaugural Nontheatrical Student Essay Award! Details below! Share widely!

Are you a grad student working with archival materials related to nontheatrical media (science film, educational film, home movies, etc)? If so, SUBMIT your writing for the inaugural Nontheatrical Student Essay Award!

Details below! Share widely!
More Perfect Union (@moreperfectus) 's Twitter Profile Photo

Temple University is taking away health insurance from student workers striking for better wages, and demanding full tuition, as much as $20,000, from strikers who currently receive tuition remission. The student workers currently make an average of only $19,500 a year.

🌷a lonliboy🌷 (@chilltulpa) 's Twitter Profile Photo

Generative Art community, i'd love to learn about women who were making code-based art in the 1990's and early 2000's ~ any direction or guidance would be very much appreciated. 🌷

Nova🦇He/e/xe (@realitybent) 's Twitter Profile Photo

Focusing heavily on STEM in a curriculum without teaching history and ethics is a breading ground for eugenics and other fashist ideologies.

Brooklyn Defenders (@bklyndefender) 's Twitter Profile Photo

We understand the NYS legislature rejected the governor’s proposal in their one-house budgets, and urge legislative leaders to maintain this position. Public safety means investing in communities, not in incarceration.

Tales from the Crypti-Calli (@iwillleavenow) 's Twitter Profile Photo

One could argue ALL spyware is high-risk since it's designed to be privacy invasive and has frequently put people in danger, particularly people in vulnerable communities, journalists, activists, dissidents, etc. but they're already in sackcloth and ashes over this low bar, so...

Carnegie Hall (@carnegiehall) 's Twitter Profile Photo

German baroness and artist Hilla Rebay moved into a Carnegie Hall studio in 1927, taking her sketchbook with her to concerts and rehearsals. To celebrate #InternationalMuseumDay, we’ve teamed up with @GoogleArts to curate an interactive, virtual gallery of these sketches.

Kathryn Gronsbell (@k_grons) 's Twitter Profile Photo

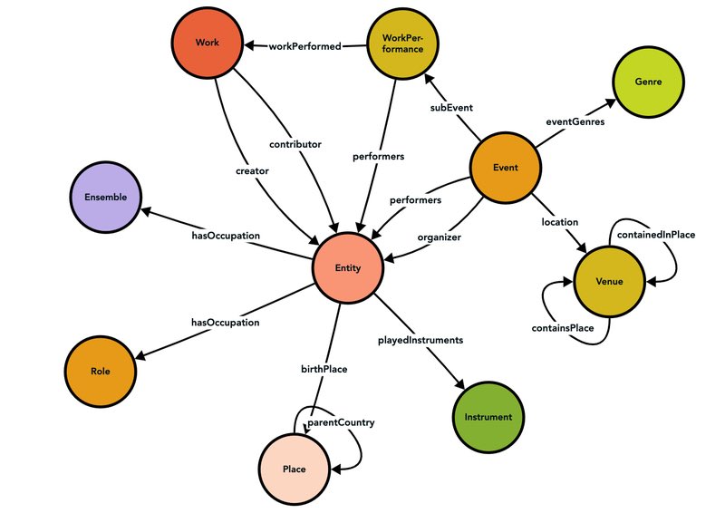
Cultural heritage #data and #archiving friends - quick read of how Carnegie Hall performance history continues to be explored and examined as #LOD and why prioritizing Schema.org alignment streamlined our historic events model

Cultural heritage #data and #archiving friends - quick read of how <a href="/carnegiehall/">Carnegie Hall</a> performance history continues to be explored and examined as #LOD and why prioritizing Schema.org alignment streamlined our historic events model
Kathryn Gronsbell (@k_grons) 's Twitter Profile Photo

📣 NYC archive, preservation, media friends - are you in the city late morning/early afternoon Saturday, July 1, 2023 and able to physically lift/carry material? Msg me! Colleague looking for volunteers to save a collection that will be destroyed ahead of building renovation.