John Brewer (@johnbrewha) 's Twitter Profile
John Brewer

@johnbrewha

Independent - Azure Cloud Architect - Enterprise Architect - Developer - Entrepreneur

ID: 65924973

calendar_today15-08-2009 16:05:27

119 Tweet

124 Takipçi

262 Takip Edilen

Omaha Azure User Group (@omahaazure) 's Twitter Profile Photo

What a great turnout in today's meeting. David Klee talked about “All things SQL in Azure”. Thx to everyone who joined us & to our sponsors(Harbinger Partners). Special thx to Blue Cross & Blue Shield to allow us to use their facility to host the meeting. cc-Sami Frain @vabgujral

What a great turnout in today's meeting. <a href="/kleegeek/">David Klee</a> talked about “All things SQL in Azure”. Thx to everyone who joined us &amp; to our sponsors(Harbinger Partners). Special thx to Blue Cross &amp; Blue Shield to allow us to use their facility to host the meeting.
cc-<a href="/SamiFrain/">Sami Frain</a> @vabgujral
Azure Cosmos DB (@azurecosmosdb) 's Twitter Profile Photo

You may have seen that we have announced a Free-Tier for Azure Cosmos DB. Due to a technical glitch, this announcement went out early. Free Tier will officially be announced and available on Friday March 6. Stay tuned. We hope you like it.

Chris Hayes (@chrislhayes) 's Twitter Profile Photo

From an ER doc in New York City on shift today: “Today. Is. F’ing. Nuts. It kinda blew up here. And sending home lots of people undoubtedly positive because we don’t test on discharged patients. This has been spreading a long time.”

Jeremy Haynes (@thejeremyhaynes) 's Twitter Profile Photo

If you don’t come out of this quarantine with either: 1.) a new skill 2.) starting what you’ve been putting off like a new business 3.) more knowledge You didn’t ever lack the time, you lacked the discipline

Scott Hanselman 🌮 (@shanselman) 's Twitter Profile Photo

Hey I am LIVE now with the @OmahaAUG user group, talking about Linux on Windows! We are using Microsoft Teams and you can join now LIVE and free with no download! Live talk, live demos, and LIVE Q&A teams.microsoft.com/l/meetup-join/…

John Brewer (@johnbrewha) 's Twitter Profile Photo

Want to better secure your app settings and secrets by removing them from your code and CI/CD pipelines? I did a "quick-hit" on Azure App Configuration for the Omaha Azure user group. It is about 10 minutes long, with demos in VS and Azure Portal. bit.ly/3C82n9Z

Azure Support (@azuresupport) 's Twitter Profile Photo

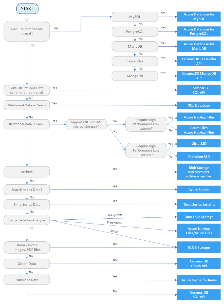
#Azure offers a number of managed data storage solutions. This decision tree will help you choose a managed data store for your application: msft.it/6019bPfp5

#Azure offers a number of managed data storage solutions. This decision tree will help you choose a managed data store for your application: msft.it/6019bPfp5
ᴠᴀɪʙʜᴀᴠ ɢᴜᴊʀᴀʟ (@vaibhavgujral_) 's Twitter Profile Photo

Come, and join me at Nebraska Code on July 14th and 15th. You will find a plethora of sessions covering all software development tools, stacks, and technologies including my session on #kubernetes! Registration is now open - nebraskacode.amegala.com #mvpbuzz #Tech #kubernetes

Come, and join me at Nebraska Code on July 14th and 15th. You will find a plethora of sessions covering all software development tools, stacks, and technologies including my session on #kubernetes! Registration is now open - nebraskacode.amegala.com

#mvpbuzz #Tech #kubernetes
Azure Support (@azuresupport) 's Twitter Profile Photo

The #Azure SQL migration extension for Azure Data Studio enables you to assess, get Azure recommendations and migrate your SQL Server databases to Azure. Check out this article to learn more: msft.it/6012bYmgj

The #Azure SQL migration extension for Azure Data Studio enables you to assess, get Azure recommendations and migrate your SQL Server databases to Azure. Check out this article to learn more: msft.it/6012bYmgj
Dapr (@daprdev) 's Twitter Profile Photo

👋 We are excited to announce the release of Dapr v1.10! Thanks to our community contributors who made this release possible! 🎉 Highlights include Dapr Workflows, Bulk Pub/Sub, New local dev tooling and a myriad of new components. See what's new here: blog.dapr.io/posts/2023/02/…