Jehanne Hassan (@jehannehassan) 's Twitter Profile
Jehanne Hassan

@jehannehassan

PhD in Immunology - Postdoc in Miyara lab, INSERM U1135 @HopPitieSalpe. @MonoTockyLab alumnus. Interested in T cell biology and specifically Tregs

ID: 1494037967349891082

calendar_today16-02-2022 19:56:34

9 Tweet

59 Takipçi

154 Takip Edilen

Masahiro Ono @ Tocky Lab (@monotockylab) 's Twitter Profile Photo

A funded PhD studentship opportunity in my lab Deadline 28 March 2022 findaphd.com/phds/project/i… Application process imperial.ac.uk/bbsrc-doctoral…

Journal for ImmunoTherapy of Cancer (@jitcancer) 's Twitter Profile Photo

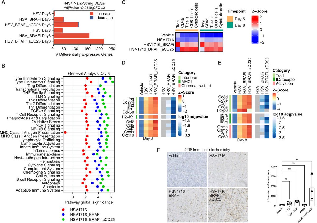
New #JITC article: CD4 T cell dynamics shape the immune response to combination oncolytic herpes virus and BRAF inhibitor therapy for melanoma bit.ly/3wIBjzj

New #JITC article: CD4 T cell dynamics shape the immune response to combination oncolytic herpes virus and BRAF inhibitor therapy for melanoma bit.ly/3wIBjzj
Masahiro Ono @ Tocky Lab (@monotockylab) 's Twitter Profile Photo

Our new Tocky paper for cancer immunotherapy is out in bioRxiv! We used our Nr4a3-Tocky mice, which reveal temporal dynamics of T cell response in vivo, to understand how immune checkpoint blockade works. #Immunotherapy #PD1 #CTLA4 #OX40 #CD8 #CD4 #Treg #Tocky

Our new Tocky paper for cancer immunotherapy is out in bioRxiv!
We used our Nr4a3-Tocky mice, which reveal temporal dynamics of T cell response in vivo, to understand how immune checkpoint blockade works.
#Immunotherapy #PD1 #CTLA4 #OX40 #CD8 #CD4 #Treg #Tocky
Jehanne Hassan (@jehannehassan) 's Twitter Profile Photo

Very excited to share the pre-print of my first-author paper! Here we investigated through Multidimensional Tocky Analysis the dynamics of the the T cell response to cancer, and how immunotherapy changes such dynamics #Tocky #PD1 #CTLA4 #Treg #CD4 #CD8

Masahiro Ono @ Tocky Lab (@monotockylab) 's Twitter Profile Photo

Another Tocky paper from our lab is out in bioRxiv for T cell response to Spike vaccine #SARSCoV2 Using Tocky models, we revealed temporal changes of spike-reactive T cells and their differentiation in vivo upon immunisation. biorxiv.org/content/10.110… #Tfh #Treg #Tocky #COVID19

Another Tocky paper from our lab is out in bioRxiv for T cell response to Spike vaccine #SARSCoV2 
Using Tocky models, we revealed temporal changes of  spike-reactive T cells and their differentiation in vivo upon immunisation.
biorxiv.org/content/10.110…
#Tfh #Treg #Tocky #COVID19
Masahiro Ono @ Tocky Lab (@monotockylab) 's Twitter Profile Photo

Excellent talk by Jehanne Hassan, a final year PhD student in my lab, showing the power of #Tocky to analyse cancer-reactive T cells and rationally design a new cancer immunotherapy! Congratulations! (regrettably I could not come to #bsi22; photos kindly shared by Veronika Lachina)

Excellent talk by <a href="/JehanneHassan/">Jehanne Hassan</a>, a final year PhD student in my lab, showing the power of #Tocky to analyse cancer-reactive T cells and rationally design a new cancer immunotherapy! Congratulations!
(regrettably I could not come to #bsi22; photos kindly shared by <a href="/LachinaNika/">Veronika Lachina</a>)
Jehanne Hassan (@jehannehassan) 's Twitter Profile Photo

It was a pleasure presenting our work on the dynamics of Tumour-reactive T cells following Immune checkpoint blockade revealed by Tocky Multidimensional Analysis at #BSI22 today! #Tocky Masahiro Ono @ Tocky Lab

It was a pleasure presenting our work on the dynamics of Tumour-reactive T cells following Immune checkpoint blockade revealed by Tocky Multidimensional Analysis at #BSI22 today! #Tocky <a href="/MonoTockyLab/">Masahiro Ono @ Tocky Lab</a>
Masahiro Ono @ Tocky Lab (@monotockylab) 's Twitter Profile Photo

New Blog Entry: Tocky illuminates mechanisms of immune checkpoint blockade 👉monotockylab.github.io/blog/2024/Canc… Our research on immune checkpoints using Tocky began in 2017, leading to recent studies on anti-PD-L1 and anti-CTLA-4 with Nr4a3-Tocky. Always grateful to my collaborators, Prof

New Blog Entry: Tocky illuminates mechanisms of immune checkpoint blockade 👉monotockylab.github.io/blog/2024/Canc…
Our research on immune checkpoints using Tocky began in 2017, leading to recent studies on anti-PD-L1 and anti-CTLA-4 with Nr4a3-Tocky. Always grateful to my collaborators, Prof
Clara Cretet-Rodeschini (@claracrrd) 's Twitter Profile Photo

Miyara Lab at #ECI2024 ! Excited to present my PhD work on human tissue Tregs at the Tuesday poster Session 2 (Poster P2.16.29), come say hi :) Jehanne Hassan EFIS yEFIS

Miyara Lab at #ECI2024 ! 
Excited to present my PhD work on human tissue Tregs at the Tuesday poster Session 2 (Poster P2.16.29), come say hi :)
<a href="/JehanneHassan/">Jehanne Hassan</a> <a href="/EFIS_Immunology/">EFIS</a> <a href="/y_efis/">yEFIS</a>