Carlos Rivera (@jccake) 's Twitter Profile
Carlos Rivera

@jccake

...

ID: 153239053

calendar_today08-06-2010 01:30:33

5,5K Tweet

254 Followers

1,1K Following

実際のモノを動かして学ぶ!キット付きVODのZEPエンジニアリング (@zep_engineering) 's Twitter Profile Photo

圧巻の1738個のディスクリート・トランジスタでできた手作りCPU“CPU1738”.開発者による渾身の技術解説(無料で読めます) zep.co.jp/nbeppu/article…

Christian Findlay (@cfdevelop) 's Twitter Profile Photo

Steve Stewart-Williams I haven't read this but I bet I can explain why... The more intelligent you are, the more complexity inherent in the problem you see Bosses always say "can't you just ..." Yes, but we can, but about a thousand things could go wrong

まりえ@LED_Lovers (@led_lovers) 's Twitter Profile Photo

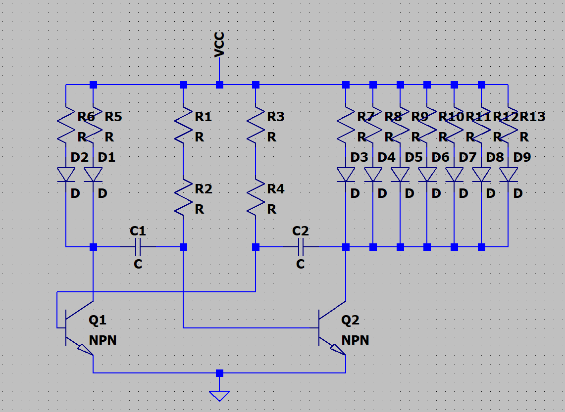
女は…こんな感じの回路を… ちゃんと問題なく点灯するように直して欲しいの… そして適切な部品を 一緒に選んで欲しいの…… それが答え…

女は…こんな感じの回路を…
ちゃんと問題なく点灯するように直して欲しいの…

そして適切な部品を
一緒に選んで欲しいの……

それが答え…
GreatScott! (@greatscottlab) 's Twitter Profile Photo

NEW VIDEO! Your Powerbank has 1 BIG Problem🧐But we can solve it by doing some "Hacks"😉Check it out: youtu.be/ty5JueA1wRc

NEW VIDEO! Your Powerbank has 1 BIG Problem🧐But we can solve it by doing some "Hacks"😉Check it out: youtu.be/ty5JueA1wRc
i2cjak (@i2cjak) 's Twitter Profile Photo

What serial protocols have you used? Can you name these three from their waveforms? Let's review general purpose serial protocols >>>

What serial protocols have you used? Can you name these three from their waveforms? Let's review general purpose serial protocols >>>
A. I. (Macro Photography)🔬 (@macroworld21) 's Twitter Profile Photo

MMIC (Monolithic microwave integrated circuit) Microwave frequencies (300 MHz to 300 GHz) Image sowrce: en.wikipedia.org/wiki/Monolithi…

MMIC (Monolithic microwave integrated circuit)
Microwave frequencies (300 MHz to 300 GHz)
Image sowrce: en.wikipedia.org/wiki/Monolithi…