古千峰jackygu.eth (@jackygu2020) 's Twitter Profile
古千峰jackygu.eth

@jackygu2020

Jacky · Co-founder of @ChatpuppyNFT · Chief editor of @CryptoBigsNFT · Dev of #ferc20 · 10 years in crypto · Investor · Advisor · Geek · Blogger · Speaker

ID: 86924808

linkhttps://linktr.ee/jackygu calendar_today02-11-2009 11:40:32

2,2K Tweet

10,10K Takipçi

698 Takip Edilen

古千峰jackygu.eth (@jackygu2020) 's Twitter Profile Photo

昨天和一些投资机构朋友聊了下铭文,对于他们为何极少杀入这个暴富领域的原因,听到个新的原因。 老生常谈的理由不多说了。 这个新原因是目前他们还没有控制铭文资产归属权确定的最重要一环,即indexer(索引器),如果杀入,面临的可能后果是indexer作恶。

古千峰jackygu.eth (@jackygu2020) 's Twitter Profile Photo

翻了下 #ordinals 创始人Casey Casey 去年写的关于ord协议和两个月前发的关于runes协议的blog,了解下他对于在比特币链上实现资产发行与交易的想法和进化历程。 他提出 #Oridinals 协议的初衷是为了在没有图灵完备的智能合约的 #bitcoin

翻了下 #ordinals 创始人Casey <a href="/rodarmor/">Casey</a> 去年写的关于ord协议和两个月前发的关于runes协议的blog,了解下他对于在比特币链上实现资产发行与交易的想法和进化历程。
他提出 #Oridinals 协议的初衷是为了在没有图灵完备的智能合约的 #bitcoin
古千峰jackygu.eth (@jackygu2020) 's Twitter Profile Photo

过去一段时间,极少数别有用心的人躲在本人推特评论区,用及其恶毒的言语诽谤,诬陷并攻击本人,混淆是非,这些评论严重影响了本人的健康,侵犯了本人名誉权,妨碍了正常的交流与讨论,故此永久关闭所有推文的评论。

古千峰jackygu.eth (@jackygu2020) 's Twitter Profile Photo

好文👍,顺便说说我对sft的认识。 在过去几年里,半同质化代币一直有人探索,比较知名的有 #ERC1155 ,#ERC3525 ,还有很多并不知名的sft协议,比如 #EIP1178 、#EIP998 ,还有类似 #ERC721a(azuki发明), #ERC721x(loom发明), #ERC721Psi

古千峰jackygu.eth (@jackygu2020) 's Twitter Profile Photo

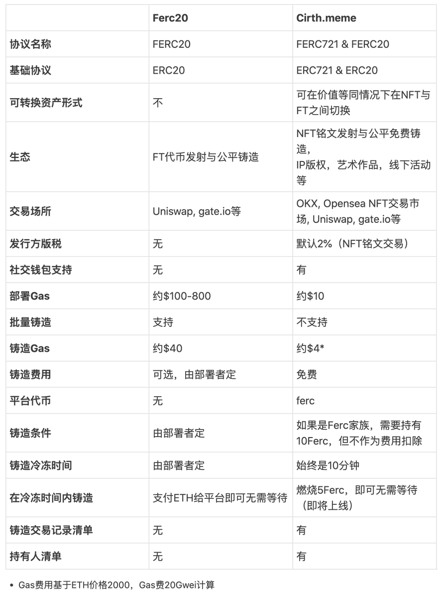
昨晚,《繁花》第27集播出,在前情回顾中,出现了下图,有感而发写下以下文字: 上周Cirth测试网上线后,好几个朋友找我,在高度看好这个新协议的同时,对Ferc社区在如此情况下为何还要说服Cirth团队为Ferc赋能感到不解。甚至有个多年的朋友用“东郭先生”来形容本人。在此感谢各位老友的忠告与建议🙏

昨晚,《繁花》第27集播出,在前情回顾中,出现了下图,有感而发写下以下文字:

上周Cirth测试网上线后,好几个朋友找我,在高度看好这个新协议的同时,对Ferc社区在如此情况下为何还要说服Cirth团队为Ferc赋能感到不解。甚至有个多年的朋友用“东郭先生”来形容本人。在此感谢各位老友的忠告与建议🙏
古千峰jackygu.eth (@jackygu2020) 's Twitter Profile Photo

昨天网播《繁花》大结局。 最终宝总变为花匠阿宝,强总被捕入狱,李李自首入狱,小汪变为汪总,而爷叔也没能接住从帝国大厦掉落的宝总,作者是不是在宣扬重贸易实业轻投机的思想? 而脑子里还残存着贸易与实业思想的我,却无法真正融入投机盛行的加密圈,是不是要好好反省了?

昨天网播《繁花》大结局。
最终宝总变为花匠阿宝,强总被捕入狱,李李自首入狱,小汪变为汪总,而爷叔也没能接住从帝国大厦掉落的宝总,作者是不是在宣扬重贸易实业轻投机的思想?
而脑子里还残存着贸易与实业思想的我,却无法真正融入投机盛行的加密圈,是不是要好好反省了?
古千峰jackygu.eth (@jackygu2020) 's Twitter Profile Photo

刚看了币圈良心的文章,这种事除了麻烦点,不难捋清,不用太纠结。 和警方打过几次交道后,会发现警察也是人,也要依法办事。 态度好,配合,别犟,别装逼,大多数情况下,公安对于普通老百姓,不会走特殊流程。

古千峰jackygu.eth (@jackygu2020) 's Twitter Profile Photo

上午看到Cirth.meme官方 Cirth 发推,说今天要上线,看样子应该是PM和测试组通过了。上周因为NFT交易版税的问题,忙了一整个星期,没有白忙。

古千峰jackygu.eth (@jackygu2020) 's Twitter Profile Photo

Cirth.meme 平台上线6个小时,在 #okx 和 #opensea 上的交易额近60E。但也有一些朋友发现在 #Blur,#x2y2 上无法购买。 👉这不是BUG👈 该设定前两天官方已出英文版解释,刚才我将其翻译成中文,供参考: mirror.xyz/jackygu.eth/XX…

古千峰jackygu.eth (@jackygu2020) 's Twitter Profile Photo

作为一种新型的可转换文本NFT,被 OpenSea Pro 人为干掉,早在预料之中,但没想到这么快,堪比咱有关部门全网封杀的速度。 还好有 @okxweb3,坚持协议的去中心化,零平台费,且强制创作者版权。 点击:okx.com/web3/marketpla…,即可直接交易。 但考虑到okx NFT市场目前接的是 seaport