jumpshot (@jumppshot) 's Twitter Profile
jumpshot

@jumppshot

📖什么书都读 🤖互联网从业 🧠人工不智能 🏀大数据篮球

ID: 1063811250105155584

calendar_today17-11-2018 15:09:01

71 Tweet

17 Takipçi

73 Takip Edilen

jumpshot (@jumppshot) 's Twitter Profile Photo

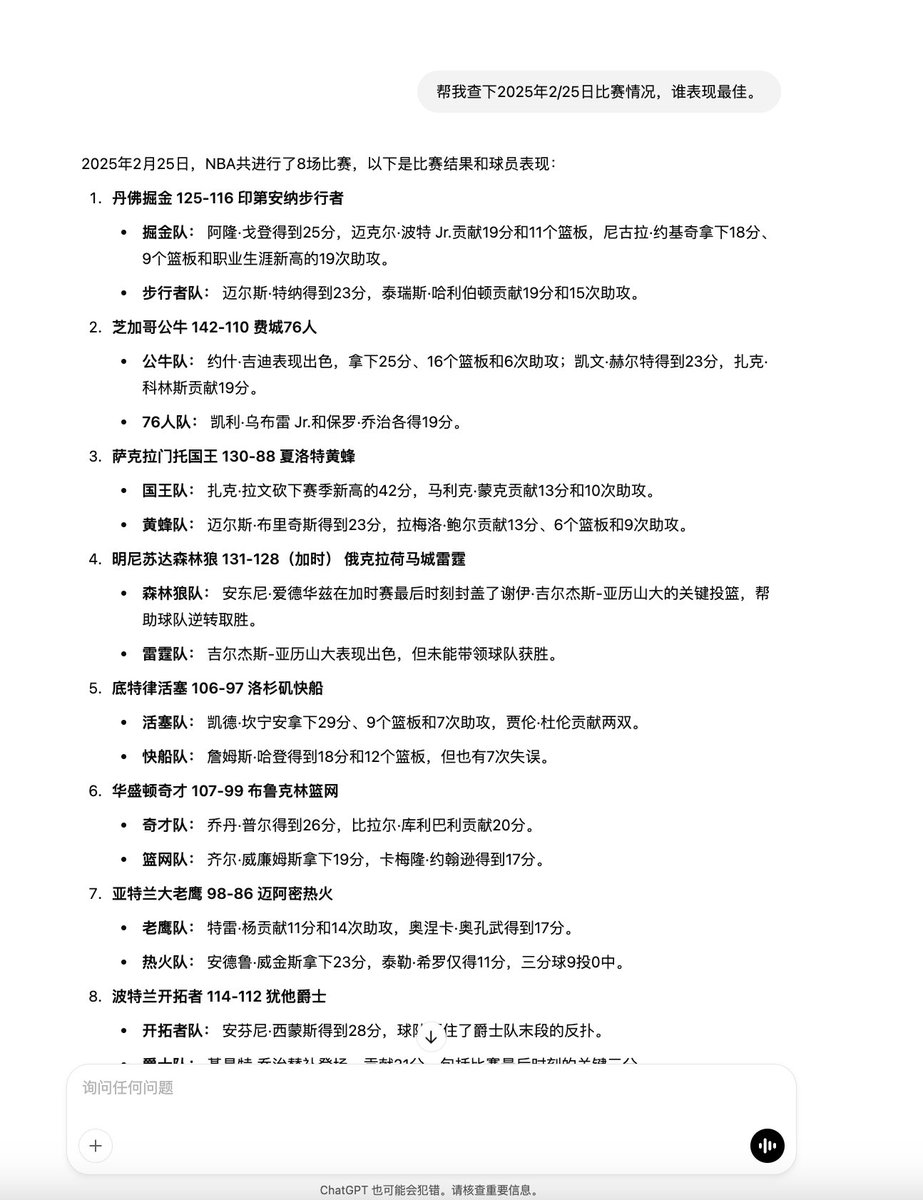
终于找到能用的NBA资讯获取大模型!还是openai的生态丰富,来自openai的应用basketballGPT,完美准确返回NBA今日比赛结果。其检索源都来自reuter.com。看样子,AI资讯这玩意必须指定可靠的检索源!

终于找到能用的NBA资讯获取大模型!还是openai的生态丰富,来自openai的应用basketballGPT,完美准确返回NBA今日比赛结果。其检索源都来自reuter.com。看样子,AI资讯这玩意必须指定可靠的检索源!
jumpshot (@jumppshot) 's Twitter Profile Photo

致所有不甘者:极限是伪命题,天花板生来为被打破!💥詹姆斯距离 生涯50000分 仅差1分。从18岁青涩到41岁传奇,他用20年击碎“巅峰有期”的谎言!年龄?只是他的计数器!“伟大没有保质期,传奇只在脚下。”📷#詹皇五万分别样传奇1

致所有不甘者:极限是伪命题,天花板生来为被打破!💥詹姆斯距离 生涯50000分 仅差1分。从18岁青涩到41岁传奇,他用20年击碎“巅峰有期”的谎言!年龄?只是他的计数器!“伟大没有保质期,传奇只在脚下。”📷#詹皇五万分别样传奇1
jumpshot (@jumppshot) 's Twitter Profile Photo

如果做一件事不是因为你有意志力,而是根本不需要使用意志力,那就意味着你离成功不远了。

jumpshot (@jumppshot) 's Twitter Profile Photo

你可能记得化学课上的放热与吸热反应:吸热需持续输入能量维持,放热一旦启动便自行运转,甚至释放能量。工作动力亦如此。有时它像吸热反应,耗尽精力,需强推前行;有时像放热反应,进入状态后自带动力,甚至令人兴奋。

jumpshot (@jumppshot) 's Twitter Profile Photo

芒格讲过,真正的智慧不是死记硬背一堆零散事实,而是把它们连成一张网。他管这种实用的思维工具叫“超级模型”,能让人脑子变“超能”,看问题更透,做决定更靠谱。以前有人觉得脑子像个仓库,装满就学不动了,但其实不然——知识越多、越连得上,学新东西反而越轻松。

jumpshot (@jumppshot) 's Twitter Profile Photo

不能更赞同。Agent的护城河不在泛泛的RAG,而在精准的tool调用。比如,一个能实时分析供应链瓶颈的tool,远超文本总结的价值。

jumpshot (@jumppshot) 's Twitter Profile Photo

传统卡片笔记(如 flomo)靠人为串联信息点,像拼出一只“泰迪”。而 AI 处理个人笔记作为 RAG 知识库时,不仅能自动连接碎片,还能生成超出想象的深度内容——不止画出泰迪,甚至能画出藏獒。AI 正在重塑知识管理的效率与可能性。

传统卡片笔记(如 flomo)靠人为串联信息点,像拼出一只“泰迪”。而 AI 处理个人笔记作为 RAG 知识库时,不仅能自动连接碎片,还能生成超出想象的深度内容——不止画出泰迪,甚至能画出藏獒。AI 正在重塑知识管理的效率与可能性。
jumpshot (@jumppshot) 's Twitter Profile Photo

最近彻底沉浸在 AI 和 Agent 的世界,疯狂学习、狂刷资料,整个人进入了心流状态⚡️ 时间过得飞快,甚至有点像初中做奥数题时那种“越难越爽”的专注感🔥 技术真的是这个时代的“解谜游戏”——越学越上头,停不下来。

jumpshot (@jumppshot) 's Twitter Profile Photo

很有意思的一篇文章 1. 推理模型CoT的提示暴露率为非推理模型的3-4倍 2. 总体上忠实性仍然低下(Claude 3.7 Sonnet 25%,DeepSeek R1 39%); 3. 任务难度与忠实性呈负相关(GPQA上的忠实性比MMLU下降44%); 4.不忠实CoT往往更冗长

jumpshot (@jumppshot) 's Twitter Profile Photo

τ-bench已经让Agent的评估从“做选择题”升级到了“多轮实战演练”,从静态升级到了动态!期待评估突破考题IID的新解法!

jumpshot (@jumppshot) 's Twitter Profile Photo

跟着Altman学英语,"NGMI" 是 "Not Gonna Make It" 的缩写,意思是“注定失败”或“不会成功”。

jumpshot (@jumppshot) 's Twitter Profile Photo

《人类简史》中,赫拉利也提出类似结论,农业革命/工业革命实际上是一场“骗局”,它并没有如人们所期待的那样,带来普遍的幸福和福利。历史无新事,AI也一样,后期只会成为资本扩张的工具。