AndréassonLab (@andreassonlab) 's Twitter Profile
AndréassonLab

@andreassonlab

We use yeast to understand the molecular mechanisms of cellular protein homeostasis. Account is run by members of the lab.

ID: 1354162341672349697

linkhttp://andreassonlab.com/ calendar_today26-01-2021 20:21:22

377 Tweet

1,1K Takipçi

953 Takip Edilen

Verena Kohler (@_verenakohler) 's Twitter Profile Photo

Enhanced Degradation of Mutant C9ORF72-Derived Toxic Dipeptide Repeat Proteins by 20S Proteasome Activation Results in Restoration of Proteostasis and Neuroprotection pubs.acs.org/doi/10.1021/ac…

Verena Kohler (@_verenakohler) 's Twitter Profile Photo

The phosphorylation status of Hsp82 regulates mitochondrial homeostasis during glucose sensing in Saccharomyces cerevisiae #Proteostasis sciencedirect.com/science/articl…

EmSontagMU (@emsontagmu) 's Twitter Profile Photo

IT'S FINALLY HERE! A story years in the making about how cells handle misfolded proteins in the nucleus and cytoplasm 1/12 #proteostasis #proteinfolding nature.com/articles/s4155…

Samrat Mukhopadhyay (@samratlabmohali) 's Twitter Profile Photo

Back-to-back JBC papers! Happy to share another JBC paper Journal of Biological Chemistry on the phase separation of bacterial nucleoid-associated proteins. A great collaboration with my departmental colleague, P. Guptasarma Purnananda Guptasarma & his lab GuptasarmaLab_IISERM Dept. of Biological Sciences (DBS), IISER Mohali doi.org/10.1016/j.jbc.…

Back-to-back JBC papers! Happy to share another JBC paper <a href="/jbiolchem/">Journal of Biological Chemistry</a> on the phase separation of bacterial nucleoid-associated proteins. A great collaboration with my departmental colleague, P. Guptasarma <a href="/guptasarma_p/">Purnananda Guptasarma</a> &amp; his lab <a href="/pglab_iiserm/">GuptasarmaLab_IISERM</a> <a href="/DBS_IISERM/">Dept. of Biological Sciences (DBS), IISER Mohali</a>

doi.org/10.1016/j.jbc.…
Verena Kohler (@_verenakohler) 's Twitter Profile Photo

Check out this week's selection of publications on #MembraneContactSites! biomed.news/bims-mecosi/20… My favourite: doi.org/10.1038/s41556… Thanks to Bims: Biomed News for the pre-selection! #ParkinsonsDisease #Neurodegeneration #MCS #Mitochondria #QualityControl #ESCRT

Check out this week's selection of publications on #MembraneContactSites!

biomed.news/bims-mecosi/20…

My favourite:
doi.org/10.1038/s41556…

Thanks to <a href="/Bims_BiomedNews/">Bims: Biomed News</a> for the pre-selection!

#ParkinsonsDisease #Neurodegeneration #MCS #Mitochondria #QualityControl #ESCRT
AndréassonLab (@andreassonlab) 's Twitter Profile Photo

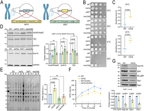
Genetic inactivation of essential HSF1 reveals an isolated transcriptional stress response selectively induced by protein misfolding | bioRxiv biorxiv.org/content/10.110…

Andreas Kohler (@akohler_mito) 's Twitter Profile Photo

Publication alert 🚨In our manuscript, we provide robust methods to biochemically and structurally analyze #mitoribosomes: Yeast Mitoribosome Purification and Analyses by Sucrose Density Centrifugation and Immunoprecipitation pubmed.ncbi.nlm.nih.gov/37166635/ The Martin Ott lab #Mitochondria

Johannes Herrmann (@herrmann_lab) 's Twitter Profile Photo

The TIM23 translocase of the inner membrane of mitochondria stabilizes PINK1 and thereby directly influences the distribution of Parkin. Beautiful mechanistic Cell Reports study by Toshihiko Oka and Toshiya Endo relevant for mitophagy and parkinson. cell.com/cell-reports/f…

The TIM23 translocase of the inner membrane of mitochondria stabilizes PINK1 and thereby directly influences the distribution of Parkin. Beautiful mechanistic <a href="/CellReports/">Cell Reports</a> study by Toshihiko Oka and Toshiya Endo relevant for mitophagy and parkinson. cell.com/cell-reports/f…
Beckmann Lab (@beckmannlab) 's Twitter Profile Photo

🎉We are thrilled to share our exciting new collaboration with Inada Lab and Jingdong Cheng on how Otu2 recognizes and deubiquitinates 40S ribosomes after translation. Here is a thread with the most interesting findings:👇 #ribosome #ubiquitin #cryoEM

BüttnerLab (@buttnerlab) 's Twitter Profile Photo

We are very proud to share our latest work describing the role of nuclear Hsp104 in protecting the translation machinery during quiescence nature.com/articles/s4146…

BüttnerLab (@buttnerlab) 's Twitter Profile Photo

We are so proud to share the final version of our latest #MembraneContactSites story🎉, now in Developmental Cell. We identify the LDO proteins and Vac8 as a tethering pair between the vacuole and lipid droplets (vCLIP) that mediates microlipophagy in starvation cell.com/developmental-…

Irene Álvarez Guerra (@ireneaguerra) 's Twitter Profile Photo

I'm so happy that the first paper from my PhD is finally published🙊. We define the tethers in the yeast vacuole-lipid droplets #membranecontactsite and their role in microlipophagy. Major thanks to all the people that contributed to make this story happen 😁

AndréassonLab (@andreassonlab) 's Twitter Profile Photo

Very happy to share our latest findings: A novel chaperone – Chp1 – functions at the ribosomal tunnel to safeguard the biosynthesis of abundantly expressed eEF1A. Great collaboration with Bukau Lab Vasili Hauryliuk and many others! rdcu.be/dyFTI

AndréassonLab (@andreassonlab) 's Twitter Profile Photo

Very happy to share our latest findings: A novel chaperone – Chp1 – functions at the ribosomal tunnel to safeguard the biosynthesis of abundantly expressed eEF1A. Great collaboration with Bukau Lab Vasili Hauryliuk and many others! rdcu.be/dyFTI

Very happy to share our latest findings: A novel chaperone – Chp1 – functions at the ribosomal tunnel to safeguard the biosynthesis of abundantly expressed eEF1A. Great collaboration with <a href="/BukauLab/">Bukau Lab</a>
 <a href="/hauryliuk/">Vasili Hauryliuk</a> and many others! rdcu.be/dyFTI
American Society for Cell Biology (@ascbiology) 's Twitter Profile Photo

From MBoC Genetic inactivation of essential HSF1 reveals an isolated transcriptional stress response selectively induced by protein misfolding Cells counteract stress by inducing adaptive transcriptional programs. Hsf1 in yeast is solely responsible doi.org/10.1091/mbc.E2…

From MBoC
Genetic inactivation of essential HSF1 reveals an isolated transcriptional stress response selectively induced by protein misfolding

Cells counteract stress by inducing adaptive transcriptional programs. Hsf1 in yeast is solely responsible

doi.org/10.1091/mbc.E2…
Verena Kohler (@_verenakohler) 's Twitter Profile Photo

Latest paper from my former lab- congrats, guys ⁦AndréassonLab ⁩Protein misfolding releases human Heat Shock Factor 1 (HSF1) from HSP70 latency control sciencedirect.com/science/articl…

AndréassonLab (@andreassonlab) 's Twitter Profile Photo

Our new paper: Misfolded proteins activate HSF1 by releasing it from Hsp70. This has been clear in yeast for some time and we find that the mechanism is similar in human cells. sciencedirect.com/science/articl…