Beyza Aydoğan (@itisbeyza) 's Twitter Profile
Beyza Aydoğan

@itisbeyza

Software Engineer | Yeah, Science!

ID: 3775227863

calendar_today25-09-2015 21:51:17

146 Tweet

107 Takipçi

794 Takip Edilen

Sean Cannell (@seancannell) 's Twitter Profile Photo

Start. Start now. Start where you are. Start with what you have. Start with all of your insecurities. Start with what you already know. Start moving towards the goal. Start and make mistakes. Start small. Start now. Just start.

Xavier Bresson (@xbresson) 's Twitter Profile Photo

Sharing my lecture slides on "Recent Developments of Graph Network Architectures" from my deep learning course. It is a review of some exciting works on GNNs published in 2019-2020. #feelthelearn rb.gy/quo3n6

Sharing my lecture slides on "Recent Developments of Graph Network Architectures" from my deep learning course. It is a review of some exciting works on GNNs published in 2019-2020. #feelthelearn 
rb.gy/quo3n6
Ravin (@ravinwashere) 's Twitter Profile Photo

Useful websites for web developers. 1. public-apis. io A list of free Apis for developers. 2. drawkit. io Hand drawn illustrations. 3. happyhues. com Superb colors palettes. 4. svgporn. com High quality svg logos. please show your love in the comments.

Cat McGee | catmcgee.eth (@catmcgeecode) 's Twitter Profile Photo

Don't apply for jobs, get jobs to apply to you. Do these things: ✍️ Write articles and post them on social media 📂 Contribute to open source 📢 Network on LinkedIn ❓ Answer questions on Stack Overflow 👋 Have a website where you can easily be contacted

Kirk Borne (@kirkdborne) 's Twitter Profile Photo

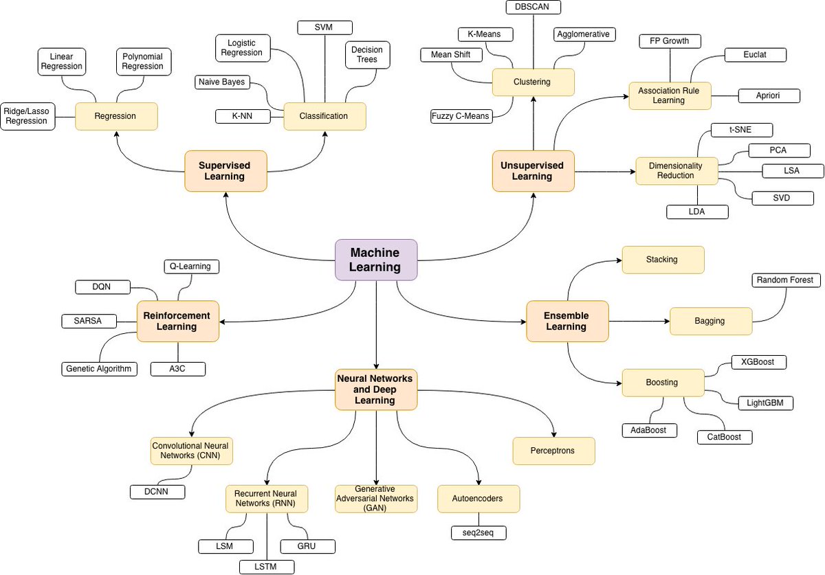
10-page [PDF] reference covers a semester's worth of introductory probability — The best #Probability Cheat Sheet that you may ever need: bit.ly/2GxLbBG —————— #abdsc #BigData #DataScience #Mathematics #Statistics #StatisticalLiteracy #MachineLearning #AI #DataScientists

10-page [PDF] reference covers a semester's worth of introductory probability — The best #Probability Cheat Sheet that you may ever need: bit.ly/2GxLbBG
——————
#abdsc #BigData #DataScience #Mathematics #Statistics #StatisticalLiteracy #MachineLearning #AI #DataScientists
Vlad Mihalcea (@vlad_mihalcea) 's Twitter Profile Photo

When it comes to your career, you should always have a plan. Don't leave it to chance. Your financial security requires much more consideration than mere luck.

Clement Mihailescu (@clemmihai) 's Twitter Profile Photo

If you're a software engineer, you're going to have to realize that there's far too much stuff for one single person to learn in the field of Software Engineering. It's *okay* if you learn certain things only at a superficial level, or even not at all.

Tarik Guney (@atarikguney) 's Twitter Profile Photo

Takımlarımda son zamanlar gördüğüm overthinking problemine kendi tecrübelerim ile verdiğim cevabı sizler ile de paylaşayım. Kısacası, kariyerimde geldiğim yeri overthinking yapmaya borçluyum diyebilir. Nasılı ise, aşağıdaki mesajda. Herkesin farklı başarı yöntemleri var.

Takımlarımda son zamanlar gördüğüm overthinking problemine kendi tecrübelerim ile verdiğim cevabı sizler ile de paylaşayım. 

Kısacası, kariyerimde geldiğim yeri overthinking yapmaya borçluyum diyebilir. Nasılı ise, aşağıdaki mesajda. Herkesin farklı başarı yöntemleri var.
DevOps Türkiye (@devopstr) 's Twitter Profile Photo

🎊🛎️Konuşmacılarımız Bilgehan NAL & Arda Şendur & Muhammet Ayal ile sektörün içinde uygulanan son güncel devops pratiklerini konuşuyoruz. 🚨Herkesi 15 Mart akşamı saat 18.30'da Zemin İstanbul'a bekliyoruz! 🥇Etkinlik sponsoru: kloia 🏘️Mekan sponsoru: @zeministanbul

🎊🛎️Konuşmacılarımız <a href="/bilgehannull/">Bilgehan NAL</a> &amp; <a href="/ardasendur/">Arda Şendur</a> &amp; Muhammet Ayal ile sektörün içinde uygulanan son güncel devops pratiklerini konuşuyoruz. 

🚨Herkesi 15 Mart akşamı saat 18.30'da Zemin İstanbul'a bekliyoruz!

🥇Etkinlik sponsoru: <a href="/kloia_com/">kloia</a> 
🏘️Mekan sponsoru: @zeministanbul