ibatista Meshchain.Ai (@ibatista) 's Twitter Profile
ibatista Meshchain.Ai

@ibatista

ID: 17385974

linkhttp://www.idevabatista.com calendar_today14-11-2008 11:49:52

9,9K Tweet

422 Takipçi

1,1K Takip Edilen

Heber (@heberobruto) 's Twitter Profile Photo

O Lula é o único Corrupto do planeta que roubou trilhões de dólares, mas só tem dois imóveis de merda, enquanto a família do Bolsonaro tem centenas de imóveis de luxo, sendo que 51 deles foram comprados com dinheiro vivo, pra não deixar rastros.

Ale Santos (@savagefiction) 's Twitter Profile Photo

O Brasil não tem Iron Dome, Não tem míssel supersônico, tem umas forças armadas que não duram em combate real e custa caro pra população (preço de picanha e Viagra). A única proteção real que nosso país tem é a Diplomacia internacional e mesmo assim Bolsonaro tentou deteriorar no

DeSo (@desoprotocol) 's Twitter Profile Photo

Monetizing on web2 creator platforms: ❌ Need KYC approval ❌ Need stripe & bank account ❌ Need lots of followers ❌ Need to give up 15-20%+ of earnings ❌ Need to live in unrestricted country ❌ Min/Max payment restrictions ❌ Revenue goes to the company ❌ Risk being

Pedro Novellino (@novellinopedro) 's Twitter Profile Photo

A Corretora BYBIT foi hackeada em BILHÕES! O DONO imediatamente abriu uma LIVE no Twitter, colocou a cara a tapa e esclareceu tudo! A XP Investimentos é atacada e o CEO não dá um PIO. PIOR!!!' Se esconde atrás de ADVOGADO!!

A Corretora BYBIT foi hackeada em BILHÕES! O DONO imediatamente abriu uma LIVE no Twitter, colocou a cara a tapa e esclareceu tudo! 

A XP Investimentos é atacada e o CEO não dá um PIO. PIOR!!!' Se esconde atrás de ADVOGADO!!
robliefeld (@robertliefeld) 's Twitter Profile Photo

Said this before, say it again, you artists, especially some of you foreign based talents, you should be getting close to $1000.00 per page for pencils & inks. Stop settling for pennies on the dollar. Marvel pays no foreign royalties so you need to get that paid up front.

Wellyngton ⚫🔴 (@wdiegorosa) 's Twitter Profile Photo

Quem é Satoshi A maioria das empresas querem pessoas com experiência. Com faculdade. Falando inglês. Espanhol. Expert em informática. Pra pagar 1700 por mês. E não estou exagerando.

Daniel Penin (@peninoficial) 's Twitter Profile Photo

Acho que a XP e o Benchimol não vão aceitar… ah não ser que esse Twitter viralize muito junto com o meu vídeo do YouTube. Repostar esse Twitte + Curtir + Comentar + Compartilhar meu vídeo = Penin x Benchimol no ringue youtu.be/em_lqOGE17s

Acho que a XP e o Benchimol não vão aceitar… ah não ser que esse Twitter viralize muito junto com o meu vídeo do YouTube.

Repostar esse Twitte + Curtir + Comentar + Compartilhar meu vídeo = 

Penin x Benchimol no ringue

youtu.be/em_lqOGE17s
Cointelegraph (@cointelegraph) 's Twitter Profile Photo

🚨 ALERT: A record 16 billion passwords, including for Apple, Facebook, and Google, have been leaked in the largest data breach ever confirmed.

🚨 ALERT: A record 16 billion passwords, including for Apple, Facebook, and Google, have been leaked in the largest data breach ever confirmed.
Andre Costa (@andrecostausa) 's Twitter Profile Photo

🚨 URGENTE: Um MEGA vazamento expôs 16 BILHÕES de senhas Apple, Google, Facebook, GitHub, Telegram… O MAIOR da história. 🧵 O que aconteceu (e como se proteger):

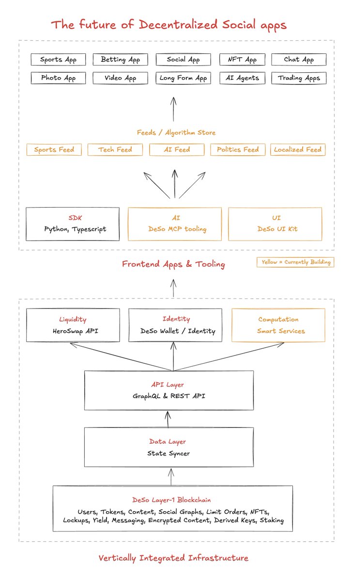
DeSo (@desoprotocol) 's Twitter Profile Photo

The future of decentralized social apps is about to get significantly more accessible to all developers. Imagine being able to build a fully on-chain Twitter app for Politics or a fully on-chain Instagram x Patreon app for AI generated characters and content... without even

The future of decentralized social apps is about to get significantly more accessible to all developers.

Imagine being able to build a fully on-chain Twitter app for Politics or a fully on-chain Instagram x Patreon app for AI generated characters and content... without even
Professor Eulavo (@eulavomeucarval) 's Twitter Profile Photo

Vocês de Porto Alegre reelegeram o mesmo prefeito incompetente da ultima inundação e querem resultado diferente em uma nova inundação .

Raul Juste Lores (@rauljustelores) 's Twitter Profile Photo

Fechar terraço de qualquer jeito. Não tem arquitetura que resista à preocupação única com seu umbigo. Apês de 80 e 94 m2, de 1 e 2 quartos. Bastava. Como era, como ficou. Em 2 anos de entregue. Alameda Franca

Fechar terraço de qualquer jeito. Não tem arquitetura que resista à preocupação única com seu umbigo.
Apês de 80 e 94 m2, de 1 e 2 quartos. Bastava.

Como era, como ficou. Em 2 anos de entregue. Alameda Franca
Ale Santos (@savagefiction) 's Twitter Profile Photo

As escolas e Universidades parecem estar lotadas de gente usando Inteligência artificial pra fazer cada trabalho, cada resumo, cada pesquisa. Deixando de usar a sua própria memória e poder de raciocínio. É uma catástrofe cognitiva geracional.

MariluPamc 2 🚩☀️🍀 (@2marilupamc) 's Twitter Profile Photo

Para quem não conhece, essa é a Polícia Militar do Estado de São Paulo do Tarcísio Gomes de Freitas e do Derrite. Aqui está assim, pobre periférico fardado batendo em trabalhadora idosa perférica tmb. O ódio, despreparo e falta de zelo do ser humano aqui em SP ultrapassou os limites. Fim da militarização da polícia já