Holy Joy (@holybunnie3) 's Twitter Profile
Holy Joy

@holybunnie3

Lover of God and Lambo; A foodie💜; TG OG @monad_xyz; Keone Nice list; Discord: holyjoy7829 My tweets are NFA...

ID: 1537143325995802625

calendar_today15-06-2022 18:41:53

6,6K Tweet

623 Takipçi

2,2K Takip Edilen

Holy Joy (@holybunnie3) 's Twitter Profile Photo

Repeat after me: I am a stakeholder in Monad. My voice matters. I will use it to shape the culture. I won't just repeat what others are saying. I’ll stand for truth, challenge what’s wrong & fight for what’s right. I will lift myself & Monad Ecosystem to greater heights.

Holy Joy (@holybunnie3) 's Twitter Profile Photo

In a space where every project is looking to onboard Web2 users into Web3 , Rialo makes a difference by letting smart contracts interact with real-world data, APIs, social accounts, and more. All with the goal of making blockchain actually useful in the everyday life. Rialo

In a space where every project is looking to onboard Web2 users into Web3 , <a href="/RialoHQ/">Rialo</a> makes a difference by letting smart contracts interact with real-world data, APIs, social accounts, and more. All with the goal of making blockchain actually useful in the everyday life. 

Rialo
Holy Joy (@holybunnie3) 's Twitter Profile Photo

What do you see???😒 Shhhhhh🤫🤫 Rialo will fix it. ●Tired of switching between multiple networks daily? ●Bored of constantly waiting for your favorite wallet with terrible UX to pop up for multiple transaction signing? ●Tired of outrageous gas fees, wallet hacks?

What do you see???😒

Shhhhhh🤫🤫 <a href="/RialoHQ/">Rialo</a> will fix it. 

●Tired of switching between multiple networks daily? 

●Bored of constantly waiting for your favorite wallet with terrible UX to pop up for multiple transaction signing? 

●Tired of outrageous gas fees, wallet hacks?
Holy Joy (@holybunnie3) 's Twitter Profile Photo

The biggest issue in Web3 is not speed or TPS Yes, hear me out✋️ Developers build on fast chains, but users are not seeing real-time data. They wait, things lag, and the app feels broken. They burn thousands on full nodes and indexers just to read data, and expensive oracle

The biggest issue in Web3 is not speed or TPS

Yes, hear me out✋️

Developers build on fast chains, but users are not  seeing real-time data. They wait, things lag, and the app feels broken. They burn thousands on full nodes and indexers just to read data, and expensive oracle
Holy Joy (@holybunnie3) 's Twitter Profile Photo

Most "real world assets" on blockchains today are slow and manual. They still depend on humans and outside systems to update prices, verify events, and settle actions. Rialo fixes this by bringing "live real world data" directly onchain, so assets can react instantly and

Most "real world assets" on blockchains today are slow and manual. They still depend on humans and outside systems to update prices, verify events, and settle actions.

Rialo fixes this by bringing "live real world data" directly onchain, so assets can react instantly and
Holy Joy (@holybunnie3) 's Twitter Profile Photo

Rialo delivers millisecond proofs What does that mean? The chain is incredibly fast Thank you for your attention to this matter.

Holy Joy (@holybunnie3) 's Twitter Profile Photo

The skeptics said real time onchain data was a myth... so Rialo built the ✨Rialo Stonk Crush✨! 🤯 Tracking 1337 live tickers with millisecond proofs & ZERO oracles. 🫢Fetching, verifying, and settling live market data natively onchain faster. 😲No oracles! The future of

Holy Joy (@holybunnie3) 's Twitter Profile Photo

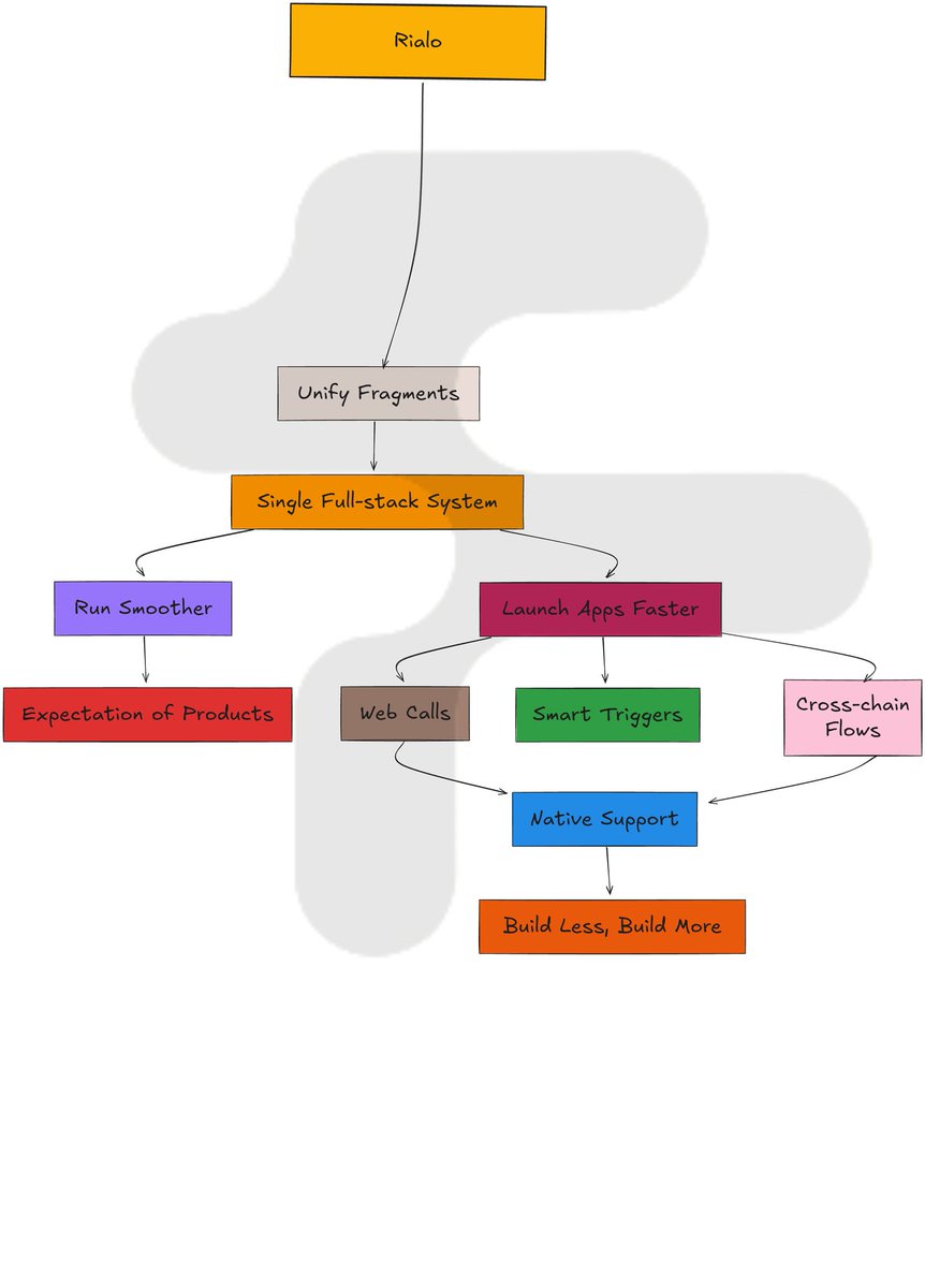
In Traditional blockchains, you need 6 plugins and a PhD to make a button work 🥲❌️ Plugins? Patches? Bridges? Broken flow? Hey Dev, Rialo fixes this.... ✅️No plugins ✅️No patchwork ✅️No duct-tape architecture Just build your app on one unified system, full-stack and

In Traditional blockchains, you need 6 plugins and a PhD to make a button work 🥲❌️

Plugins?
Patches?
Bridges?
Broken flow?

Hey Dev,
Rialo fixes this....

✅️No plugins
✅️No patchwork
✅️No duct-tape architecture

Just build your app on one unified system, full-stack and