Gareth (Gary) Trubl 🏃🏼‍♂️🦠 (@gtrubl) 's Twitter Profile
Gareth (Gary) Trubl 🏃🏼‍♂️🦠

@gtrubl

Dad| Staff scientist @Livermore_Lab| #firstgen PhD| He/Him| #Climate| Meta-omics| Stable isotopes| #soil #viruses| Ecology| Biogeochemistry| Astrobio| Geobio

ID: 250028891

linkhttp://openwetware.org/wiki/User:Gareth_Trubl calendar_today10-02-2011 08:05:30

9,9K Tweet

1,1K Followers

1,1K Following

Dr. Sue Ishaq, PhD (@drsueishaq) 's Twitter Profile Photo

Virtual MSE seminar next week, "Healthy Soils: Our Hope for a Warming World", presented by Dr. Kristen DeAngelis, PhD Sept 24, 2025 12:00 EDT, followed a virtual coffee hour! Registration is free, held on zoom: sueishaqlab.org/2025/09/17/mse…

Virtual MSE seminar next week, "Healthy Soils: Our Hope for a Warming World", presented by Dr. Kristen DeAngelis, PhD

Sept 24, 2025 12:00 EDT, followed a virtual coffee hour!

Registration is free, held on zoom:

sueishaqlab.org/2025/09/17/mse…
Joe Bondy-Denomy (@joebondydenomy) 's Twitter Profile Photo

Our Department of Microbiology & Immunology at UCSF is running a faculty search this year for a new Assistant Professor! Please see the ad below for details. Searching for a great colleague, mentor, and scientist! aprecruit.ucsf.edu/JPF05807

Cryptic Prophage (phage 🧬🪤 in 🦠) (@crypticprophage) 's Twitter Profile Photo

science.org/doi/10.1126/sc… No matter where you look and even if you use a database practically devoid of toxin/antitoxin systems (DefenseFinder), the most prevalent system found is a TA related to phage defense.

Jeremy J Barr (@jeremyjbarr) 's Twitter Profile Photo

Very excited to share the latest work from our lab, which was published today in Nature! nature.com/articles/s4158… PhD graduate and now post-doc Sofia Dahlman, along with co-senior author Sam Forster from The Hudson, and lab members Dinesh Subedi

A. Murat Eren (Meren) (@merenbey) 's Twitter Profile Photo

Please share this with anyone who may be interested in a post-doc in 🇩🇪 jobs.awi.de/Vacancies/2074… An exciting opportunity to push the boundaries of what is known regarding the molecular basis of the formation and demise of photosymbiotic relationships in marine habitats.

Javier Santoyo (@jsantoyo) 's Twitter Profile Photo

Ultra-deep long-read metagenomics captures diverse taxonomic and biosynthetic potential of soil microbes. #Long-read #Sequencing #Metagenomics #SoilMicrobiome #Genomics #Bioinformatics bioRxiv biorxiv.org/content/10.110…

Ultra-deep long-read metagenomics captures diverse taxonomic and biosynthetic potential of soil microbes. #Long-read #Sequencing #Metagenomics #SoilMicrobiome #Genomics #Bioinformatics <a href="/biorxivpreprint/">bioRxiv</a>
biorxiv.org/content/10.110…
Guillermo Domínguez Huerta (@g_dom_huerta) 's Twitter Profile Photo

Uncovering hundreds of exogenous and endogenous RNA viral RdRp sequences amongst uncharacterized sequences in public protein databases: academic.oup.com/ve/article/11/…

Andrew millard (@milja001) 's Twitter Profile Photo

After a huge effort from huge number of people at BeckyMayerCentreforPhageResearch and validated by external collaborators (Warwick /Sheffield ). We have optimized a method for high-throughput phage genome sequencing, accessible to most labs. biorxiv.org/content/10.110…

Rumakanta Sapkota (@rumakanta1) 's Twitter Profile Photo

New paper out! 🌱🔥 Eight years on, biochar still boosts soil health by enhancing enzyme activity, enriching N-cycling genes, and reshaping microbial communities. #SoilHealth #Biochar #Microbiome. sciencedirect.com/science/articl…

Elaine Luo (@oceanmicrobes) 's Twitter Profile Photo

My department (Biological Sciences) has opened a tenure-track position! This is a broad search, with some preference for ecology/evolution/environment, but any and all research foci in biology are encouraged to apply! Review date is Dec 15th. jobs.charlotte.edu/postings/65141

Javier Santoyo (@jsantoyo) 's Twitter Profile Photo

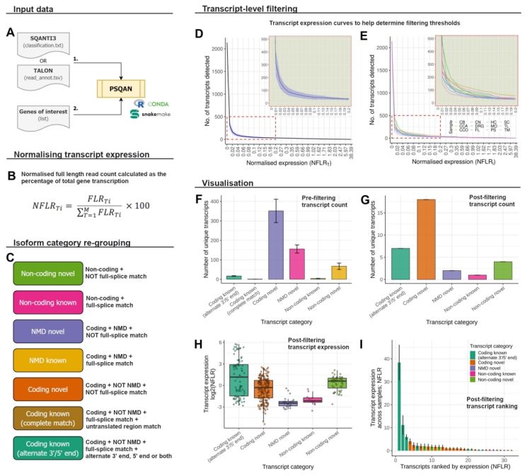
PSQAN: a pipeline to prioritise novel and biologically relevant transcripts from long-read RNA sequencing. #LongReads #RNAseq #TranscriptPrioritisation Bioinformatics Advances academic.oup.com/bioinformatics…

PSQAN: a pipeline to prioritise novel and biologically relevant transcripts from long-read RNA sequencing. #LongReads #RNAseq #TranscriptPrioritisation <a href="/BioinfoAdv/">Bioinformatics Advances</a> 
academic.oup.com/bioinformatics…
Gareth (Gary) Trubl 🏃🏼‍♂️🦠 (@gtrubl) 's Twitter Profile Photo

Comparison of short-read and long-read metagenome assemblies in a natural soil community highlights systematic bias in recovery of high-diversity populations. New paper by Dr Maureen Berg doi.org/10.1093/nargab… Simon Roux Joanne Emerson Joint Genome Institute