๐Ÿšข gimyjames ๐Ÿšข (@gmjm6851) 's Twitter Profile
๐Ÿšข gimyjames ๐Ÿšข

@gmjm6851

๐Ÿšข๐Ÿšข๐Ÿšข๐Ÿšข

ID: 1590657742880006144

calendar_today10-11-2022 10:49:09

924 Tweet

4 Takipรงi

128 Takip Edilen

OnePiece Labs (@onepiecelabs) 's Twitter Profile Photo

๐Ÿ“ฃ Introducing: Twitter Space Event - โ€œAI + Web3 Pitch Competition Recap: Winners Announcementโ€๐Ÿ† ๐Ÿ—“ Date: July 9th (Sunday) โฐ Time: 1pm - 2pm PDT ๐ŸŒ Location: Join us at x.com/i/spaces/1eaJbโ€ฆ Sei OnePiece Labs #AIWEB3COMP #AI #Web3

The DeFi Network (@thedefinetwork) 's Twitter Profile Photo

Digital assets have been transforming the world, from DeFi to NFTs, gaming, and social platforms. Yet, the exchange of these assets faces scalability challenges. Enter Sei, a Layer 1 blockchain specialized for the exchange of digital assets. Let's explore Sei! ๐Ÿงต๐Ÿ‘‡

SubQuery (@subquerynetwork) 's Twitter Profile Photo

With lightning-fast transaction times and 20,000 orders per second, Sei needs data access in warp speed โšก๏ธ SubQuery's indexing tool is here to save the day, making trade information readily available for $SEI developers. Readโฌ‡๏ธ blog.subquery.network/p/6156cb7a-da8โ€ฆ #web3 #SEISWAP

Compass ๐Ÿงญ๐Ÿšข (@compass_wallet) 's Twitter Profile Photo

The coolest part of the Sei ecosystem is all the amazing NFT projects. NFTs on #SEI are more than just shiny images to look at. They unlock value in various different forms, such as gaming, community participation, asset tokenisation, among others. Let's explore ๐Ÿ‘‡

Sei ๐Ÿ”ด (@seinetwork) 's Twitter Profile Photo

Seilors, game on! ๐ŸŽฎ We're welcoming Tatami, Web3โ€™s first fully dedicated Game Publisher, to the Sei Ecosystem. Experience an evolutionary leap in our gaming landscape. Alpha within our latest blog post ๐Ÿ‘‡ blog.sei.io/sei-welcomes-tโ€ฆ

Sei ๐Ÿ”ด (@seinetwork) 's Twitter Profile Photo

๐Ÿ•น๏ธ Got questions about Tatami or what's next for the Sei Gaming Ecosystem? Join us in our Spaces for exciting discussions and a sneak peek at what's coming (hint: #Blockus ๐Ÿ‘€ ). Set your alarms and we'll see you there! ๐Ÿ•น๏ธ๐Ÿ”œ x.com/i/spaces/1DXxyโ€ฆ

OnePiece Labs (@onepiecelabs) 's Twitter Profile Photo

๐Ÿ“ฃ๐Ÿš€Join OnePiece Labs & Sei for an epic 3-day hybrid #Hackathon on Sept 8-10! Unleash creativity online + on-site in Santa Clara. Showcase projects & ideas for a chance to win $200K+ in cash & prizes! ๐Ÿ˜ป๐Ÿ’ก#Web3 #GameFi #SocialFi #AI Sign up: ๐Ÿ”— opl-sei-hackathon.devfolio.co

๐Ÿ“ฃ๐Ÿš€Join <a href="/OnePieceLabs/">OnePiece Labs</a> &amp; <a href="/SeiNetwork/">Sei</a> for an epic 3-day hybrid #Hackathon on Sept 8-10! Unleash creativity online + on-site in Santa Clara. Showcase projects &amp; ideas for a chance to win $200K+ in cash &amp; prizes! ๐Ÿ˜ป๐Ÿ’ก#Web3 #GameFi #SocialFi #AI

Sign up: ๐Ÿ”— opl-sei-hackathon.devfolio.co
Sei ๐Ÿ”ด (@seinetwork) 's Twitter Profile Photo

Seilors, Welcome Blockus to the Sei Ecosystem! ๐Ÿ•น๏ธ Gaming on Sei just reached a new level with the introduction of @helloblockus, the all-in-one platform for Web3 gaming infra. Backed by a16z CSS, Blockus offers: ๐ŸŽฎ In game NFT marketplace plugged into Unity & Unreal ๐ŸŽฎ Fiat +

Seilors, Welcome Blockus to the Sei Ecosystem! ๐Ÿ•น๏ธ

Gaming on Sei just reached a new level with the introduction of @helloblockus, the all-in-one platform for Web3 gaming infra.

Backed by a16z CSS, Blockus offers:

๐ŸŽฎ In game NFT marketplace plugged into Unity &amp; Unreal
๐ŸŽฎ Fiat +
Kawa (Mainnet now live!!) (@kawafinance) 's Twitter Profile Photo

We are thrilled to announce the deployment of Kawa (Mainnet now live!!) on Sei ๐ŸŽ‰ This strategic approach allows us to leverage even further the cross-chain capabilities of #Kawa and provide our users with numerous extra benefits! Join us on our upcoming journey and explore in depth

We are thrilled to announce the deployment of <a href="/Kawafinance/">Kawa (Mainnet now live!!)</a> on <a href="/SeiNetwork/">Sei</a> ๐ŸŽ‰

This strategic approach allows us to leverage even further the cross-chain capabilities of #Kawa and provide our users with numerous extra benefits!

Join us on our upcoming journey and explore in depth
Sei ๐Ÿ”ด (@seinetwork) 's Twitter Profile Photo

The Sei team will be sailing into Paris for #EthCC from July 16th-21st ๐Ÿ‡ซ๐Ÿ‡ท Excited to dock in the city renowned for its art and innovation, and to connect with our international community! Who else is charting a course for EthCC? ๐Ÿ‘‡ ๐Ÿšข

The Sei team will be sailing into Paris for #EthCC from July 16th-21st ๐Ÿ‡ซ๐Ÿ‡ท

Excited to dock in the city renowned for its art and innovation, and to connect with our international community!

Who else is charting a course for EthCC? ๐Ÿ‘‡ ๐Ÿšข
Sei ๐Ÿ”ด (@seinetwork) 's Twitter Profile Photo

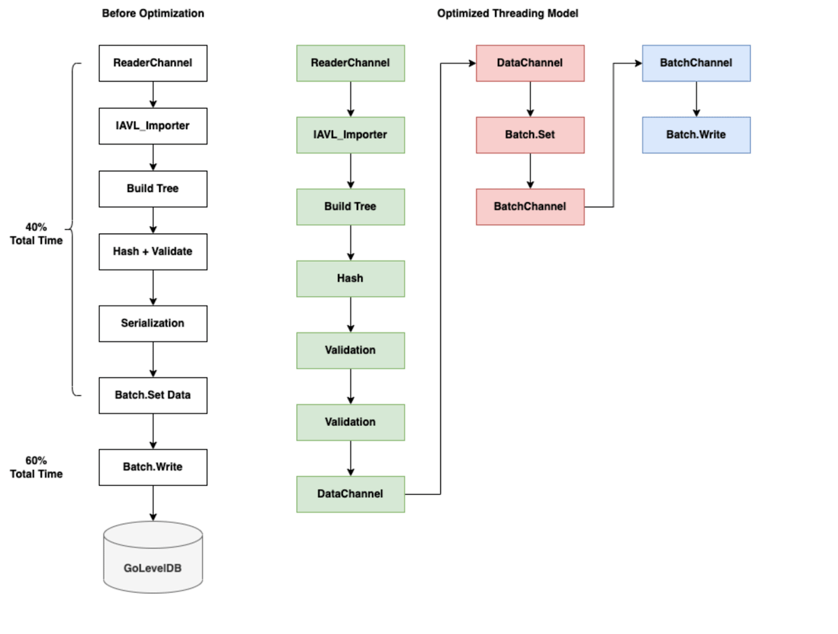
1/8 ๐Ÿงต Sei Updates: Advancing at hypersonic speed, overcoming challenges. In building crypto's fastest blockchain to finality, every hurdle sparks innovation. We've improved state sync by 67%, greatly increasing its speed. Here's how Sei Labs achieved this๐Ÿ‘‡ ๐Ÿšข

1/8 ๐Ÿงต Sei Updates: Advancing at hypersonic speed, overcoming challenges.

In building crypto's fastest blockchain to finality, every hurdle sparks innovation. We've improved state sync by 67%, greatly increasing its speed.

Here's how Sei Labs achieved this๐Ÿ‘‡ ๐Ÿšข
Sei ๐Ÿ”ด (@seinetwork) 's Twitter Profile Photo

7/8 Thanks to these improvements, state sync times have seen a remarkable boost of 60-67% (2-3x faster). New nodes can now seamlessly join the network, contributing to its growth and ensuring its security and resilience. Major props to Yiming Zang for leading this initiative.

7/8 Thanks to these improvements, state sync times have seen a remarkable boost of 60-67% (2-3x faster).

New nodes can now seamlessly join the network, contributing to its growth and ensuring its security and resilience. Major props to <a href="/zang_yiming/">Yiming Zang</a> for leading this initiative.
Sei ๐Ÿ”ด (@seinetwork) 's Twitter Profile Photo

8/8 Audited by top firms, Sei's blockchain development is making decentralized exchange infrastructure more accessible, inclusive and resilient.

Sei ๐Ÿ”ด (@seinetwork) 's Twitter Profile Photo

๐Ÿ“ข Tune in for an insightful Fireside Chat on the Future of Web3 & AI with Sei Co-Founder Jay ($/acc)! Discover how AI-driven decentralized applications can drive new innovations and further empower developers. ๐Ÿ—“๏ธ July 18th โฐ 4pm PDT ๐Ÿ”— Register now: lu.ma/orbis86futureoโ€ฆ

๐Ÿ“ข Tune in for an insightful Fireside Chat on the Future of Web3 &amp; AI with Sei Co-Founder <a href="/jayendra_jog/">Jay ($/acc)</a>!

Discover how AI-driven decentralized applications can drive new innovations and further empower developers.

๐Ÿ—“๏ธ July 18th
โฐ 4pm PDT

๐Ÿ”— Register now: lu.ma/orbis86futureoโ€ฆ
Sei ๐Ÿ”ด (@seinetwork) 's Twitter Profile Photo

Sei's user and developer experience is always improving!๐Ÿšข Seiscan brings a greatly expanded feature set, allowing you to do more on Sei than ever before.