
Generation Scotland
@genscot
Make a difference to health research in under 20mins.
Open to anyone in Scotland aged 12+ 🧬
ID: 238105839
https://linktr.ee/genscot 14-01-2011 11:17:58
4,4K Tweet
2,2K Takipçi
1,1K Takip Edilen

N>17,000 Bayesian EWAS of smoking in Generation Scotland identified several novel loci and helped us generate a DNAm smoking proxy (mCigarette) that outperforms existing predictors (tested in The Lothian Birth Cohorts and ALSPAC)


GWAS of smoking in n=17k from Generation Scotland (unsuprisingly) showed not much. Hwr, GWAS of epigenetic smoking (n=17k, GrimAge smoking score) did! Comparison with GWAS of measured smoking (n=131k) in the middle plot.


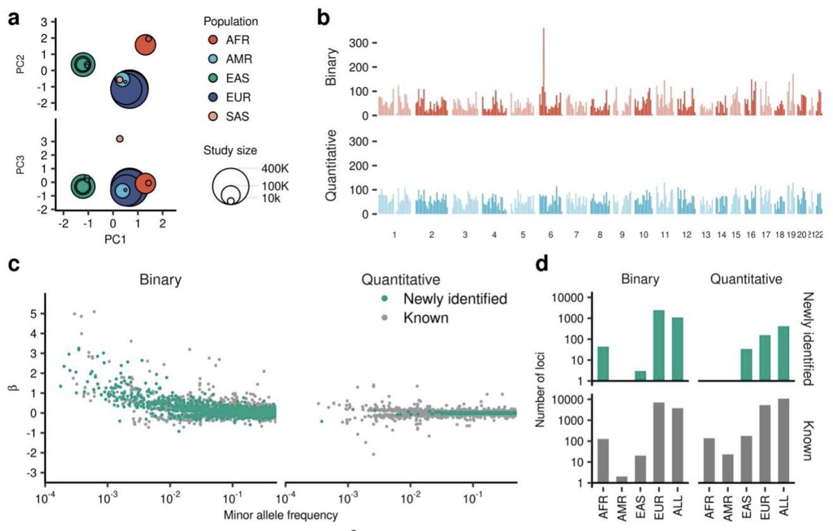
The largest ever genome-wide association study on osteoarthritis has advanced understanding of the disease and laid the groundwork for developing more effective and personalised therapies that could transform osteoarthritis care: edin.ac/43HK39g Helmholtz Munich | @HelmholtzMunich Generation Scotland







A consultation on a Long Term Conditions Framework lays out Scottish Government plans to shift away from a condition-specific focus, to bringing together all conditions under a single policy umbrella to improve early diagnosis & access to treatment, care & support. healthandcare.scot/stories/4134/l…




Day one at the Scottish Dementia Research Consortium (SDRC) conference in Edinburgh today #ActiveVoice #SDRC2025 Members took this opportunity to launch the latest Active Voice Annual Report download your copy now 👇 bit.ly/3SmW0dv




Who benefits from antidepressants? New research from IoPPN (Dr Cathryn Lewis, Chris Lo 💊🧬🧠) shows how measuring antidepressant ‘switching can help scientists and clinicians understand why antidepressants work for some people and not for others kcl.ac.uk/news/who-benef…



Thanks BBC Scotland News for highlighting the importance of getting two doses of the MMR vaccine as protection against measles as the number of cases rises globally. Find out more about the MMR vaccine on NHS Inform⬇️ bbc.in/4dDKNzc
