Federica Albanese
@fede_albanese
ID: 1432790888539779074
31-08-2021 19:42:32
48 Tweet
45 Followers
107 Following
Celebrating Christmas far from home for the second time in a row has made me capable of things I’ve never even imagined . Like helping out Luca Finetti making 889g of tortellini from scratch. Well, I didn’t really have a choice, did I ? Luca Finetti 😂
Federica Albanese I found the perfect wedding favor for our science-theme wedding! A mini cute #westernblot membrane! However, without antibodies, they are expensive 👆🏻
#SBAM! What if the vitellogenin release from fat body needs a tyramine-mediated signal? I investigated this in my last first author paper published in Insect Biochem Molec Biol! Thanks Federica Albanese for your amazing help! doi.org/10.1016/j.ibmb… Elsevier | ScienceDirect Elsevier
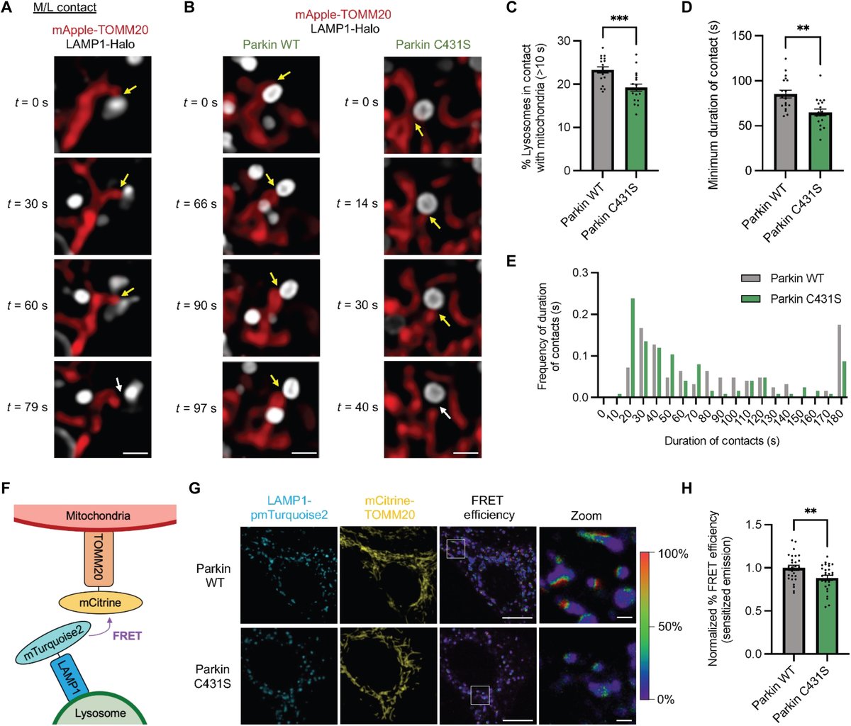
New paper from Dimitri Krainc & Northwestern Feinberg School of Medicine colleagues reports neurons carrying PARKIN variants exhibit decreased mitochondria-lysosome contacts via destabilization of Rab7; This = amino acid accumulation in lysosomes & their deficiency in mitochondria science.org/doi/10.1126/sc…
Exposure of iPSC-derived human microglia to brain substrates enables the generation and manipulation of diverse transcriptional states in vitro | incredible beth stevens nature.com/articles/s4159…
Really excited to see this paper out on Cell Reports ! 🎉🎉 Congrats to Francesco Longo for the amazing work! Very happy to have contributed to it!