Farmàcia. Consorci Sanitari Integral (@farmacia_csi) 's Twitter Profile
Farmàcia. Consorci Sanitari Integral

@farmacia_csi

Servei de Farmàcia del @consorcicsi

ID: 1336944050583252994

linkhttp://www.csi.cat calendar_today10-12-2020 08:01:32

288 Tweet

196 Takipçi

119 Takip Edilen

S.E.F.H (@sefh_) 's Twitter Profile Photo

Publicado hoy 🆕Informe de Problemas de Suministro de Medicamentos AEMPS 1er semestre 2023 📊💊4,66% presentaciones con problemas de suministro 📊💊Nº de estas presentaciones de medicamentos ha ⬆️ 26,3% en este semestre (1.532 vs 1.213) 🔗 aemps.gob.es/informa/un-46-… 🧵Hilo

Publicado hoy 🆕Informe de Problemas de Suministro de Medicamentos <a href="/AEMPSGOB/">AEMPS</a>  1er semestre 2023

📊💊4,66% presentaciones con problemas de suministro

📊💊Nº de estas presentaciones de medicamentos ha ⬆️ 26,3% en este semestre (1.532 vs 1.213) 

🔗 aemps.gob.es/informa/un-46-…

🧵Hilo
SAFAP (@safap_fap) 's Twitter Profile Photo

Selección de estatinas en Enfermedad Renal Crónica. ¿Sabias que Atorvastatina no necesita ajuste de dosis? INFARMA 👇🏻👇🏻👇🏻

Selección de estatinas en Enfermedad Renal Crónica.
¿Sabias que Atorvastatina no necesita ajuste de dosis?
INFARMA 👇🏻👇🏻👇🏻
Farmàcia. Consorci Sanitari Integral (@farmacia_csi) 's Twitter Profile Photo

Estudis observacionals comparen durada curta (8-11d) vs durada llarga (12-21d) en P.aeruginosa, sense diferències en recurrència O mortalitat als 30dies #shorterisbetter S.E.F.H SEIMC

RECAT👩🏽‍⚕️🏥👨🏽‍⚕️🇲🇽🫀 (@lesliemegom) 's Twitter Profile Photo

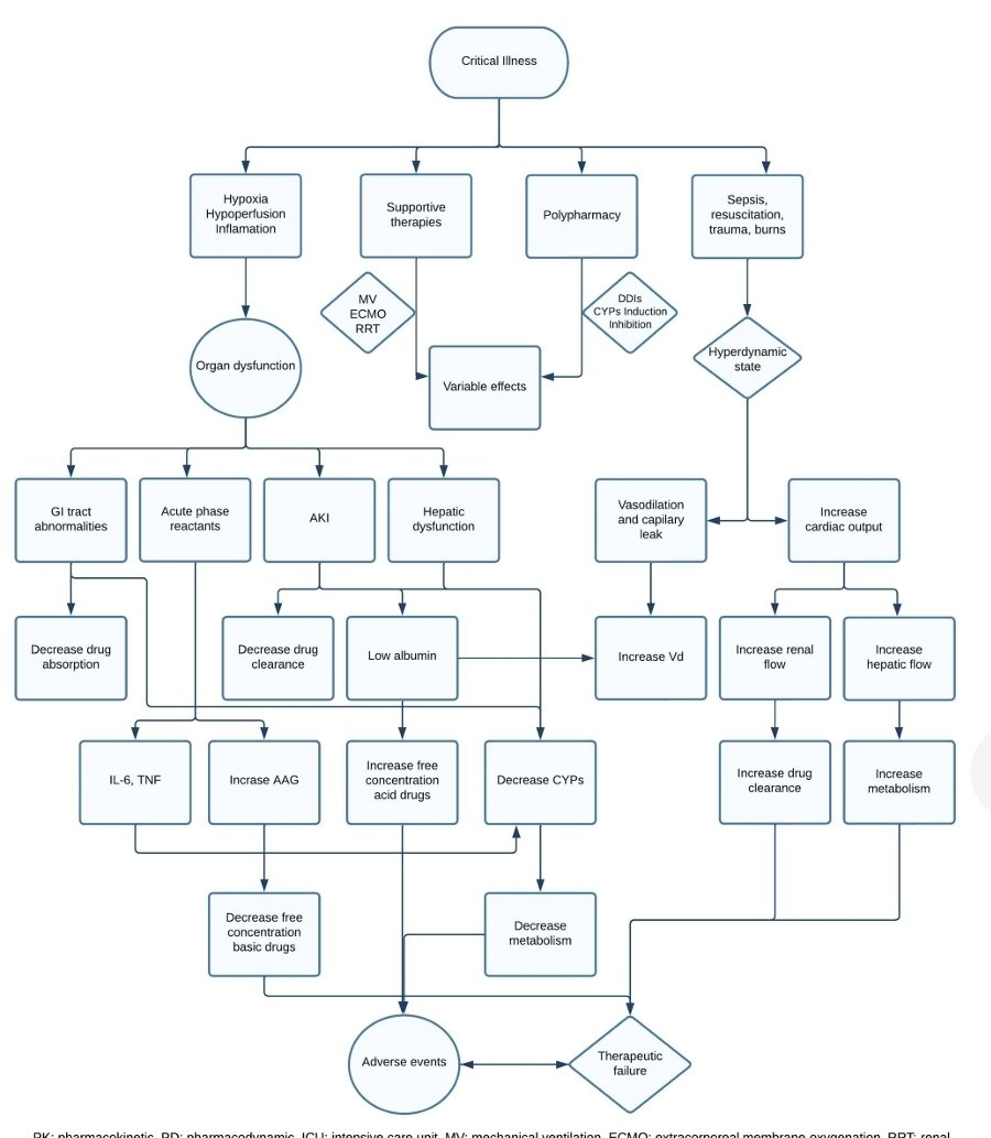
💥Alteraciones farmacocinéticas💊💉 asociadas con enfermedades críticas🛌 El soporte de órganos como VM, TRR y ECMOpueden contribuir a la variabilidad de la farmacocinética del fármaco tanto entre pacientes. 👇👇👇👇👇 link.springer.com/article/10.100… 🔑🔓 acrobat.adobe.com/link/track?uri…

💥Alteraciones farmacocinéticas💊💉 asociadas con enfermedades críticas🛌
El soporte de órganos como VM, TRR y ECMOpueden contribuir a la variabilidad de la farmacocinética del fármaco tanto entre pacientes.
👇👇👇👇👇
link.springer.com/article/10.100…
🔑🔓
acrobat.adobe.com/link/track?uri…
Farmàcia. Consorci Sanitari Integral (@farmacia_csi) 's Twitter Profile Photo

Interessant metaanàlisi on s'avalua l'ús de corticoids en la pneumònia comunitària. Mortalitat als 30 dies menor en el grup tractat amb corticoids sense major incidència d'efectes adversos.S.E.F.H Grupo NEUMO #46SEMI Sociedad Española de Medicina Interna

Interessant metaanàlisi on s'avalua l'ús de corticoids en la pneumònia comunitària.
Mortalitat als 30 dies menor en el grup tractat amb corticoids sense major incidència d'efectes adversos.<a href="/sefh_/">S.E.F.H</a> <a href="/NEUMO_SEFH/">Grupo NEUMO</a> <a href="/Sociedad_SEMI/">#46SEMI Sociedad Española de Medicina Interna</a>
Antibiotic Steward Bassam Ghanem 🅱️C🆔🅿️🌟 (@absteward) 's Twitter Profile Photo

🆕️🔥Systematic review & meta-analysis RCTs Compared to intermittent infusion, prolonged infusion of β-lactam antibiotics significantly decreases all-cause mortality among patients with sepsis ,enhances clinical success without 🔼 adverse events #BLINGIII annalsofintensivecare.springeropen.com/articles/10.11…

🆕️🔥Systematic review &amp; meta-analysis RCTs
Compared to intermittent infusion, prolonged infusion of β-lactam antibiotics significantly decreases all-cause mortality among patients with sepsis ,enhances clinical success without 🔼 adverse events
#BLINGIII
annalsofintensivecare.springeropen.com/articles/10.11…
Farmacia Hospitalaria (@farm_hosp) 's Twitter Profile Photo

Prevalencia de reacciones adversas a medicamentos asociadas a visitas al servicio de urgencias y factores de riesgo de hospitalización RedFastER Serv. Farmacia CHUAC Servicio de Urgencias CHUAC M. Isabel Martín Herranz Farm Hosp 2023;47:T20-T25 #RevistaFarmaciaHospitalaria #HospitalPharmacy revistafarmaciahospitalaria.es/es-articulo-tr…

Prevalencia de reacciones adversas a medicamentos asociadas a visitas al servicio de urgencias y factores de riesgo de hospitalización <a href="/red_faster/">RedFastER</a> <a href="/FarmaCHUAC/">Serv. Farmacia CHUAC</a> <a href="/DeChuac/">Servicio de Urgencias CHUAC</a> <a href="/isabel_martin2/">M. Isabel Martín Herranz</a> Farm Hosp 2023;47:T20-T25 #RevistaFarmaciaHospitalaria #HospitalPharmacy revistafarmaciahospitalaria.es/es-articulo-tr…
Farmàcia. Consorci Sanitari Integral (@farmacia_csi) 's Twitter Profile Photo

Avui la nostra companya de Farmàcia Anna Murgadella junt amb la Dra. Ana Guadalupe Coloma Conde i altres companyes de dos de maig han participat com a ponents a la jornada PROA hospitalari a Catalunya💪🏼💪🏼💪🏼

Farmàcia. Consorci Sanitari Integral (@farmacia_csi) 's Twitter Profile Photo

Avui representació de #FarmaciaBroggi junt amb altres companyes de #PROABroggi al Congrés de la #SEIMC2024 "Efectividad de la implementación de un bundle de medidas para la prevención de las bacteriemias por catéter"#somcsi

Avui representació de #FarmaciaBroggi junt amb altres companyes de #PROABroggi al Congrés de la #SEIMC2024 
"Efectividad de la implementación de un bundle de medidas para la prevención de las bacteriemias por catéter"#somcsi
Farmàcia. Consorci Sanitari Integral (@farmacia_csi) 's Twitter Profile Photo

Avui, participació de Javier G Bueno de #Farmàciadosdemaig al curs #codimedicament de Sant Pau - Campus Salut Barcelona. Sessió interesantíssima de la revisió de la medicació centrada en la persona👏👏👏#somCSI

Avui, participació de <a href="/javigbueno/">Javier G Bueno</a> de #Farmàciadosdemaig al curs #codimedicament de <a href="/HospitalSantPau/">Sant Pau - Campus Salut Barcelona</a>. Sessió interesantíssima de la revisió de la medicació centrada en la persona👏👏👏#somCSI
Farmàcia. Consorci Sanitari Integral (@farmacia_csi) 's Twitter Profile Photo

Bacterièmies de baix risc en pacient altat d'urgències amb tractament oral: és segur mantenir el tractament oral i no ingressar el pacient?

S.Enf.Infecciosas HRUM (@infecchrumalaga) 's Twitter Profile Photo

En #IntJAntimicrobAgent metanalisis🧮en OPAT (Outpatient Parenteral Antimicrobial Therapy):13 ens clínicos 👉🏻Administración IV antimicrobianos fuera del hospital 💉🏡 IGUAL de SEGURA y EFICAZ q ingresado💉🏥 Úsala!⬇️Nosocomialidad y mejora calidad de vida! sciencedirect.com/science/articl…

En #IntJAntimicrobAgent metanalisis🧮en OPAT (Outpatient Parenteral Antimicrobial Therapy):13 ens clínicos 👉🏻Administración IV antimicrobianos fuera del hospital 💉🏡 IGUAL de SEGURA y EFICAZ q ingresado💉🏥
Úsala!⬇️Nosocomialidad y mejora calidad de vida!
sciencedirect.com/science/articl…
Farmàcia. Consorci Sanitari Integral (@farmacia_csi) 's Twitter Profile Photo

Aquests dies companyes de #FarmaciaBroggi i #Farmacia2demaig del Consorci Sanitari Integral han participat i presentat les seves comunicacions póster al 69è Congrés anual de la S.E.F.H a la Coruña

Aquests dies companyes de #FarmaciaBroggi i #Farmacia2demaig  del <a href="/ConsorciCSI/">Consorci Sanitari Integral</a> han participat i presentat les seves comunicacions póster al 69è Congrés anual de la <a href="/sefh_/">S.E.F.H</a>  a la Coruña
Farmàcia. Consorci Sanitari Integral (@farmacia_csi) 's Twitter Profile Photo

Des del Consorci Sanitari Integral i des del #PROABroggi celebrem el dia de l'ús prudent dels ATB. Ens adherim a la campanya #unabonarecoleccióevitalaconfusió de la SCMIMC 📢Cal recollir mostres només quan està indicat per tal de poder desesglaonar el tractament💊💊

Des del <a href="/ConsorciCSI/">Consorci Sanitari Integral</a> i des del   #PROABroggi   celebrem el dia de l'ús prudent dels ATB.
Ens adherim a la campanya #unabonarecoleccióevitalaconfusió de la <a href="/SCMIMC1/">SCMIMC</a> 
📢Cal recollir mostres només quan està indicat per tal de poder desesglaonar el tractament💊💊