mobiliscope
@mobiliscope
La ville à toute heure - Cities around the clock
#geoviz #mobilité #inégalités #ville #ségregation #mobility #inequalities #cities #segregation #daycourse
ID: 1082998675759083520
https://mobiliscope.cnrs.fr 09-01-2019 13:53:00
54 Tweet
179 Followers
12 Following
La 3e session dédiée aux ateliers-démos s'ouvre avec le #Mobiliscope : pres - démo sur Martinique de Julie Vallée & @CartoDouet Géographie-cités, incluant nouveautés (OSM, .zip) et perspectives ✅Accéder mobiliscope.cnrs.fr/fr ➡Le live-tw Plus là x.com/RoelandtN42/st…
L'équipe du Mobiliscope fait une démo de l'outil au Campus Condorcet lors des #éPOPées le vendredi 1er octobre après-midi! Venez tester vos connaissances sur l’évolution H24 des quartiers et des villes @CartoDouet Géographie-cités Ined CNRS 🌍 Agence nationale de la cohésion des territoires Julie Vallée
#Webinaire Agence nationale de la cohésion des territoires lance le 20 oct. « Regards sur les #territoires – le forum des analyses spatiales » ✅Présentation du Mobiliscope LabEx DynamiTe Julie Vallée Géographie-cités #mobilité #géographie #données geographie-cites.cnrs.fr/regards-sur-le…
J'y serai pour parler du mobiliscope 👉geopdata.sciencesconf.org/369005/documen… Hâte de participer à cette journée pour croiser les expériences sur l'accès et l'utilisation de données libres en géographie.
La réponse à ce #QuizzTown dans 6 jours avec la mise en ligne d'une nouvelle version du mobiliscope le 21 avril. Allez, un indice : ce sont des grandes villes d'Amérique latine Géographie-cités Ined
🎉 Le mobiliscope est lauréat du prix #scienceouverte du Ministère Enseignement supérieur et Recherche. Une belle reconnaissance et un encouragement à créer et diffuser des données #FAIR #OpenData Merci à Géographie-cités Ined ariel anct @INSHS_CNRS La science ouverte au CNRS Progedo @CartoDouet Julie Vallée
Hadrian Commenges presenta la aplicación mobiliscope que cuantifica la población presente a cada hora del día en los municipios que analizan, según su origen y sus medios de transporte, para ver qué efecto tiene la movilidad en la segregación social y el acceso a los servicios
Un nouvel article de vulgarisation sur le mobiliscope, avec des analyses ciblées des villes de Santiago du Chili, Montréal et Toulouse et de leur attractivité quotidienne. Géographie-cités Ined Agence nationale de la cohésion des territoires
🗓️ #webinaire cartes blanches #cartographie #géovisualisation #données le 17 avril, en visio. @CartoDouet Géographie-cités mobiliscope présentera "na.rm=TRUE. Requête, interactivité et gestion des #données manquantes" Françoise Bahoken @UGustaveEiffel geographie-cites.cnrs.fr/na-rmtrue-requ…
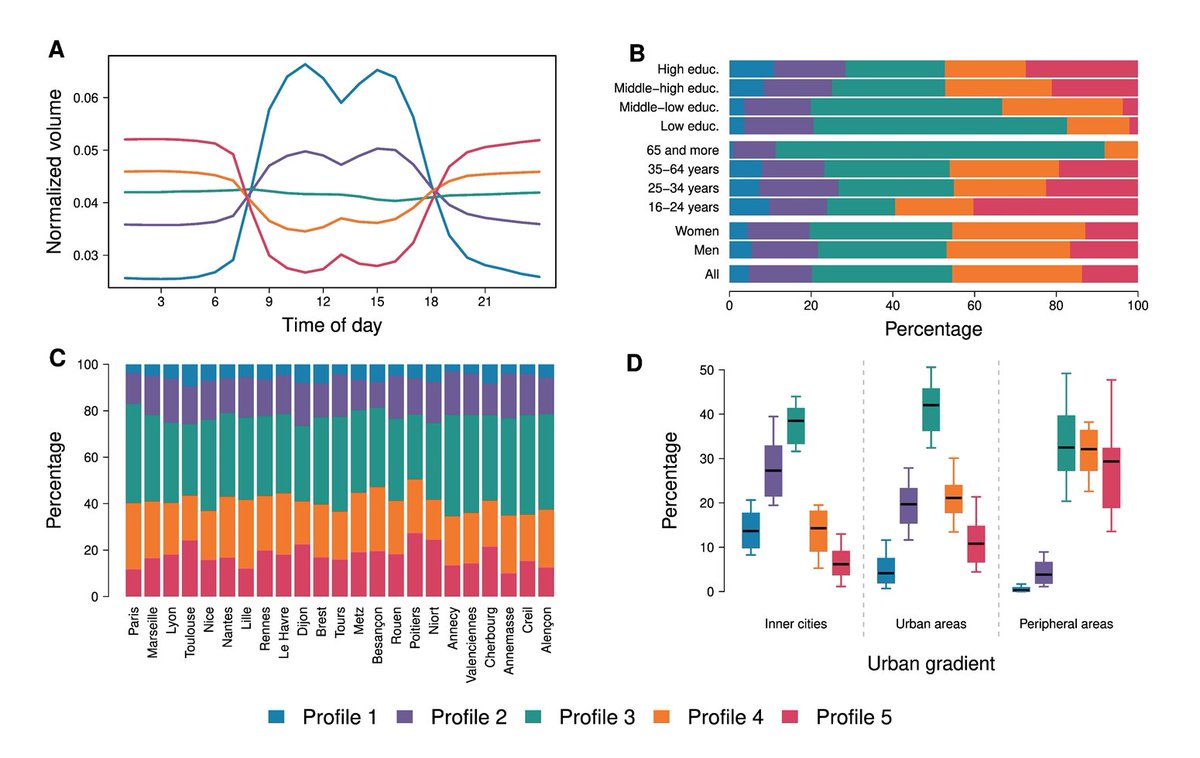
Intersectional approach of everyday geography New paper from mobiliscope data in Environment and Planning B E&P B: Urban Analytics and City Science Data & code in open access #mobility #segregation #intersectionality #rhythms #synchronization #openscience 👉dx.doi.org/10.1177/239980… 👉arxiv.org/abs/2106.15492…
Sondage: Les datasets issus de l’agrégation de traces numériques (par ex. tel portables Orange France) et achetés sur fonds publics à des entreprises (par ex. à #FluxVision, cf. projet #La_France_habitée) devraient-ils pouvoir ensuite être librement et gratuitement réutilisés ?
Je découvre le bel outil mobiliscope grâce au calendrier de l'avent data.gouv.fr Par exemple le profil des populations des issues des quartiers en politique de la ville sur le campus, édifiant ! mobiliscope.cnrs.fr/fr/geoviz/gren…