Juan Francisco Abenza (@juanfraam) 's Twitter Profile
Juan Francisco Abenza

@juanfraam

On my way to I don't know what. Meanwhile, senior researcher at @IBECBarcelona 🏳️‍🌈 (he/ell/él)

ID: 61047804

calendar_today28-07-2009 23:09:19

4,4K Tweet

463 Followers

827 Following

Juan Francisco Abenza (@juanfraam) 's Twitter Profile Photo

Now that it's out I look at our paper and it seems so cute and simple... Just YAP/TAZ altering the circadian rhythms in some conditions. But it was hard. I want to thank all my colleagues, but specially my friend Leone Rossetti for pulling me out of the hell and make this happen.

Journal of Cell Biology (@jcellbiol) 's Twitter Profile Photo

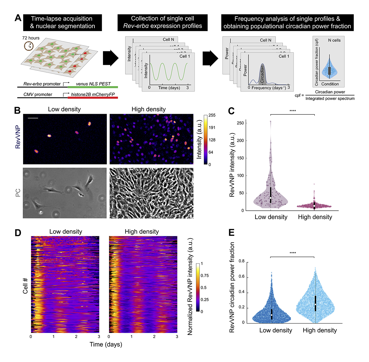
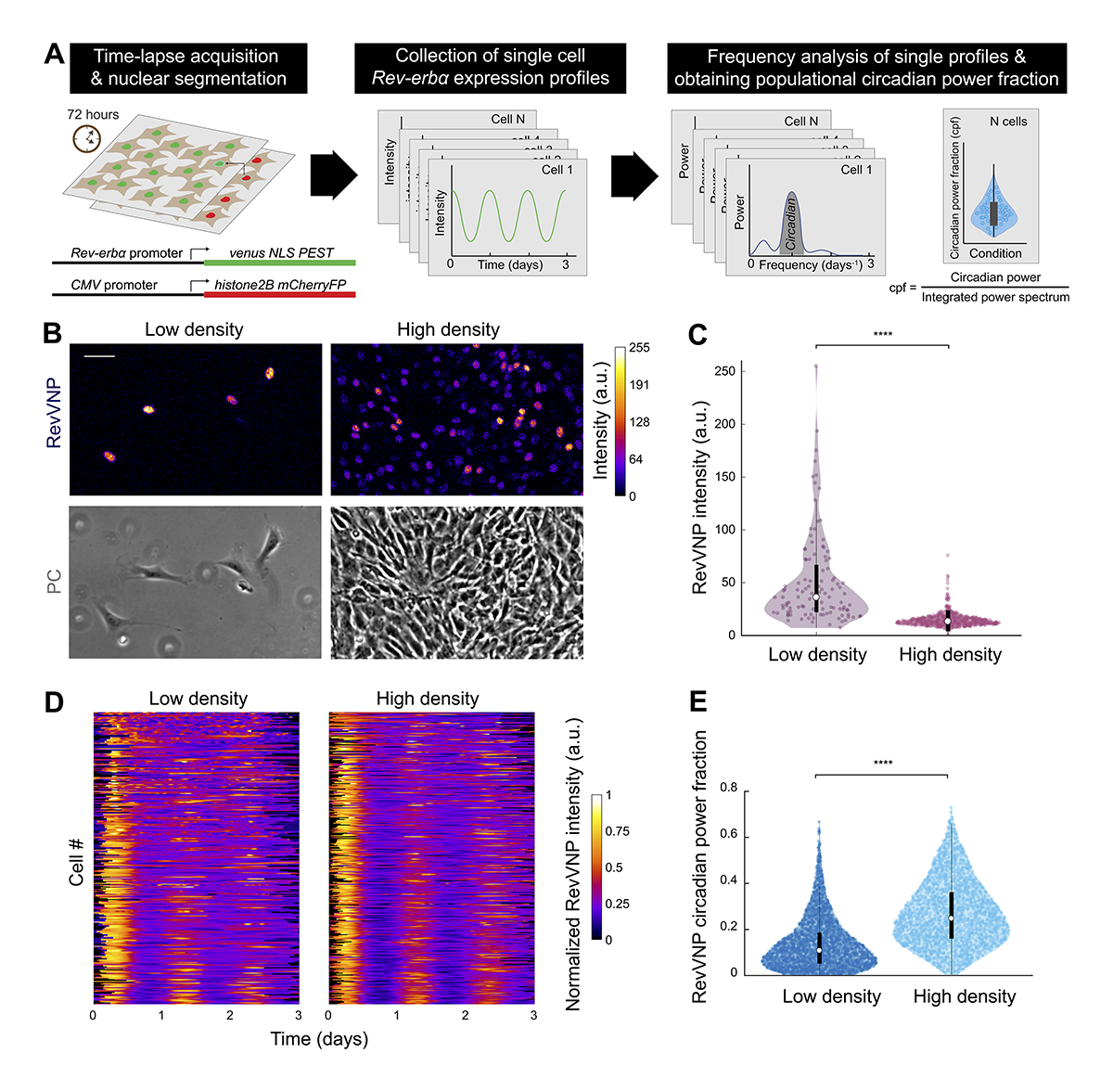
.Juan Francisco Abenza, @leonerossetti, Xavier Trepat et al. IBEC show that mechanosensing strongly affects circadian rhythms at the single-cell level through alterations in the expression & intracellular localization of transcriptional regulators YAP/TAZ. bit.ly/46Ed8l9

.<a href="/juanfraam/">Juan Francisco Abenza</a>, @leonerossetti, <a href="/XavierTrepat/">Xavier Trepat</a> et al. <a href="/IBECBarcelona/">IBEC</a> show that mechanosensing strongly affects circadian rhythms at the single-cell level through alterations in the expression &amp; intracellular localization of transcriptional regulators YAP/TAZ. bit.ly/46Ed8l9
Juan Francisco Abenza (@juanfraam) 's Twitter Profile Photo

Si voleu saber una mica sobre com hem gastat el Leone Rossetti i servidor els nostres thirties al lab de Xavier Trepat, aquí teniu aquesta ressenya que han fet les companyes de l'IBEC: la cosa va de cèl·lules, forces que les pertorben i rellotges circadiaris que es trenquen.

Journal of Cell Biology (@jcellbiol) 's Twitter Profile Photo

Mechanical control of the mammalian circadian clock via YAP/TAZ and TEAD. A new study from Juan Abenza Juan Francisco Abenza, Leone Rossetti @leonerossetti, Xavier Trepat Xavier Trepat & colleagues IBEC: bit.ly/46Ed8l9 #Genetics #Mechanobiology #ProteinHomeostasis

Mechanical control of the mammalian circadian clock via YAP/TAZ and TEAD. A new study from Juan Abenza <a href="/juanfraam/">Juan Francisco Abenza</a>, Leone Rossetti @leonerossetti, Xavier Trepat <a href="/XavierTrepat/">Xavier Trepat</a> &amp; colleagues <a href="/IBECBarcelona/">IBEC</a>: bit.ly/46Ed8l9

#Genetics #Mechanobiology #ProteinHomeostasis
Panasyuk Lab (@panasyuklab) 's Twitter Profile Photo

Finally, our second tweet of 2023 holds super exciting NEWS:) Our story on a non-canonical role of class 3 PIK as a transcriptional co-activator of the circadian clock is out in Nature Cell Biology! One more secret of class 3 PI3K revealed and many more to discover.

Juan Francisco Abenza (@juanfraam) 's Twitter Profile Photo

Puc entendre que hi hagi un debat actiu sobre fins quin punt el llenguatge és transformador, però que totes les respostes al comunicat reaccionari de la UB siguin aplaudiments entusiastes de la caverna és molt descoratjador. Hauríem de plantejar-nos fins a on volem caminar.

Juan Francisco Abenza (@juanfraam) 's Twitter Profile Photo

M'han denegat la 'Consolidación Investigadora', cosa que contribueix una mica més a la meva decadència científica. Un altre programa destinat a que la pobra gent puguem obtenir recursos per volar sols que s'acaba assignant a perfils que ja tenien espai i visibilitat. Frustrant.

Juan Francisco Abenza (@juanfraam) 's Twitter Profile Photo

Nuevo vuelo a Murcia desde BCN. Tot murcianos que no se conocen entre ellos pero parece que sí. Tema de conversación "pasteles de carne". Para embarcar se forman 5 colas simultáneas con varias bifurcaciones. Señora pregunta "qué cola es ésta". Señor contesta: "La cola de la vida"

Xavier Trepat (@xaviertrepat) 's Twitter Profile Photo

How can a cell lead the migration of its followers? Leone Rossetti addressed this question by generating optogenetic leaders. With them, he found a force-velocity relationship for collective cell migration. New preprint with Ricard Alert Zenón!📰 IBEC biorxiv.org/content/10.110…

Juan Francisco Abenza (@juanfraam) 's Twitter Profile Photo

Echo de menos aquellos tiempos en los que buscabas en google "voniato" (con "v") y te encontraba una entrada en un foro de plantas de tres miembros donde el usuario anselmomurcia33 había escrito voniato con "v". Qué lástima cómo el machine learning ha arrasado con lo auténtico.