
Denisse🌻
@densimovic
Dra👩🏻⚕️, Hematóloga🩸🔬.
ID: 1161780932598276097
14-08-2019 23:25:34
635 Tweet
339 Followers
328 Following



Great LALNET meeting at the end of ASH Highlights in LA #commitment #research in CML Jorge Cortes MD Virginia Abello Mariana Stevenazzi and many others !



Felicidades Sofia Grille Profesora de la Unidad Académica de Hematología Unidad Académica de Hematología 👏🏻👏🏻👏🏻👏🏻 más que merecido logro! ORGULLO tenerte como Prof. y más aún como amiga


Este viernes tenemos el orgullo desde Unidad Académica de Hematología de invitar a la defensa de Maestría proinbio -UdelaR de la Asistente Sabrina Ranero Ferrari. Sofia Grille @CeciliGuillermo



Treatment algorithm for frontline Ph-positive B-cell ALL (2025 Update) onlinelibrary.wiley.com/doi/10.1002/aj… Hagop Kantarjian,MD MD Anderson Cancer Center #leusm




A proposed treatment algorithm of patients with LR-MDS in 2025 mdpi.com/2072-6694/17/1… #mds Amer Zeidan MBBS,MHS عامر زيدان


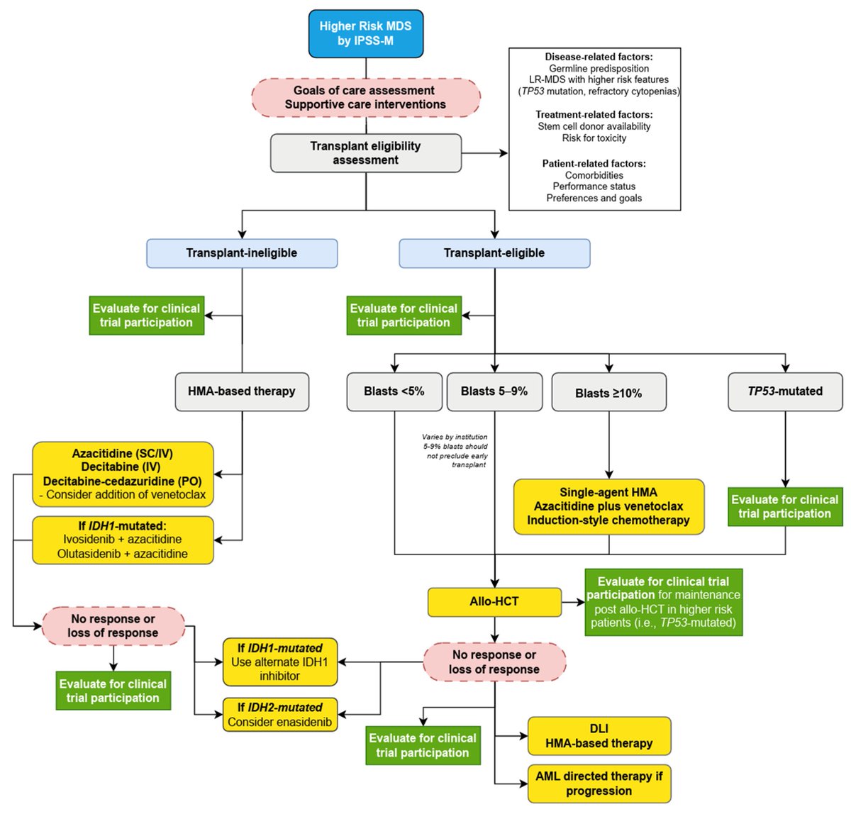
A proposed treatment algorithm of patients with HR-MDS in 2025 mdpi.com/2072-6694/17/1… #mds Amer Zeidan MBBS,MHS عامر زيدان



Treatment Algorithm: This is the algorithm we have used during our discussion with Andrew Kuykendall MD on Polycythemia Vera and Essential Thrombocythemia! #OncTwitter #MedTwitter #HemeTwitter OncUpdates


